
D BEDIENUNGSANLEITUNG
PhonoVorverstärker
Best.-Nr.:1230713
BestimmungsgemäßeVerwendung
Der Phono Vorverstärker dient dazu, analoge Audiosignale von Geräten mit Phono- oder Line-
Ausgang zu digitalisieren und über eine USB-Schnittstelle an einen Computer zu senden.
Außerdem dient er zur Verstärkung und Entzerrung von Plattenspieler-Ausgangssignalen, so
dass ein Plattenspieler zur Wiedergabe an einen Audioverstärker ohne Phono-Eingang ange-
schlossen werden kann.
Die Stromversorgung erfolgt durch eine USB-Schnittstelle oder ein Netzteil mit USB-Ausgang.
Die Sicherheitshinweise sind unbedingt zu befolgen!
Eine andere Verwendung als zuvor beschrieben, führt zur Beschädigung dieses Produktes,
darüber hinaus ist dies mit Gefahren, wie z.B. Kurzschluss, Brand, elektrischer Schlag etc.,
verbunden. Das gesamte Produkt darf nicht geändert bzw. umgebaut werden!
Dieses Produkt erfüllt die gesetzlichen, nationalen und europäischen Anforderungen. Alle ent-
haltenen Firmennamen und Produktbezeichnungen sind Warenzeichen der jeweiligen Inhaber.
Alle Rechte vorbehalten.
Lieferumfang
• Phono Vorverstärker
• USB-Leitung
• Bedienungsanleitung
Features
• Einfache Digitalisierung von Phono- und Line-Signalen
• Auch als reiner Phono Vorverstärker zum Anschluss an Audioverstärker verwendbar
• Für MM- und MC-Tonabnehmer geeignet
• Stromversorgung über USB-Schnittstelle
• PC- und MAC-kompatibel
• Keine Treiber erforderlich
• Kleines, handliches Gehäuse
Sicherheitshinweise
Bei Schäden, die durch Nichtbeachten dieser Bedienungsanleitung verur-
sachtwerden,erlischtdieGewährleistung/Garantie.FürFolgeschädenüber-
nehmenwirkeineHaftung.
Bei Sach- oder Personenschäden, die durch unsachgemäße Handhabung
oderNichtbeachtenderSicherheitshinweiseverursachtwerden,übernehmen
wirkeineHaftung.InsolchenFällenerlischtdieGewährleistung/Garantie.
DasSymbolmitdemAusrufezeichenweistaufwichtigeHinweiseinderBedie-
nungsanleitunghin.
DasSymbolmitdemPfeilkennzeichnetTippsundHinweise.
• Aus Sicherheitsgründen ist das eigenmächtige Umbauen und/oder Verändern des Produktes
nicht gestattet.
• Die Stromversorgung darf ausschließlich über eine USB-Schnittstelle oder ein Netzteil mit
USB-Ausgang erfolgen.
• Die Sicherheitshinweise der Hersteller der anzuschließenden Geräte sind ebenfalls zu be-
achten. Lesen Sie dazu die entsprechenden Betriebsanleitungen sorgfältig durch.
• Nehmen Sie das Produkt nicht in Betrieb, wenn es beschädigt ist.
• Dieses Produkt ist kein Spielzeug, es gehört nicht in Kinderhände. Kinder können die Gefah-
ren, die im Umgang mit elektrischen Geräten entstehen, nicht erkennen.
• Gießen Sie nie Flüssigkeiten über elektrischen Geräten aus. Stellen Sie keine Gefäße mit
Flüssigkeiten, z.B. Eimer, Vasen oder Panzen, auf oder in die unmittelbare Nähe des Pro-
dukts. Flüssigkeiten könnten ins Geräteinnere gelangen und dabei die elektrische Sicherheit
beeinträchtigen. Es besteht höchste Gefahr eines Brandes oder eines lebensgefährlichen
elektrischen Schlages! Sollte Flüssigkeit ins Geräteinnere gelangt sein, trennen Sie das Ge-
rät von der USB-Stromversorgung. Das Produkt darf danach nicht mehr betrieben werden,
bringen Sie es in eine Fachwerkstatt.
• Das Gerät darf keinen extremen Temperaturen, keinen starken Vibrationen, keiner hohen
Feuchtigkeit (wie z.B. Tropf- und Spritzwasser) oder starken mechanischen Beanspruchun-
gen ausgesetzt werden.
• Stellen Sie keine offenen Brandquellen wie brennende Kerzen auf oder direkt neben dem
Gerät ab.
• Benutzen Sie das Gerät nur in gemäßigtem Klima, nicht in tropischem Klima.
• Lassen Sie Verpackungsmaterial nicht achtlos liegen. Es könnte für Kinder zu einem gefähr-
lichen Spielzeug werden.
• Wenden Sie sich an eine Fachkraft, wenn Sie Zweifel über die Arbeitsweise, die Sicherheit
oder den Anschluss des Produktes haben.
• Sollten sich Fragen ergeben, die nicht im Laufe der Bedienungsanleitung abgeklärt werden,
so setzen Sie sich bitte mit unserer technischen Auskunft oder einem anderen Fachmann in
Verbindung.
AnschlussundInbetriebnahme
VerwendenSiefürdenAnschlussnurgeeigneteundabgeschirmteAudiolei-
tungen.
SchließenSieandieAudioanschlüssenuranalogeAnschlüssevonAudioge-
rätenan.SollteIhreGerätenichtüberdieerforderlichenEin-oderAusgänge
verfügen,soverwendenSiebittegeeigneteAdapter.
WendenSiesichimZweifelsfallaneinenFachmann.
LesenSiebezüglichderEin-undAusgangsbeschaltungbzw.-eignunginden
entsprechendenBetriebsanleitungenderanzuschließendenGerätenach.
BeiNichtbeachtungdieserHinweisekönnenderPhonoVorverstärkeroderdie
angeschlossenenGerätebeschädigtwerden.
AlleanzuschließendenGeräte,sowiederPhonoVorverstärkermüssenwäh-
rendderAnschlussarbeitenundevtl.Änderungendaranausgeschaltetsein.
Beachten Sie beim Anschluss, dass dieAnschlusskabel nicht gequetscht
oderdurchscharfeKantenbeschädigtwerdenkönnen.
DerUSB-AnschlussdarfnuranUSB-Schnittstellenbzw.Netzteilemiteinem
USB-Ausgangangeschlossenwerden.
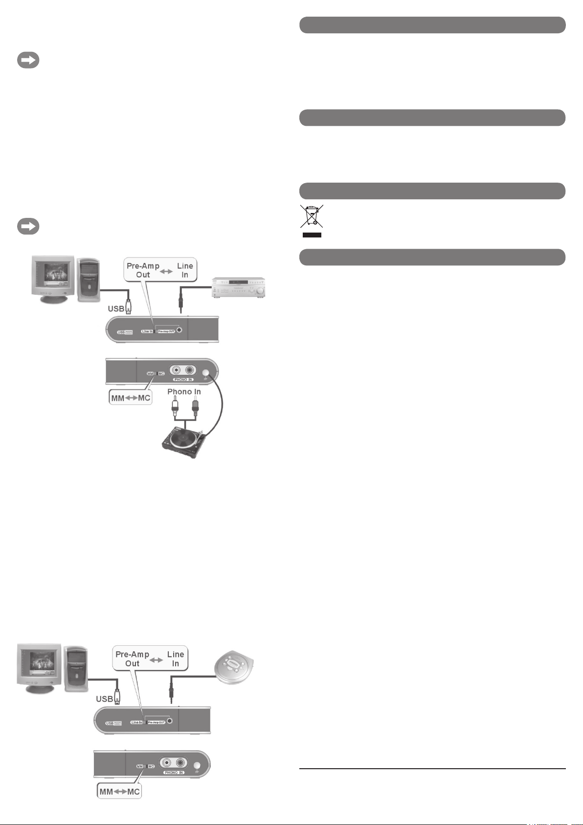
Beachten Sie beim Anschluss die farbliche Kennzeichnung der Cinchbuchsen:
rot = Audiosignal rechts
weiß = Audiosignal links
DigitalisierungvonSchallplatten
• Verbinden Sie den Ausgang Ihres Plattenspielers mit dem Anschluss PHONO IN am Phono
Vorverstärker.
Falls Ihr Plattenspieler über einen Masseanschluss (meist eine metallische Schraub-
klemme oder eine dünne Masseleitung) verfügt, verbinden Sie diesen Anschluss mit
der Schraubklemme neben dem Anschluss PHONO IN.
• Schieben Sie den Schalter MM/MC in die korrekte Stellung für Ihr verwendetes Tonabneh-
mersystem:
MM = Moving Magnet-System / MC = Moving Coil System
• Die Position des Schalters LINE IN/PRE-AMP OUT ist bei dieser Anwendung nicht relevant.
• Verbinden Sie den Anschluss USB am Phono Vorverstärker mit einer freien USB-Schnittstel-
le Ihres Computers.
• Der Computer erkennt den Phono Vorverstärker automatisch und installiert die erforderlichen
Treiber.
• Starten Sie Ihre Digitalisierungs-Software und stellen Sie als Quelle ggf. „USB PREAMP“ ein.
• Starten Sie die Wiedergabe am Plattenspieler.
Version08/14