
4-247-246-21(2) TV
Téléviseur
Televisor
Sony Corporation © 2003 Printed in Malaysia
FM Stereo
FM-AM Receiver
D
STR-DB2000
Easy Setup Guide
Guide de réglage rapide
Guía de configuración fácil
Sub woofer
Caisson de grave
Altavoz del altavoz de graves
A
BFront speaker (R)
Enceinte avant (D)
Altavoz delantero
(derecho)
Front speaker (L)
Enceinte avant (G)
Altavoz delantero
(izquierdo)
C
Surround back speaker
Enceinte surround arrière
Altavoz perimétrico trasero
Surround speaker (R)
Enceinte surround (D)
Altavoz perimétrico (derecho)EFG Center speaker
Enceinte centrale
Altavoz central
Surround speaker (L)
Enceinte surround (G)
Altavoz perimétrico (izquierdo)
DVD player
Lecteur DVD
Reproductor de discos DVD
English
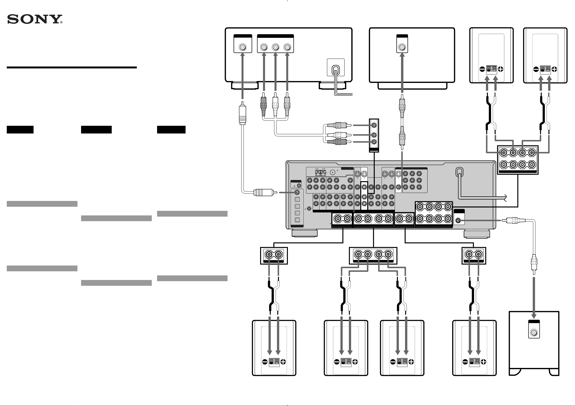
This Easy Setup Guide explains how to
connect the DVD player, TV, speakers, and
sub woofer so you can enjoy multi channel
surround sound from the DVD player. For
details, refer to the operating instructions
supplied with the receiver.
Setting for when you use DVD
player or “Play Station 2”
When you connect DVD player or “Play
Station 2”, perform the following settings on
each component.
DVD player*
1Select “AUDIO SETUP” in the
setup display.
2Set “AUDIO DRC” to “WIDE
RANGE”.
3Set “DIGITAL OUT” to “ON”.
4Set “DOLBY DIGITAL” to “DOLBY
DIGITAL”.
5Set “DTS” to “ON”.
*The above setting is an example of Sony DVD
player.
“Play Station 2”
1Select “AUDIO SETTING” in the
setup display.
2Select “AUDIO DIGITAL OUTPUT”.
3Set “OPTICAL DIGITAL OUTPUT”
to “ON”.
4Set “DOLBY DIGITAL” to “DOLBY
DIGITAL”.
5Set “DTS” to “ON”.
“Play Station 2” is a trademark of Sony
Computer Entertainment.
Note
When connecting a DVD player, be sure
to connect to analog (AUDIO L/R) jacks,
not only digital (COAXIAL or OPTICAL)
jacks.
If no sound comes out
Press INPUT MODE to select “AUTO
2CH”.
Français
Ce guide de réglage rapide vous explique
comment raccorder le lecteur DVD, le
téléviseur, les enceintes et le caisson de grave
afin que vous puissiez écouter le son surround
multicanaux de votre lecteur DVD dans les
meilleures conditions. Pour les détails, veuillez
vous reporter aux instructions de
fonctionnement livrées avec l’ampli-tuner.
Réglage pour l’utilisation
d’un lecteur DVD ou d’une
« Play Station 2 »
Lorsque vous raccordez un lecteur DVD ou
une « Play Station 2 », effectuez les réglages
suivants sur chaque appareil.
Lecteur DVD*
1Sélectionnez « AUDIO SETUP »
dans l’affichage de configuration.
2Réglez « AUDIO DRC » sur « WIDE
RANGE ».
3
Réglez « DIGITAL OUT » sur « ON ».
4Réglez « DOLBY DIGITAL » sur
« DOLBY DIGITAL ».
5Réglez « DTS » sur « ON ».
* Les réglages ci-dessus s’appliquent à un
lecteur DVD Sony pris comme exemple.
« Play Station 2 »
1Sélectionnez « AUDIO SETTING »
dans l’affichage de configuration.
2
Sélectionnez « AUDIO DIGITAL OUTPUT ».
3Réglez « OPTICAL DIGITAL
OUTPUT » sur « ON ».
4Réglez « DOLBY DIGITAL » sur
« DOLBY DIGITAL ».
5Réglez « DTS » sur « ON ».
« Play Station 2 » est une marque de fabrique de
Sony Computer Entertainment.
Remarque
Lorsque vous raccordez un lecteur DVD,
veillez à le raccorder aux prises
analogiques (AUDIO L/R), et pas
seulement aux prises numériques
(COAXIAL ou OPTICAL).
Si aucun son n’est audible
Appuyez sur INPUT MODE pour
sélectionner « AUTO 2CH ».
Español
Esta guía de configuración fácil explica cómo
conectar un reproductor de discos DVD, un
televisor, altavoces, y un altavoz de subgraves a
fin de poder disfrutar de sonido perimétrico
multicanal del reproductor de discos DVD. Con
respecto a los detalles, consulte el manual de
instrucciones suministrado con el receptor.
Configuración cuando utilice
un reproductor de discos
DVD o “Play Station 2”
Cuando haya conectado un reproductor de
discos DVD o “Play Station 2”, realice los
ajustes siguientes en cada componente.
Reproductor de discos DVD*
1Seleccione “AUDIO SETUP” en la
visualización de configuración.
2Ajuste “AUDIO DRC” a “WIDE
RANGE”.
3Ajuste “DIGITAL OUT” a “ON”.
4Ajuste “DOLBY DIGITAL” a
“DOLBY DIGITAL”.
5Ajuste “DTS” a “ON”.
*El ajuste de arriba es un ejemplo de
reproductor de discos DVD Sony.
“Play Station 2”
1Seleccione “AUDIO SETTING” en la
visualización de configuración.
2Seleccione “AUDIO DIGITAL
OUTPUT”.
3Ajuste “OPTICAL DIGITAL
OUTPUT” a “ON”.
4Ajuste “DOLBY DIGITAL” a
“DOLBY DIGITAL”.
5Ajuste “DTS” a “ON”.
“Play Station 2” es marca comercial de Sony
Computer Entertainment.
Nota
Cuando conecte un reproductor de
discos DVD, cerciórese de hacerlo a las
tomas analógicas (AUDIO L/R), no
solamente a las tomas digitales
(COAXIAL u OPTICAL).
Si no hay sonido
Presione INPUT MODE para seleccionar
“AUTO 2CH”.
CENTER SPEAKERSURROUND SPEAKERS
RL
FRONT SPEAKERS
RL
RL
A
B
CENTER SPEAKERSURROUND SPEAKERS FRONT SPEAKERS
SURR BACK SPEAKER
DIGITAL
VIDEO
S-VIDEO
IN IN
VIDEO
S-VIDEO
IN
VIDEO
OUTINININ
SUB
WOOFER SUB
WOOFER
SURROUND
FRONT
AUDIO
L
R
L
R
L
R
L
R
L
R
SURR
BACK
SURROUND
CENTER
CENTER
FRONT
ASSIGNABLE
DVD
IN
TV/
SAT
IN
CTRL
MD/
DAT
OUT
OUT
OUT IN OUTIN
TV-SAT DVD MONITOR
IN IN INOUT OUT
INOUT
IN IN INOUTINOUT
S-VIDEO S-VIDEO
VIDEO
MONITOR
SIGNAL GND
PHONO
MULTI CH INPUT 2 MULTI CH INPUT 1
COAXIAL
CD/SACD
MD/DAT
ANALOG VIDEO
COMPONENT VIDEO
TAPE
TV/SAT
DVD VIDEO 2 VIDEO 1
RLLRL
R
SURR BACK SPEAKER
L
L
A
B
IMPEDANCE
OPTICAL
DVD
IN
MD/
DAT
IN
CONTROL
A1
AM FM
U
75
ANTENNA
COAXIAL
USE 4 - 16
Y
P
B
/C
B
/B-Y
P
R
/C
R
/R-Y
VIDEO INOUT
SUB
WOOFER
AUDIO
OUT
INPUT
VIDEO
INPUT
AUDIO
OUTPUT
RLVIDEO
AUDIO
DIGITAL OUT
COAXIAL
IN
VIDEO
IN
DVD
Monaural audio cord
Cordon audio
monophonique
Cable de audio
monoaural
Speaker cord
Cordon d’enceinte
Cables de altavoces
Speaker cord
Cordon d’enceinte
Cables de altavoces
Speaker cord
Cordon d’enceinte
Cables de altavoces
Audio/video cord
Cordon audio/vidéo
Cable de audio/vídeo
Coaxial cord
Cordon coaxial
Cable coaxial
Speaker cord
Cordon d’enceinte
Cables de altavoces
Video cord
Cordon vidéo
Cable de vídeo