
AUDIO OUT
REAR AUDIO OUT
FRONT
BUS
AUDIO
L
R
13 57
24 68
57
48
Installation/Connections
Installation/Anschluß
Installation/Connexions
Installazione/Collegamenti
Montage/Aansluitingen
FM/MW/LW
Compact Disc
Player
CDX-CA600X
CDX-CA600
Sony Corporation © 2002 Printed in Thailand
3-238-731-31 (1)
Equipment used in illustrations (not supplied)
In Abbildungen dargestellte Geräte (nicht mitgeliefert)
Appareils utilisés dans les illustrations (non fournis)
Apparecchiatura utilizzata nelle illustrazioni (non in dotazione)
Apparatuur gebruikt voor illustratiedoeleinden (niet meegeleverd)
Rear speaker
Hecklautsprecher
Haut-parleur arrière
Diffusori posteriori
Achterluidspreker
Front speaker
Frontlautsprecher
Haut-parleur avant
Diffusori anteriori
Voorluidspreker
Rotary commander RM-X4S
Joystick RM-X4S
Satellite de commande RM-X4S
Telecomando a rotazione RM-X4S
Bedieningssatelliet RM-X4S
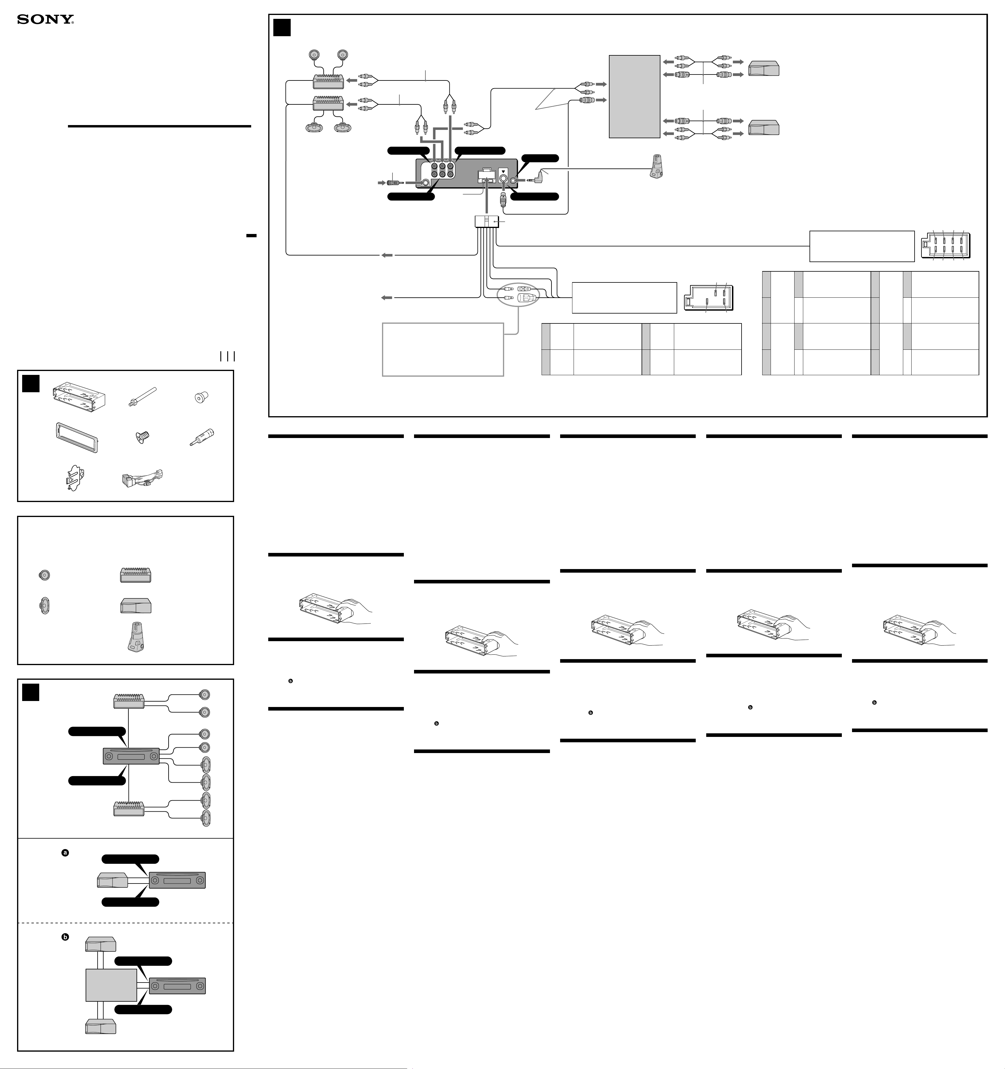
Cautions
•This unit is designed for negative earth 12 V DC operation only.
•Do not get the wires under a screw, or caught in moving parts
(e.g. seat railing).
•Before making connections, turn the car ignition off to avoid short
circuits.
•Connect the power connecting cord 8to the unit and speakers
before connecting it to the auxiliary power connector.
•Run all earth wires to a common earth point.
•Be sure to insulate any loose unconnected wires with electrical
tape for safety.
Notes on the power supply cord (yellow)
•When connecting this unit in combination with other stereo
components, the connected car circuit’s rating must be higher than
the sum of each component’s fuse.
•When no car circuits are rated high enough, connect the unit
directly to the battery.
Parts list (1)
The numbers in the list are keyed to those in the instructions.
Caution
Handle the bracket 1carefully to avoid injuring your fingers.
Connection example (2)
Notes (2-A)
• Be sure to connect the earth cord before connecting the amplifier.
• If you connect an optional power amplifier and do not use the
built-in amplifier, the beep sound will be deactivated.
Tip (2-B- )
For connecting two or more CD/MD changers, the source selector XA-
C30 (optional) is necessary.
Connection diagram (3)
ATo AMP REMOTE IN of an optional power amplifier
This connection is only for amplifiers. Connecting any other
system may damage the unit.
BTo the interface cable of a car telephone
Warning
If you have a power aerial without a relay box, connecting this unit
with the supplied power connecting cord 8may damage the aerial.
Notes on the control leads
• The power aerial control lead (blue) supplies +12 V DC when you
turn on the tuner or when you activate the AF (Alternative
Frequency), TA (Traffic Announcement) function.
• When your car has built-in FM/MW/LW aerial in the rear/side glass,
connect the power aerial control lead (blue) or the accessory power
input lead (red) to the power terminal of the existing aerial
booster. For details, consult your dealer.
• A power aerial without a relay box cannot be used with this unit.
Memory hold connection
When the yellow power input lead is connected, power will always
be supplied to the memory circuit even when the ignition switch is
turned off.
Notes on speaker connection
• Before connecting the speakers, turn the unit off.
• Use speakers with an impedance of 4 to 8 ohms, and with
adequate power handling capacities to avoid its damage.
• Do not connect the speaker terminals to the car chassis, or connect
the terminals of the right speakers with those of the left speaker.
• Do not connect the earth lead of this unit to the negative (–)
terminal of the speaker.
• Do not attempt to connect the speakers in parallel.
• Connect only passive speakers. Connecting active speakers (with
built-in amplifiers) to the speaker terminals may damage the unit.
• To avoid a malfunction, do not use the built-in speaker wires
installed in your car if the unit shares a common negative (–) lead
for the right and left speakers.
• Do not connect the unit’s speaker cords to each other.
Précautions
•Cet appareil est conçu pour fonctionner sur un courant continu de
12 V avec une masse négative uniquement.
•Evitez de fixer des vis sur les câbles ou de coincer ceux-ci dans des
pièces mobiles (par exemple, armature de siège).
•Avant d’effectuer des raccordements, éteignez le moteur pour
éviter les courts-circuits.
•Branchez le cordon d’alimention 8sur l’appareil et les haut-
parleurs avant de le brancher sur le connecteur d’alimentation
auxiliaire.
•Rassemblez tous les fils de terre en un point de masse
commun.
•Veillez à isoler tout fil ou câble non connecté avec du chatterton
approprié.
Remarques sur le cordon d’alimentation (jaune)
•Lorsque cet appareil est raccordé à d’autres éléments stéréo, la
valeur nominale des circuits de la voiture raccordée doit être
supérieure à la somme des fusibles de chaque élément.
•Si aucun circuit de la voiture n’est assez puissant, raccordez
directement l’appareil à la batterie.
Liste des composants (1)
Les numéros de l’illustration correspondent à ceux des instructions.
Précaution
Manipulez précautionneusement le support 1pour éviter de vous
blesser aux doigts.
Exemple de raccordement (2)
Remarques (2-A)
• Raccordez d’abord le fil de masse avant de connecter
l’amplificateur.
• Si vous raccordez un amplificateur de puissance en option et que
vous n’utilisez pas l’amplificateur intégré, le bip sonore est
désactivé.
Conseil (2-B- )
Dans le cas du raccordement de deux changeurs de CD/MD ou plus, le
sélecteur de source XA-C30 (optionnel) est indispensable.
Schéma de connexion (3)
AAu niveau du AMP REMOTE IN d’un amplificateur de puissance
facultatif
Ce raccordement existe seulement pour les amplificateurs. Le
raccordement à tout autre système peut endommager l’appareil.
BVers le cordon de liaison d’un téléphone de voiture
Avertissement
Si vous disposez d’une antenne électrique sans boîtier de relais, le
branchement de cet appareil au moyen du cordon d’alimentation
fourni 8risque d’endommager l’antenne.
Remarques sur les fils de commande
• Le fil de commande (bleu) fournit du courant continu de +12 V
lorsque vous allumez le sélecteur de canaux ou lorsque vous activez
la fonction TA (informations circulation) en AF (fréquence
alternative).
• Lorsque votre voiture est équipée d’une antenne FM/MW/LW
intégrée dans la vitre arrière/latérale, raccordez le fil de commande
de l’antenne (bleu) ou l’entrée d’alimentation des accessoires
(rouge) au bornier de l’amplificateur d’antenne existant. Pour plus
de détails, consultez votre revendeur.
• Une antenne électrique sans boîtier de relais ne peut pas être
utilisée avec cet appareil.
Connexion pour la conservation de la mémoire
Lorsque le fil d’entrée d’alimentation jaune est connecté, le circuit de
la mémoire est alimenté en permanence même si la clé de contact est
en position d’arrêt.
Remarques sur la connexion des haut-parleurs
• Avant de raccorder les haut-parleurs, mettre l’appareil hors
tension.
• Utiliser des haut-parleurs ayant une impédance de 4 à 8 ohms et
une capacité adéquate sous peine de les endommager.
• Ne pas raccorder les bornes du système de haut-parleurs au châssis
de la voiture et ne pas connecter les bornes du haut-parleur droit à
celles du haut-parleur gauche.
• Ne pas raccorder le câble de masse de cet appareil à la borne
négative (–) du haut-parleur.
• Ne pas tenter de raccorder les haut-parleurs en parallèle.
• Ne pas connecter d’enceintes acoustiques actives (avec
amplificateurs intégrés) aux bornes d’enceinte de cet appareil, pour
éviter d’endommager les enceintes. Veiller à raccorder des
enceintes passives.
• Pour éviter tout dysfonctionnement, n’utilisez pas les fils des haut-
parleurs intégrés installés dans votre voiture si l’appareil dispose
d’un fil négatif commun (–) pour les haut-parleurs droit et gauche.
• Ne raccordez pas entre eux les cordons des haut-parleurs de
l’appareil.
Vorsicht
•Dieses Gerät ist ausschließlich für den Betrieb bei 12 V
Gleichstrom (negative Erdung) bestimmt.
•Achten Sie darauf, daß die Kabel nicht unter einer Schraube oder
zwischen beweglichen Teilen wie z. B. in einer Sitzschiene
eingeklemmt werden.
•Schalten Sie, bevor Sie irgendwelche Anschlüsse vornehmen, die
Zündung des Fahrzeugs aus, um Kurzschlüsse zu vermeiden.
•Verbinden Sie das Stromversorgungskabel 8mit dem Gerät und
den Lautsprechern, bevor Sie es mit dem Hilfsstromanschluß
verbinden.
•Schließen Sie alle Erdungskabel an einen gemeinsamen
Massepunkt an.
•Aus Sicherheitsgründen müssen alle losen, nicht angeschlossenen
Drähte mit Isolierband isoliert werden.
Hinweise zum Stromversorgungskabel (gelb)
•Wenn Sie dieses Gerät zusammen mit anderen
Stereokomponenten anschließen, muß der Autostromkreis, an den
die Geräte angeschlossen sind, eine höhere Leistung aufweisen als
die Summe der Sicherungen der einzelnen Komponenten.
•Wenn kein Autostromkreis eine so hohe Leistung aufweist,
schließen Sie das Gerät direkt an die Batterie an.
Teileliste (1)
Die Nummern in der Liste sind dieselben wie im Erläuterungstext.
Sicherheitshinweis
Seien Sie beim Umgang mit der Halterung 1vorsichtig, damit Sie
sich nicht die Hände verletzen.
Anschlußbeispiel (2)
Hinweise (2-A)
• Schließen Sie unbedingt zuerst das Massekabel an, bevor Sie den
Verstärker anschließen.
• Wenn Sie einen gesondert erhältlichen Endverstärker anschließen
und den integrierten Verstärker nicht benutzen, wird der Signalton
deaktiviert.
Tip (2-B- )
Zum Anschließen von zwei oder mehr CD/MD-Wechslern wird der
gesondert erhältliche Signalquellenwähler XA-C30 benötigt.
Anschlußdiagramm (3)
AAn AMP REMOTE IN des gesondert erhältlichen Endverstärkers
Dieser Anschluß ist ausschließlich für Verstärker gedacht.
Schließen Sie nichts anderes daran an. Andernfalls kann das Gerät
beschädigt werden.
BAn Schnittstellenkabel eines Autotelefons
Warnung
Wenn Sie eine Motorantenne ohne Relaiskästchen verwenden, kann
durch Anschließen dieses Geräts mit dem mitgelieferten
Stromversorgungskabel 8die Antenne beschädigt werden.
Hinweise zu den Steuerleitungen
• Die Motorantennen-Steuerleitung (blau) liefert + 12 V Gleichstrom,
wenn Sie den Tuner einschalten oder die AF-
(Alternativfrequenzsuche) oder die TA-Funktion
(Verkehrsdurchsagen) aktivieren.
• Wenn das Fahrzeug mit einer in der Heck-/Seitenfensterscheibe
integrierten FM (UKW)/MW/LW-Antenne ausgestattet ist, schließen
Sie die Motorantennen-Steuerleitung (blau) oder die
Zubehörstromversorgungsleitung (rot) an den
Stromversorgungsanschluß des vorhandenen Antennenverstärkers
an. Näheres dazu erfahren Sie bei Ihrem Händler.
• Es kann nur eine Motorantenne mit Relaiskästchen angeschlossen
werden.
Stromversorgung des Speichers
Wenn die gelbe Stromversorgungsleitung angeschlossen ist, wird der
Speicher stets (auch bei ausgeschalteter Zündung) mit Strom
versorgt.
Hinweise zum Lautsprecheranschluß
• Schalten Sie das Gerät aus, bevor Sie die Lautsprecher anschließen.
• Verwenden Sie Lautsprecher mit einer Impedanz zwischen 4 und 8
Ohm und ausreichender Belastbarkeit. Ansonsten können die
Lautsprecher beschädigt werden.
• Verbinden Sie die Lautsprecheranschlüsse nicht mit dem
Wagenchassis, und verbinden Sie auch nicht die Anschlüsse des
rechten mit denen des linken Lautsprechers.
• Verbinden Sie die Masseleitung dieses Geräts nicht mit dem
negativen (–) Lautsprecheranschluß.
• Versuchen Sie nicht, Lautsprecher parallel anzuschließen.
• An die Lautsprecheranschlüsse dieses Geräts dürfen nur
Passivlautsprecher angeschlossen werden. Schließen Sie keine
Aktivlautsprecher (Lautsprecher mit eingebauten Verstärkern) an,
da diese sonst beschädigt werden können.
• Um Fehlfunktionen zu vermeiden, verwenden Sie nicht die im
Fahrzeug installierten, integrierten Lautsprecherleitungen, wenn
am Ende eine gemeinsame negative (–) Leitung für den rechten
und den linken Lautsprecher verwendet wird.
• Verbinden Sie nicht die Lautsprecherkabel des Geräts miteinander.
Let op!
•Dit apparaat is ontworpen voor gebruik op gelijkstroom van een
12 Volts auto-accu, negatief geaard.
•Zorg ervoor dat de draden niet onder een schroef of tussen
bewegende onderdelen (b.v. zetelrail) terechtkomen.
•Alvorens aansluitingen te verrichten moet u het contact afzetten
om kortsluiting te vermijden.
•Sluit het netsnoer 8aan op het toestel en de luidsprekers
vooraleer u het op de hulpvoedingsaansluiting aansluit.
•Sluit alle aarddraden op een gemeenschappelijk aardpunt aan.
•Voorzie niet aangesloten draden om veiligheidsredenen altijd van
isolatietape.
Opmerkingen bij de voedingskabel (geel)
•Wanneer u dit toestel aansluit samen met andere componenten,
moet het vermogen van de aangesloten autostroomkring groter
zijn dan de som van de zekeringen van elke component
afzonderlijk.
•Wanneer het vermogen ontoereikend is, moet u het toestel
rechtstreeks aansluiten op de batterij.
Onderdelenlijst (1)
De nummers in de afbeelding verwijzen naar die in de montage-
aanwijzingen.
Opgelet
Houd de beugel 1voorzichtig vast zodat u uw vingers niet
verwondt.
Voorbeeldaansluitingen (2)
Opmerkingen (2-A)
• Sluit eerst de massakabel aan alvorens de versterker aan te sluiten.
• Als u een los verkrijgbare vermogensversterker aansluit en de
ingebouwde versterker niet gebruikt, is de pieptoon uitgeschakeld.
Tip (2-B- )
Om twee of meer CD/MD-wisselaars aan te sluiten, hebt u de
geluidsbronkiezer XA-C30 (optioneel) nodig.
Aansluitschema (3)
ANaar AMP REMOTE IN van een los verkrijgbare
vermogensversterker
Deze aansluiting is alleen bedoeld voor versterkers. Door een
ander systeem aan te sluiten kan het toestel worden beschadigd.
BNaar het interface-snoer van een autotelefoon
Opgelet
Indien u een elektrische antenne heeft zonder relaiskast, kan het
aansluiten van deze eenheid met het bijgeleverde netsnoer 8de
antenne beschadigen.
Opmerking betreffende de aansluitsnoeren
• De antennevoedingskabel (blauw) levert +12 V gelijkstroom
wanneer u de tuner aanschakelt of de AF (Alternative Frequency),
TA (Traffic Announcement) functie activeert.
• Wanneer uw auto is uitgerust met een FM/MW/LW-antenne in de
achterruit/voorruit, moet u de antennevoedingskabel (blauw) of de
hulpvoedingskabel (rood) aansluiten op de voedingsingang van de
bestaande antenneversterker. Raadpleeg uw dealer voor meer
details.
• Met dit apparaat is het niet mogelijk een automatische antenne
zonder relaishuis te gebruiken.
Instandhouden van het geheugen
Zolang de gele stroomdraad is aangesloten, blijft de
stroomvoorziening van het geheugen intact, ook wanneer het
contact van de auto wordt uitgeschakeld.
Opmerkingen betreffende het aansluiten van de luidsprekers
• Zorg dat het apparaat is uitgeschakeld, alvorens de luidsprekers
aan te sluiten.
• Gebruik luidsprekers met een impedantie van 4 tot 8 Ohm en let
op dat die het vermogen van de versterker kunnen verwerken. Als
dit wordt verzuimd, kunnen de luidsprekers ernstig beschadigd
raken.
• Verbind in geen geval de aansluitingen van de luidsprekers met het
chassis van de auto en sluit de aansluitingen van de rechter en
linker luidspreker niet op elkaar aan.
• Verbind de massakabel van dit toestel niet met de negatieve (–)
aansluiting van de luidspreker.
• Probeer nooit de luidsprekers parallel aan te sluiten.
• Sluit geen actieve luidsprekers (met ingebouwde versterkers) aan
op de luidspreker-aansluiting van dit apparaat. Dit zal leiden tot
beschadiging van de actieve luidsprekers. Sluit dus altijd uitsluitend
luidsprekers zonder ingebouwde versterker aan.
• Om defecten te vermijden mag u de bestaande
luidsprekerbedrading in uw auto niet gebruiken wanneer er een
gemeenschappelijke negatieve (–) draad is voor de rechter en
linker luidsprekers.
• Verbind de luidsprekerdraden niet met elkaar.
Attenzione
•Questo apparecchio è stato progettato per l’uso solo a 12 V CC con
massa negativa.
•Evitare che i cavi rimangano bloccati da una vite o incastrati nelle
parti mobili (ad esempio nelle guide scorrevoli dei sedili).
•Prima di effettuare i collegamenti, spegnere il motore
dell’automobile onde evitare di causare cortocircuiti.
•Collegare il cavo di collegamento dell’alimentazione 8
all’apparecchio e ai diffusori prima di collegarlo al connettore di
alimentazione ausiliare.
•Portare tutti i cavi di massa a un punto di massa comune.
•Per sicurezza, assicurarsi di isolare qualsiasi cavo non collegato
mediante apposito nastro.
Note sul cavo di alimentazione (giallo)
•Se questo apparecchio viene collegato in combinazione con altri
componenti stereo, la potenza nominale dei circuiti
dell’automobile collegati deve essere superiore a quella prodotta
dalla somma dei fusibili di ciascun componente.
•Se la potenza nominale dei circuiti dell’automobile non è
sufficiente, collegare l’apparecchio direttamente alla batteria.
Elenco dei componenti (1)
I numeri nella lista corrispondono a quelli riportati nelle istruzioni.
Attenzione
Maneggiare la staffa 1con cautela per evitare di ferirsi le mani.
Esempi di collegamento (2)
Note (2-A)
• Assicurarsi di collegare il cavo di terra prima di collegare
l’apparecchio all’amplificatore.
• Se si collega un amplificatore di potenza in dotazione e non si
utilizza l’amplificatore incorporato, il segnale acustico verrà
disattivato.
Suggerimento (2-B- )
Per collegare due o più cambia CD/MD, si deve utilizzare il selettore
di fonte XA-C30 (opzionale).
Schema di collegamento (3)
AA AMP REMOTE IN di un amplificatore di potenza opzionale
Questo collegamento è riservato esclusivamente agli
amplificatori. Non collegare un tipo di sistema diverso onde
evitare di causare danni all’apparecchio.
BAl cavo interfaccia di un telefono per auto
Avvertenza
Quando si collega l’apparecchio con il cavo di alimentazione in
dotazione 8, si potrebbe danneggiare l’antenna elettrica se questa
non ha la scatola di relè.
Note sui cavi di controllo
• Il cavo (blu) di controllo dell’antenna elettrica fornisce
alimentazione pari a +12 V CC quando si attiva il sintonizzatore o
le funzioni TA (notiziario sul traffico) e AF (frequenza alternativa).
• Se l’automobile è dotata di antenna FM/MW/LW incorporata nel
vetro posteriore/laterale, collegare il cavo (blu) di controllo
dell’antenna elettrica o il cavo (rosso) di ingresso
dell’alimentazione opzionale al terminale di alimentazione del
preamplificatore dell’antenna esistente. Per ulteriori informazioni,
consultare il proprio fornitore.
• Non è possibile usare un’antenna elettrica senza scatola di relè con
questo apparecchio.
Collegamento per la conservazione della memoria
Quando il cavo di ingresso alimentazione giallo è collegato, viene
sempre fornita alimentazione al circuito di memoria anche quando
l’interruttore di accensione è spento.
Note sul collegamento dei diffusori
• Prima di collegare i diffusori spegnere l’apparecchio.
• Usare diffusori di impedenza compresa tra 4 e 8 ohm e con capacità
di potenza adeguata, onde evitare che vengano danneggiati.
• Non collegare i terminali del sistema diffusori al telaio dell’auto e
non collegare i terminali del diffusore destro a quelli del diffusore
sinistro.
• Non collegare il cavo di terra di questo apparecchio al terminale
negativo (–) del diffusore.
• Non collegare i diffusori in parallelo.
• Assicurarsi di collegare soltanto diffusori passivi, poiché il
collegamento di diffusori attivi, dotati di amplificatori incorporati,
ai terminali dei diffusori potrebbe danneggiare l’apparecchio.
• Per evitare problemi di funzionamento, non utilizzare i cavi dei
diffusori incorporati installati nell’automobile se l’apparecchio
condivide un cavo comune negativo (–) per i diffusori destro e
sinistro.
• Non collegare fra loro i cavi dei diffusori dell’apparecchio.
1 32
6
8
1
×2
5
×2
7
Power amplifier
Endverstärker
Amplificateur de puissance
Amplificatore di potenza
Eindversterker
CD/MD changer
CD/MD-Wechsler
Changeur de CD/MD
Cambia CD/MD
CD/MD-wisselaar
2A
B
AUDIO OUT FRONT
AUDIO OUT REAR
BUS AUDIO IN
BUS CONTROL IN
BUS AUDIO IN
BUS CONTROL IN
Source selector*
Signalquellenwähler*
Sélecteur de source*
Selettore di fonte*
Geluidsbronkiezer*
*not supplied
nicht mitgeliefert
non fourni
non in dotazione
niet bijgeleverd
3
Yellow
Gelb
Jaune
Giallo
Geel
Blue
Blau
Bleu
Blu
Blauw
continuous power supply
permanente Stromversorgung
alimentation continue
alimentazione continua
continu voeding
power aerial control
Motorantennensteuerung
antenne électrique
comando dell’antenna elettrica
automatische antenne
7
8
4
5
Red
Rot
Rouge
Rosso
Rood
Black
Schwarz
Noir
Nero
Zwart
switched power supply
geschaltete Stromversorgung
alimentation commutée
alimentazione commutata
geschakelde voeding
ground
Masse
masse
terra
aarding
Source selector (not
supplied)
Signalquellenwähler
(nicht mitgeliefert)
Sélecteur de source
(non fourni)
Selettore di fonte
(non in dotazione)
Geluidsbronkiezer
(niet bijgeleverd)
XA-C30
Supplied with the CD/MD changer
Mit dem CD/MD-Wechsler geliefert
Fourni avec le changeur de CD/MD
In dotazione con il cambia CD/MD
Geleverd met de CD/MD-wisselaar
Supplied with XA-C30
Mit dem XA-C30 geliefert
Fourni avec le XA-C30
In dotazione con il modello XA-C30
Geleverd met de XA-C30
*3
*3
6
from car aerial*1
von Autoantenne*1
de l’antenne de la voiture*1
dall’antenna dell’auto*1
van een auto-antenne*1Fuse (10 A)
Sicherung (10 A)
Fusible (10 A)
Fusibile (10 A)
Zekering (10 A)
8
AUDIO OUT REAR
BUS AUDIO IN AUDIO OUT FRONT
REMOTE IN
BUS CONTROL IN
AMP REM
Light blue
Hellblau
Bleu ciel
Azzurro
Hemelsblauw
Blue/white striped
Blau-weiß gestreift
Rayé bleu/blanc
A strisce blu e bianche
Blauw/wit gestreept
1
2
3
4
Speaker, Rear, Right
Lautsprecher hinten rechts
haut-parleur, arrière, droit
Diffusore, posteriore, destro
Luidspreker, achter, rechts
Speaker, Rear, Right
Lautsprecher hinten rechts
haut-parleur, arrière, droit
Diffusore, posteriore, destro
Luidspreker, achter, rechts
Speaker, Front, Right
Lautsprecher vorne rechts
haut-parleur, avant, droit
Diffusore, anteriore, destro
Luidspreker, voor, rechts
Speaker, Front, Right
Lautsprecher vorne rechts
haut-parleur, avant, droit
Diffusore, anteriore, destro
Luidspreker, voor, rechts
5
6
7
8
Speaker, Front, Left
Lautsprecher vorne links
haut-parleur, avant, gauche
Diffusore, anteriore, sinistro
Luidspreker, voor, links
Speaker, Front, Left
Lautsprecher vorne links
haut-parleur, avant, gauche
Diffusore, anteriore, sinistro
Luidspreker, voor, links
Speaker, Rear, Left
Lautsprecher hinten links
haut-parleur, arrière, gauche
Diffusore, posteriore, sinistro
Luidspreker, achter, links
Speaker, Rear, Left
Lautsprecher hinten links
haut-parleur, arrière, gauche
Diffusore, posteriore, sinistro
Luidspreker, achter, links
Purple
Violett
Mauve
Viola
Paars
Negative polarity positions 2, 4, 6, and 8 have striped cords.
An den negativ gepolten Positionen 2, 4, 6 und 8 befinden sich gestreifte Adern.
Les positions de polarité négative 2, 4, 6 et 8 sont dotées de cordons rayés.
Le posizioni a polarità negativa 2, 4, 6 e 8 hanno cavi rigati.
De negatieve posities 2, 4, 6 en 8 hebben gestreepte kabels.
Green
Grün
Vert
Verde
Groen
White
Weiß
Blanc
Bianco
Wit
Grey
Grau
Gris
Grigio
Grijs
+
–
+
–
+
–
+
–
*1Note for the aerial connecting
If your car aerial is an ISO (International
Organisation for Standardisation) type,
use the supplied adaptor 6to connect it.
First connect the car aerial to the supplied
adaptor, then connect it to the aerial jack
of the master unit.
*2Insert with the cord upwards
*3RCA pin cord (not supplied)
*1Hinweis zum Anschließen der Antenne
Wenn Ihre Fahrzeugantenne der
ISO-Norm (ISO = International
Organization for Standardization -
Internationale Normungsgemeinschaft)
entspricht, schließen Sie sie mit Hilfe des
mitgelieferten Adapters 6an.
Verbinden Sie zuerst die Fahrzeugantenne
mit dem mitgelieferten Adapter, und
verbinden Sie diesen dann mit der
Antennenbuchse des Hauptgeräts.
*2Mit dem Kabel nach oben einsetzen
*3Cinchkabel (nicht mitgeliefert)
*1Remarque sur le raccordement de
l’antenne
Si votre antenne de voiture est de type
ISO (Organisation internationale de
normalisation), utilisez l’adaptateur fourni
6pour la raccorder.
Raccordez d’abord l’antenne de voiture à
l’adaptateur fourni et, ensuite, à la prise
d’antenne de l’appareil principal.
*2Insérez avec le câble vers le haut
*3Cordon à broche RCA (non fourni)
from the car’s speaker connector
vom Lautsprecheranschluß des Fahrzeugs
du connecteur de haut-parleur de la voiture
dal connettore del diffusore dell’auto
van de autoluidsprekerstekker
from the car’s power connector
vom Stromanschluß des Fahrzeugs
du connecteur d’alimentation de la voiture
dal connettore di alimentazione dell’auto
van de autovoedingsstekker
A
ATT
B
See “Power connection diagram” in the back for details.
Näheres dazu finden Sie im „Stromanschlußdiagramm”.
Blättern Sie dazu bitte um.
Voir le “
Schéma de connexion d’alimentation
” au verso
pour plus de détails.
Per ulteriori informazioni, vedere “Diagramma dei
collegamenti di alimentazione” che si trova sul retro.
Zie “Voedingsaansluitschema” op de achterkant voor
meer details.
*2
*1Nota per il collegamento dell’antenna
Se l’antenna dell’auto è di tipo ISO
(International Organization
Standardization), utilizzare l’adattatore 6
in dotazione per collegarla.
Collegare prima l’antenna della macchina
all’adattatore in dotazione, quindi
collegarla alla presa dell’antenna
dell’apparecchio principale.
*2Inserire con il cavo rivolto verso l’alto
*3Cavo a piedini RCA (non in dotazione)
*1Opmerking bij de antenne-aansluiting
Indien uw wagen is uitgerust met een
antenne van het type ISO (International
Organisation for Standardization), moet u
die aansluiten met behulp van de
meegeleverde adaptor 6.
Sluit eerst de auto-antenne aan op de
meegeleverde adaptor en vervolgens de
antennestekker op het hoofdtoestel.
*2Inbrengen met het snoer naar boven
*3Tulpstekkersnoer (niet bijgeleverd)
Max. supply current 0.3 A
max. Versorgungsstrom 0,3 A
Courant d’alimentation maximum 0,3 A
Alimentazione massima fornita 0,3 A
Max. voedingsstroom 0,3 A
Positions 1, 2, 3 and 6 do not have pins.
An Position 1, 2, 3 und 6 befinden sich keine Stifte.
Les positions 1, 2, 3 et 6 ne comportent pas de broches.
Le posizioni 1, 2, 3 e 6 non hanno piedini.
De posities 1, 2, 3 en 6 hebben geen pins.
4