
SYSTEM DESCRIPTION
E1110A.DOC Data and design subject to change without notice. Supply subject to availability
© Copyright by CERBERUS AG, CH-8708 Männedorf, Switzerland 1995 01.96 7[51]
2System description
The CMX systems is composed of
•active components
electronic boards CMX-24I, CMX-24O, CMX-16/8
communication interface IC-2
relay output CMX-RB
•passive components
accessories for board mounting: CMX-SB, CMX-MB, CMX-RM, CMX-BP
The network architecture that follows apply only to the active components; both active and passive components will be
described in the following paragraphs, from 2.2 to 2.9.
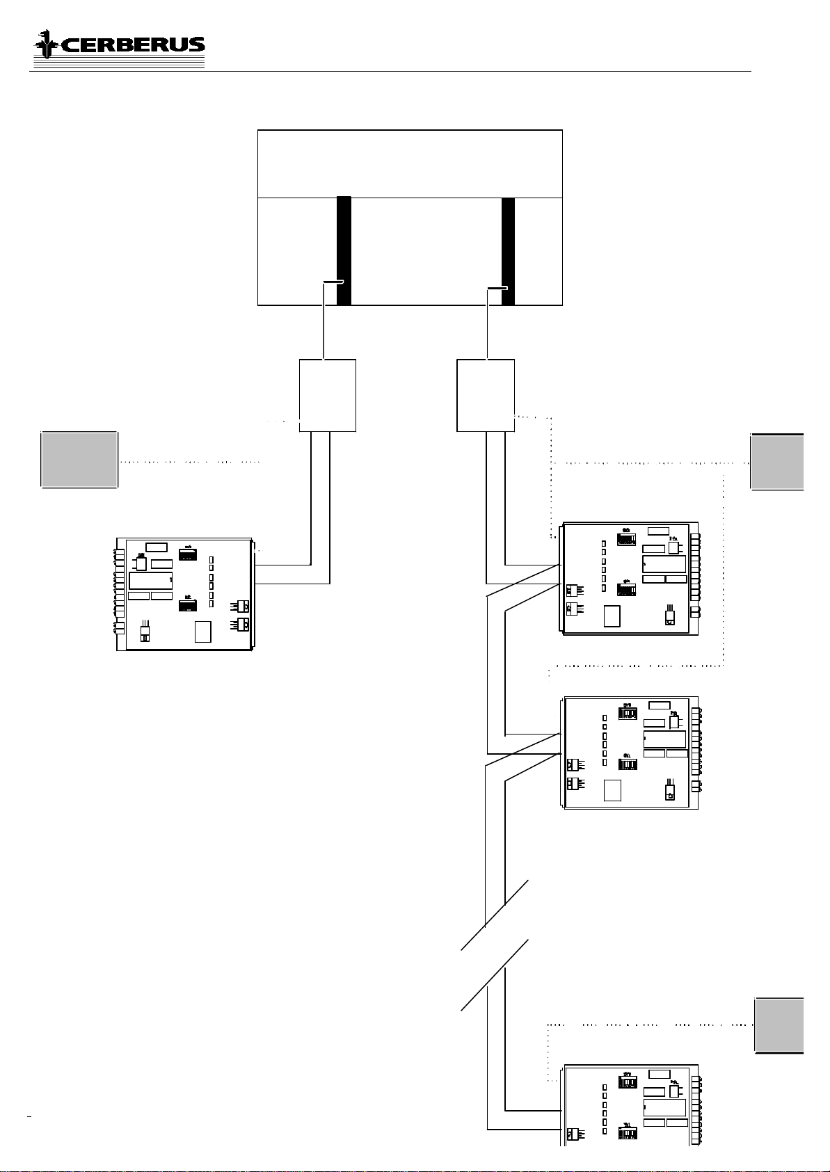
The CMX in the LMS/CMS network architecture is at the same level as CZ10 or CZ12 control panels. It interacts
directly with the field devices and transmits upward the messages using a high-level protocol.
Like CZ10 and CZ12, the CMX communicates with LMS/CMS through the gateway, a dedicated piece of hardware
manufactured by Cerberus Dati that manages the communications to and from the control panels and the computer-
based supervising system (LMS or CMS) (see Fig. 2.1)
The CMX system architecture is different than those of CZ10 or CZ12. The CZxx panels can be connected to the
gateway only in a point-to-point configuration: CMX can be connected in a multidrop configuration.
The Gateway communicates using a 3-wire RS-232 serial protocol. The CMX communicate using a 2-wire RS485 serial
protocol, that allows longer distances without modems.
The IC-2 communication interface is the first device that constitutes any CMX network. It is connected on one side to
the Gateway GW-00 Subsystem Pad or to the GW-01 asynchronous board and on the other side it communicates with
the CMX boards. Due to RS-232 limitations, the IC-2 is usually located near the Gateway; you will find detailed
information about cables and connectors in Section 3.2.
The CMX are connected to the IC-2 in a multidrop configuration: on each line (i.e. to each IC-2) up to 16 CMXs can be
linked. The connection among the CMX in the multidrop configuration guarantees the electrical continuity even if one of
the CMX stops operating. No line breakdown can occur in most cases of CMX board failure.
The maximum distance between the IC-2 and a CMX board is up to 1200 meters at 9600 baud. The boards can be
powered using different power supply units, located near them.
To CMX-24O can be connected up to 3 CMX-RB relay output boards and to CMX-16/8 up to 1 CMX-RB can be
connected. The connection is implemented using a flat cable supplied with CMX-RB.