-.--...-
---.---..--.-
CIHCU17
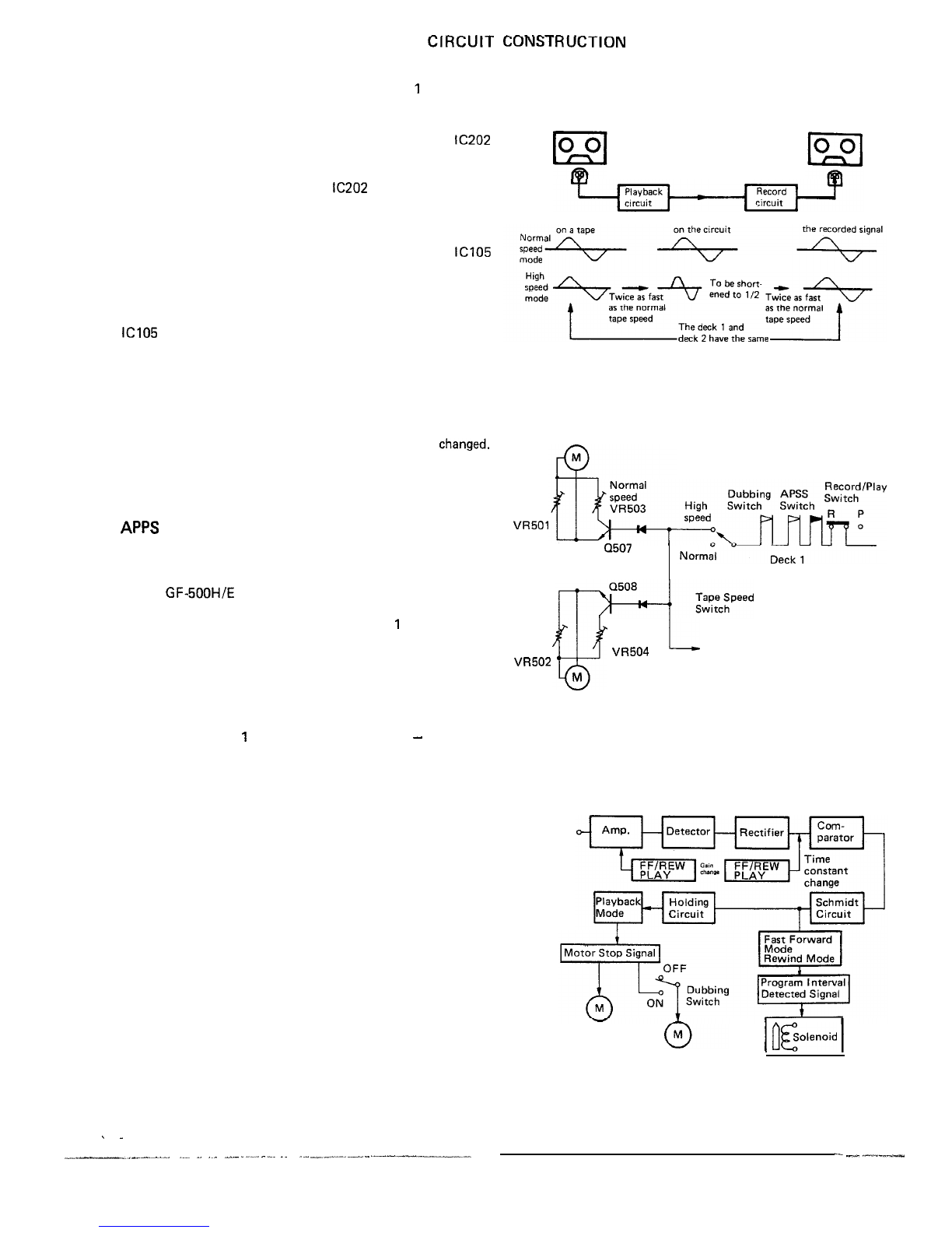
It is possible to select either normal tape speed or high tape
speed when you perform dubbing from the deck
1
to the deck
2 and the high speed is twice as fast as the normal speed.
l
Normal speed/high speed record selector circuit
Being provided at the deck 2, the integrated circuit
IC202
works to select the normal speed mode or the high speed
mode: the frequency at the high speed is two times higher
than that at the normal speed. The
IC202
also works to detect
whether a normal tape or a metal tape has been loaded in the
unit.
l
Normal speed/high speed playback selector circuit
Being provided at the deck 1, the integrated circuit
ICI05
works to select the normal speed mode or the high speed
mode: the frequency at the high speed is two times higher
than that at the normal speed. Here is also given proper
equalization for the signals of both speed modes. Further the
IC105
changes its constant according to whether a normal tape
or a metal tape has been loaded in the unit.
l
Normal speed/high speed selector circuit
Change of the motor’s rotational speed results in a changeover
between the tape normal speed and high speed modes. The
electronic switch is used to act on the motor control circuits
of the deck 1 and deck 2 at a time as their speeds are
changed.
Fig. 6-2 shows how the circuit works to get the unit in the
high speed mode, whose expression is made with use of the
mechanical switch instead of the electronic switch.
APPS
(Automatic Program Pause System)
The existing APSS, as you know, is to automatically detect an
end of the program when the unit is in fast forward or rewind
mode and then to return it to play mode. The APPS employed
for the GF-SOOH/E is something new which is based on the
same ideas as with such APSS, and it is activated not only
when the unit is in play mode (at the deck
1
only) but also
when it is in dubbing mode (from the deck 1 to the deck 2).
In the dubbing mode (either at normal speed or at high speed),
as soon as an end of the program is detected by the APSS in
the deck 1, the APPS works to stop the motor circuits of both
decks 1 and 2 simultaneously -that is, motions of the deck 1
and deck 2 are stopped just at a time.
Therefore, the deck
1
has two automatic controls
-
APSS and
APPS, that is, it is controlled by the APSS when it is in play
mode (with the deck 2 in stop mode) and by the APPS when it
is in dubbing mode.
The two controls APSS and APPS are differentiated by the
following:
l
Difference in gain and frequency characteristic between
APSS and APPS.
l
Difference in program detect time between APSS and
APPS.
These differences are due to that the tape speed is different
according to whether the unit is in play mode or dubbing
mode, and according to these, the electronic switch selects the
APSS or APPS to get it in action.
CUNS~I
KUCTION
Deck 1
Dubbing
Deck2
Wave length
Wavelength Wave length of
signalwavelength.
Figure 6-l
Deck 1 Motor
High
Speed
VR501
Q507
Motor Selector
Transistor
Deck 2
Speed
Play Switch
‘k”
Normal
High
Speed Speed
L
Deck 1 Playback Equalizer Selector
VR504
VR502 Deck 2 Record Equalizer Selector
M
Deck 2 Motor
Figure 6-2
Input
signal
Deck 1 Motor
Deck 2 Motor
Figure 6-3
-6-
/
fleolenoid
1
/
.
__-L-__Illl.
___
---.-.
.._
_
.~_
,_.-
.
.._-
.
-.
.~
.
.I
__.,
--~
.---
--
.--1----_--
-
._.._