Manual de instrucción de la cafetera CM-4675
Querido cliente:
Nos gustaría agradecerle por adquirir esta cafetera .Al elegirlo usted ha seleccionado el mejor modelo
de su clase. Su característica tecnológica, diseño y funciones junto con la alta exigencia de la mejor
calidad esperada, le proveerán una completa satisfacción por un largo periodo de tiempo.
Los materiales empacados para la cafetera están cubiertos por recolección, clasificación y sistema de
reciclaje (punto verde ). Deberá usar los contenedores apropiados para cada clase de material.
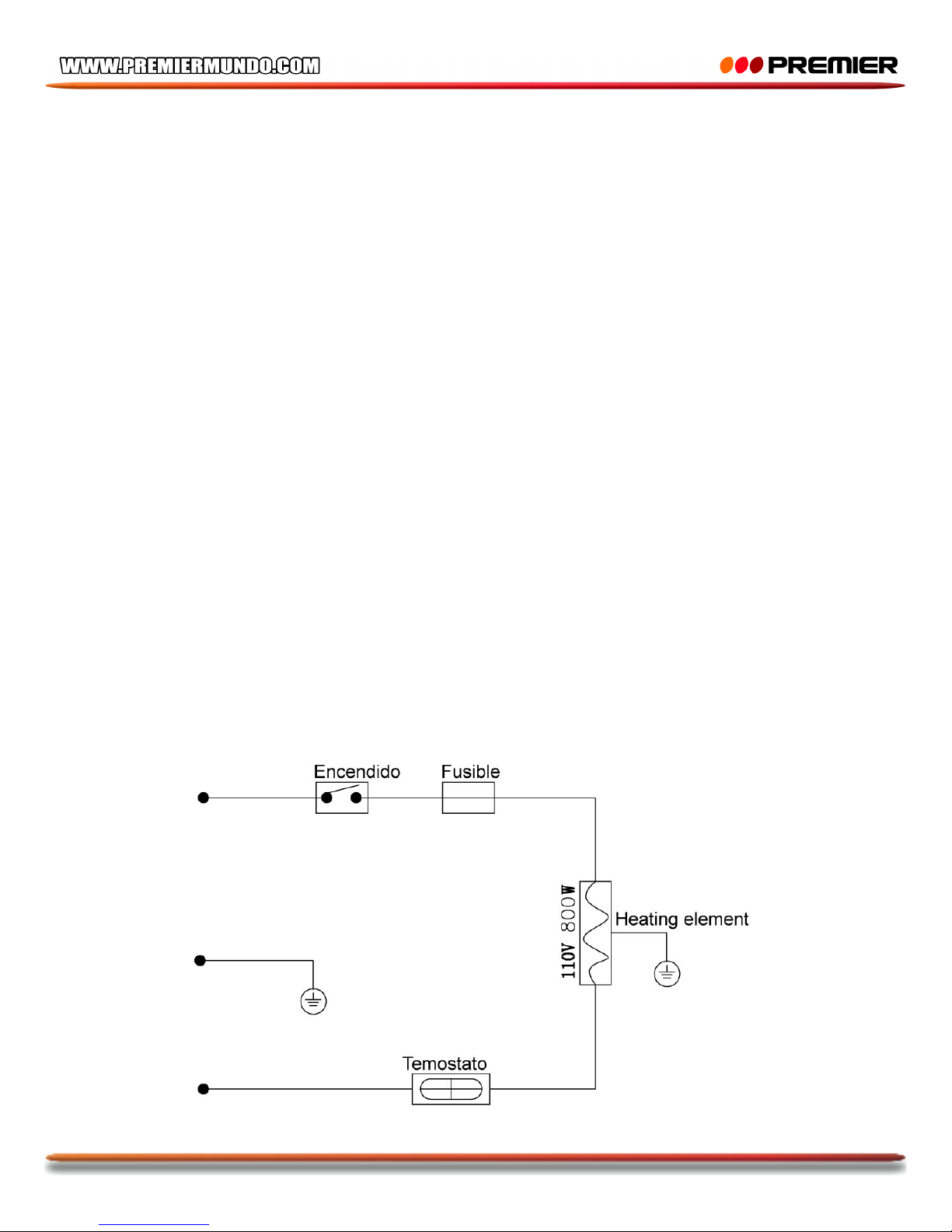
Consejos útiles y precauciones
-Por favor lea estas instrucciones con cuidado antes de usar la cafetera.
-Desempaque completamente y verifique que este completo y que no haya ningún daño por
transportación o de fábrica ( lo cual lo cubre la garantía).
Cuando usa la cafetea por primera vez
Cuando use la cafetera por primera vez coloque agua y enciéndala (sin café ni filtro).
Enchufe la cafetera al interruptor. Remueva la tapa de la jarra y llénela de agua. Solo use agua fría.
Vierta el agua de la jarra al depósito y ponga la jarra (con su tapa) en el plato térmico. Empiece el
proceso encendiendo la cafetera.
Para hacer café
Levante la tapa del depósito y llénelo de agua , dependiendo del número de tazas de café que va a
preparar. El indicador del nivel de agua le muestra el número de tazas ( 1tz =100 ml )
Coloque el filtro permanente en la cesta de colar y agregue el café molido. Coloque de 6 a 7gramos de
café por taza. Para usar el jarro térmico, colóquelo (con la tapa puesta) en el plato térmico justo debajo
de el colador. Cierre la tapa de la cafetera. La luz piloto se encenderá , indicando que la cafetera está
encendida. Una vez que está hecho el café se mantendrá caliente en la jarra mientras la cafetera esté
encendida. Una vez retire la jarra, el mecanismo de no goteo evitará que se filtre al plato térmico.
Limpieza
Siempre desenchufe la cafetera antes de limpiarla, para limpiar la cafetera hágalo con un paño húmedo,
no sumerja la cafetera en agua.