
TABLE OF CONTENTS
Published by BCU Monitors Printed in Suzhou Copyright reserved Subject to modification S Mar .3. 2005
Description Page
Important Safety Notice -------------------------------2
Technical Data --------------------------------------3~5
Front Control & Connections-----------------------6~7
OSD menu tree ----------------------------------------8
Lock/unlock,Burn in -----------------------------------9
Factory Mode -----------------------------------------10
Pixel Defect Policy -------------------------------11~12
Mechanical Instructions-------------------------13~14
Warning Message ------------------------------------ 16
Trouble Shooting --------------------------------17~18
Wiring Dirgram ---------------------------------------19
Block Diagram ----------------------------------------20
Display Adjustments--------------------------------- 15
Description Page
Scaler Schematic Diagram & C.B.A.------------21~26
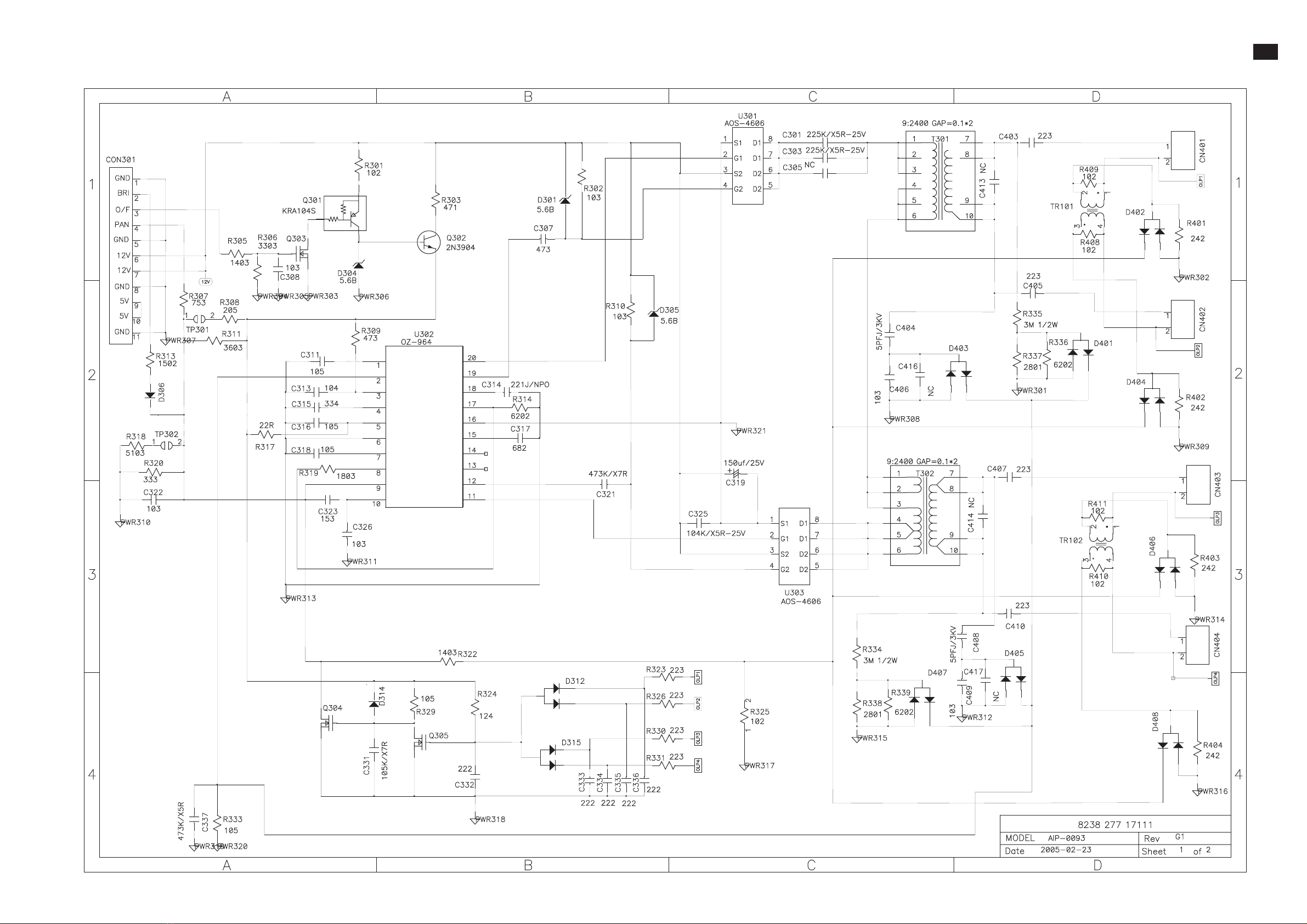
Power Schematic Diagram & C.B.A ------------29~42
General Product Specification -----------------43~68
Exploded View ---------------------------------------69
Spare Parts List ---------------------------------70~72
Different Parts List ----------------------------- 73~75
Repair Tips --------------------------------------84~85
Safety test requirements ---------------------------86
Repair Flow Chart -------------------------------87~89
DDC Instruction & Data ------------------------ 76~81
Firmware upgrade for CPU -------------------- 82~83
Control Schematic Diagram & C.B.A ----------27~28
Smart Manage----- ------------------------ ------- 90
REFER TO BACK COVER FOR IMPORTANT SAFETY GUIDELINES
CAUTION: USE A SEPARATE ISOLATION TRANSFORMER FOR THIS UNIT WHEN SERVICING.
ANY PERSON ATTEMPTING TO SERVICE THIS CHASSIS MUST FAMILIARIZE HIMSELF WITH THE CHASSIS
AND BE AWARE OF THE NECESSARY SAFETY PRECAUTIONS TO BE USED WHEN SERVICING ELECTRONIC
EQUIPMENT CONTAINING HIGH VOLTAGES.
SAFETY NOTICE
GB 3138 106 10448
LCD Colour Monitor
«
Service
Service
Service
150S6FB/00
150S6FB/27
150S6FG/00
150S6FG/27
150S6FS/00
Chassis: SH6 S-Line
170S6FB/00
170S6FB/27
170S6FG/00
170S6FG/27
170S6FS/00
190S6FB/00
190S6FB/27
190S6FG/00
190S6FG/93
190S6FS/00
190S6FS/27
190S6FS/96