
___________________________________________________________________________________________
2VR448
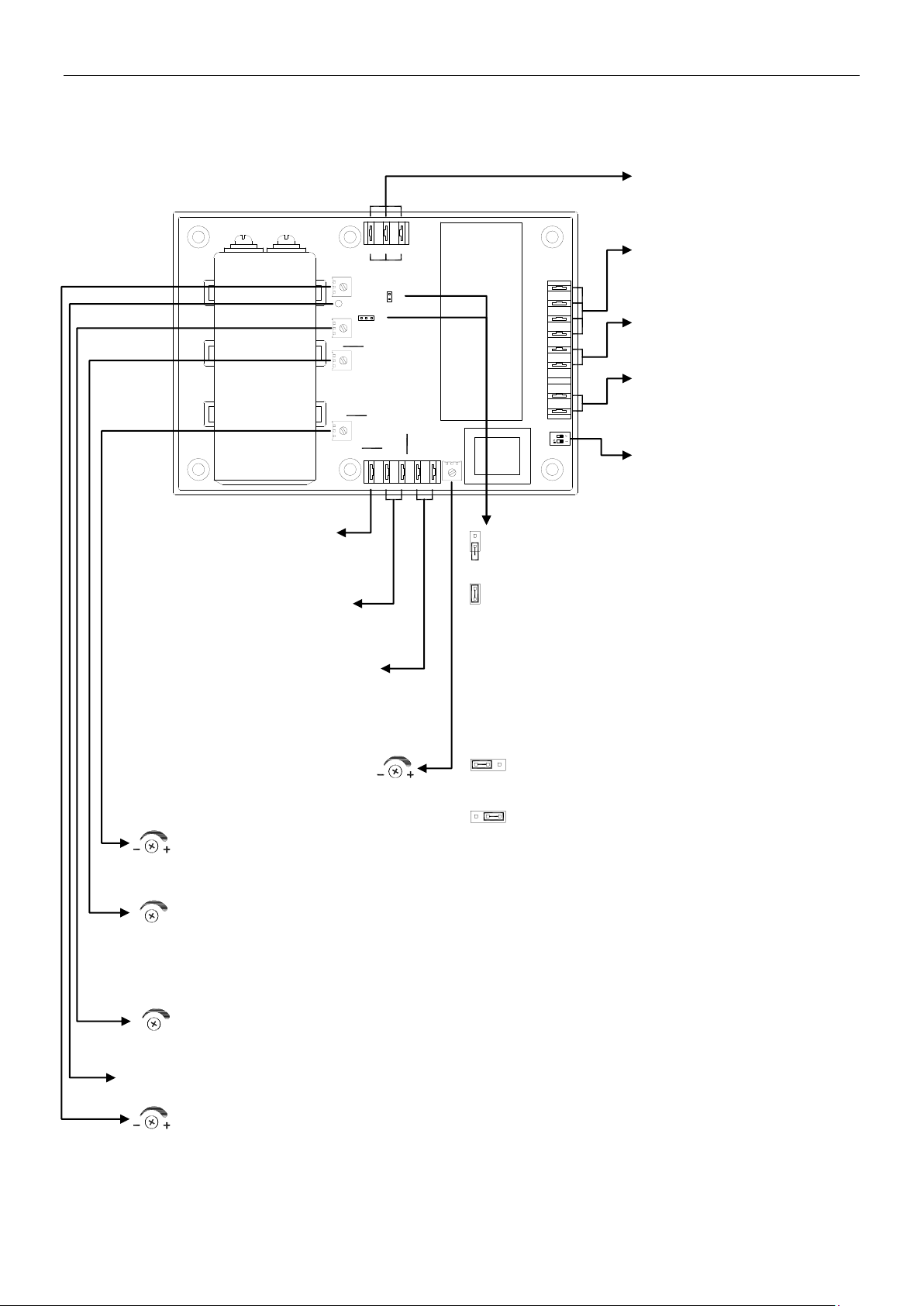
1. This AVR may be installed in any suit-
able location on the generator set. The ap-
pearance and mounting holes are shown in
Figure 1.
2. To ensure safety and avoid permanent
damage to the AVR caused by high voltage,
be sure to remove the wiring on the AVR be-
fore using meg-ohm meter / high voltage
test equipment.
3. Be sure to tie up the connection wiring of the
AVR when installing in a high-vibration
environment. The heat sink may become
hot and could damage the wiring.
SECTION 1: SPECIFICATION
Sensing Input (E1、E2) Average Reading Voltage Regulation
Voltage 95 520 Vac 1 phase 2 wire Less than +/- 0.5% ( with 4% engine governing )
DIP Switch Settings
Adjustment 95 140 Vac @ 110 Vac Typical System Response
170 260 Vac @ 220 Vac 0.3 1 seconds @ +/- 20% Voltage Vibration
340 520 Vac @ 380 Vac
Frequency 50/60 Hz Jumper selected Static Power Dissipation
Max. 4 watts
Power Input (X1、X2)
Voltage 40 150 Vac 1 phase 2 wire Under Frequency Protection
Frequency 40 500 Hz 50 Hz system knee point at 45Hz
60 Hz systems knee point at 55Hz
Auxiliary Input (Z1、Z2)
Voltage 40 150 Vac 1 phase 2 wire Over Excitation Current limitation
Frequency 40 500 Hz 3.5A to 10A (EXC.MAX. Adjustable)
Excitation Output (E+、E-) Voltage Thermal Drift
120V 1 phase Continuous 110 Vdc 7A Less than 3% from -40 to +70 °C
Max. 160 Vdc 10A 10Sec
Resistance Min. 15Ω, Max. 100Ω@120V Environment
Fuse Spec. Slow blow 5 x 20mm 10A Operation Temperature -40 to +70 ˚C
Storage Temperature -40 to +85 ˚C
External Voltage Adjustment (1KΩ) Relative Humidity Max. 95%
Max. +/- 10% @ 1 KΩ 1 watt potentiometer Vibration 5.5 Gs @ 60 Hz
Quadrature Droop Input (S1、S2) Dimensions
CT N:1A 203.0 (L) x 153.0 (W) x 60.5 (H) mm
Sensitivity +/- 7%@ PF +/- 0.7 (STAT. Adjustable) 7.99 (L) x 6.03 (W) x 2.38 (H) inch
Build Up Voltage Weight
5 Vac 25Hz residual volts at power input terminal 850 g +/- 2%
1.874 lb +/- 2%
Soft Start Ramp Time
3 seconds +/- 10%
SECTION 2: DIMENSIONS
[5.51"]
140.0
[2.95"]
75.0
115.0
[4.53"] 100.0
[3.94"] [7.87"]
200.0
[2.36"]
60.0
Unit : mm
[0.71"]
18.0
[inch]
M5 L30
Figure 1. Outline Drawing