
INSTALLATION
1. Turn off all power to equipment prior to installation.
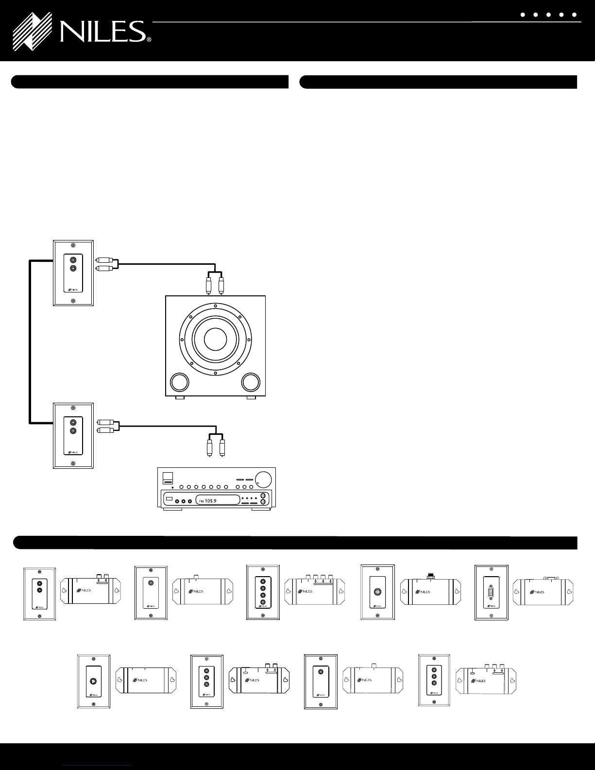
2. Make all CAT-5 connections using the components shown in the diagram below.
3. Do not share any other signals on the CAT-5 cable other than the signals being extended
by the CAT-5 baluns.
4. Terminate all cables as straight through T-568A terminations.
5. Using the appropriate interconnect cables connect both the source and the destination
equipment to the CAT-5 baluns.
6. Once all connections have been made you may power on the equipment again.LIMITED
C5-A2WM
C5-A2WM Balun Connection Diagram
LIMITED WARRANTY
Niles Audio Corporation (“NILES”) warrants its passive products (those not requiring AC or
battery power) to the original purchaser to be free of manufacturing defects in material and
workmanship for a period of ten years from the date of purchase.
This Warranty is subject to the following additional conditions and limitations. The Warranty
is void and inapplicable if NILES deems that the product has been used or handled other
than in accordance with the instructions provided by the manufacturer, including but
not limited to damage caused by accident, mishandling, improper installation, abuse,
negligence, or normal wear and tear, or any defect caused by repair to the product by
anyone other than NILES or an authorized NILES dealer.
To obtain warranty service, take the unit to the nearest authorized NILES dealer, who will
test the product and if necessary, forward it to NILES for service. If there are no authorized
NILES dealers in your area, you must write to NILES and include your name, model and
serial number of your unit, along with a brief description of the problem. A factory Return
Authorization Number will be sent to you. DO NOT RETURN ANY UNIT WITHOUT FIRST
RECEIVING WRITTEN AUTHORIZATION AND SHIPPING INSTRUCTIONS FROM NILES.
If the above conditions are met, the purchaser’s sole remedy shall be to return the product
to NILES, in which case NILES will repair or replace, at its sole option, the defective product
without charge for parts or labor. NILES will return a unit repaired or replaced under warranty
by shipping same by its usual shipping method from the factory (only) at its expense within
the United States of America. THERE ARE NO OTHER WARRANTIES, INCLUDING WITHOUT
LIMITATION, EITHER EXPRESS OR IMPLIED WARRANTIES OF MERCHANTABILITY OR FITNESS
FOR A PARTICULAR PURPOSE, WITH RESPECT TO THE PRODUCT.
REPAIR OR REPLACEMENT AS PROVIDED UNDER THIS WARRANTY IS THE EXCLUSIVE
REMEDY OF THE CONSUMER/PURCHASER. NILES SHALL NOT BE RESPONSIBLE FOR
ANY INCIDENTAL OR CONSEQUENTIAL DAMAGES EXCEPT TO THE EXTENT PROVIDED (OR
PROHIBITED) BY APPLICABLE LAW.
Some states do not allow the exclusion or limitation of incidental or consequential damages,
so the above limitation may not apply to you. This warranty gives you specific legal rights,
and you may also have other rights which vary from state to state.
For the name of your nearest authorized NILES dealer contact:
NILES AUDIO CORPORATION, P.O. BOX 160818, Miami, Florida 33116-0818.
Please fill in your product information and retain for your records.
Model___________ Serial No._________________________ Purchase Date__________
CAT-5 BALUNS AVAILABLE FROM NILES
C5-VWM
CAT-5 Video
Wall Mount Balun
C5-V
CAT-5 Video Transformer
C5-V
CAT-5 VIDEO TRANSFORMER
COMPOSITE
VIDEO
CAT-5
C5-VA2WM
CAT-5 Video and Stereo
Audio Wall Mount Balun
C5-VA2 CAT-5 Video and Stereo
Audio Transformer
C5-VA2
CAT-5 VIDEO AND STEREO
AUDIO TRANSFORMER
COMPOSITE
VIDEO
ANALOG AUDIO
L
R
CAT-5
C5-SVA2
CAT-5 Video Stereo Audio Transformer
S-VIDEO
C5-SVA2
CAT-5 VIDEO STEREO
AUDIO TRANSFORMER
CAT-5
ANALOG AUDIO
L
R
C5-SVA2WM
CAT-5 S-Video Stereo Audio
Wall Mount Balun
C5-SVWM
CAT-5 S-Video
Wall Mount Balun
S-VIDEO
C5-SV
CAT-5 S-VIDEO
TRANSFORMER
CAT-5
C5-SV
CAT-5 S-Video Transformer
C5-VGA
CAT-5 VGA Transformer
VGA
C5-VGA
CAT-5 VGA
TRANSFORMER
CAT-5
C5-VGAWM
CAT-5 VGA
Wall Mount Balun
C5-RF CAT-5 Cable TV/
Antenna Transformer
75Ω RF
ANTENNA/CABLE
C5-RF
CAT-5 CABLE TV/
ANTENNA TRANSFORMER
CAT-5
C5-RFWM
CAT-5 Cable TV
Wall Mount Balun
C5-HDDAWM
CAT-5 Component Video &
Digital Audio Wall Mount Balun
C5-HDDA CAT-5 Component Video
and Digital Audio Transformer
COAXIAL
DIGITAL
AUDIO
C5-HDDA
CAT-5 COMPONENT VIDEO AND
DIGITAL AUDIO TRANSFORMER
COMPONENT VIDEO
Y
Pr Pb
CAT-5
C5-DA
CAT-5 Digital Audio Transformer
COAXIAL
DIGITAL
AUDIO
C5-DA
CAT-5 DIGITAL AUDIO
TRANSFORMER
CAT-5
C5-DAWM
CAT-5 Digital Audio
Wall Mount Balun
C5-A2WM
CAT-5 Audio Stereo
Wall Mount Balun
C5-A2
CAT-5 Stereo Audio Transformer
CAT-5
C5-A2
CAT-5 STEREO AUDIO
TRANSFORMER
ANALOG AUDIO
LR
Visit www.nilesaudio.com for a complete catalog.