
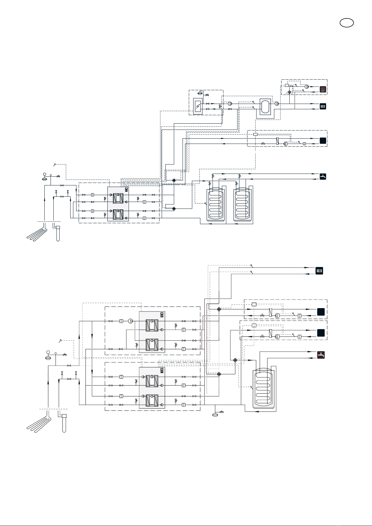
Principschema
Förklaring
PoolsystemCL11
TillbehörskortAA5
Temperaturgivare, poolBT51
Värmeväxlare, poolEP5
Cirkulationspump, poolGP9
SmutsfilterHQ4
Växelventil, poolQN19
TrimventilRN42
Poolsystem 2CL12
Extern tillsatsEB1
Expansionskärl, slutetCM5
Extern eltillsatsEB1
Säkerhetsventil, värmebärarsidaFL10
Avstängningsventil, värmebärarsidaQM42
-
QM43
TrimventilRN11
VärmepumpsystemEB100,
101,
102
Temperaturgivare, utomhusBT1
Temperaturgivare, varmvattenBT6
Temperaturgivare, extern framledningBT25
Temperaturgivare, extern returledningBT71
VärmepumpEB100
Kylmodul AEP14
Kylmodul BEP15
Säkerhetsventil, köldbärarsidaFL10 -
FL11
Säkerhetsventil, värmebärarsidaFL12 -
FL13
SmutsfilterHQ1
HQ12 -
HQ15
Avstängningsventil, köldbärarsidaQM50
-
QM53
Avstängningsventil, värmebärarsidaQM54
-
QM57
Växelventil, värme/varmvattenQN10
BackventilRM10 -
RM13
Klimatsystem 2 (ECS 40/ECS 41)EP21
TillbehörskortAA5
Framledningsgivare, extra klimatsystemBT2
Returledningsgivare, extra klimatsystemBT3
Cirkulationspump, extra klimatsystemGP20
ShuntventilQN25
Övrigt
Styrmodul SMO 40AA25
Manometer, köldbärarsidaBP6
Expansionskärl, värmebärarsidaCM1
NivåkärlCM2
Expansionskärl, köldbärarsidaCM3
Ackumulatortank med solslingaCP10,
CP11
UtjämningskärlCP20
Bergvärme/JordkollektorEP12
Säkerhetsventil, värmebärare
FL2
Säkerhetsventil, köldbärareFL3
Cirkulationspump, värmebärare externGP10,
GP18
Påfyllningsventil, köldbärareQM12
Avluftningsventil, köldbärarsidaQM21
Avstängningsventil, värmebärare framQM31
Avstängningsventil, värmebärare returQM32
Avstängningsventil, köldbärare returQM33
Avstängningsventil, köldbärare framQM34
AvstängningsventilQM42
BackventilRM2,
RM21
TrimventilerRN60 -
RN63
Påfyllnadsventilsats, köldbärareXL15
Anslutning, påfyllning köldbärareXL27 -
XL28
Beteckningar i komponentplacering enligt standard
IEC 81346-1 och 81346-2.
5
SE