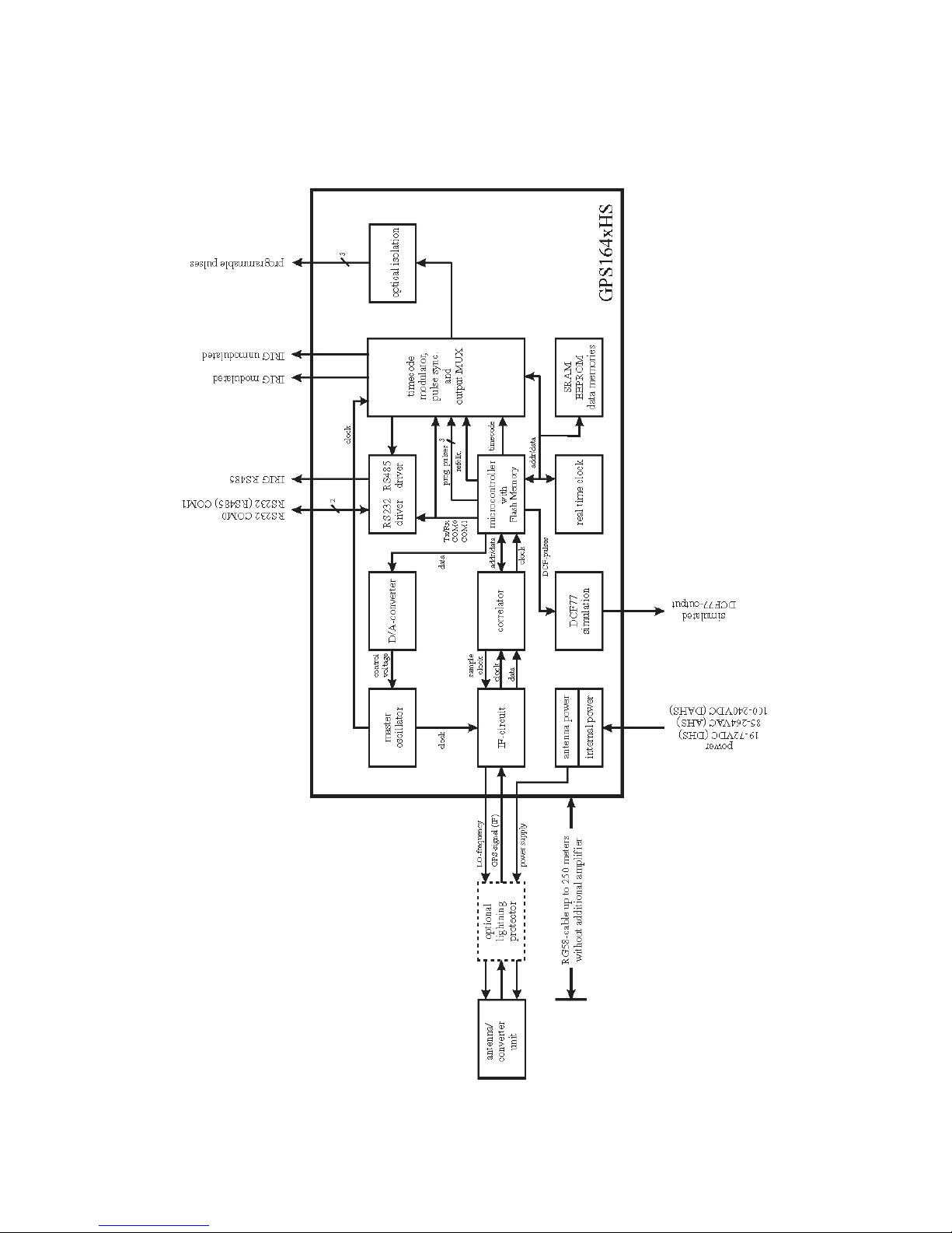
Meinberg GPS164xHS Manuel utilisateur
Autres manuels Meinberg Horloge

Meinberg
Meinberg WWVB51USB Manuel utilisateur

Meinberg
Meinberg PTP270PEX Manuel utilisateur

Meinberg
Meinberg DCF77C51 Manuel

Meinberg
Meinberg GPS169PCI Manuel utilisateur

Meinberg
Meinberg GPS163DHS Manuel utilisateur

Meinberg
Meinberg GPS161AHS Manuel utilisateur

Meinberg
Meinberg DCF600HS Manuel utilisateur

Meinberg
Meinberg GPS167TGP Manuel utilisateur

Meinberg
Meinberg GPS167SV Manuel utilisateur

Meinberg
Meinberg GPS163TDHS Manuel utilisateur

Meinberg
Meinberg GPS167LCD-MP Manuel utilisateur

Meinberg
Meinberg GPS167 Manuel utilisateur

Meinberg
Meinberg GPS167BGT Manuel utilisateur

Meinberg
Meinberg TCR51USB Manuel utilisateur

Meinberg
Meinberg FUNKUHREN ANZ14_V3 Manuel utilisateur

Meinberg
Meinberg NTP-SLAVE-CLOCK Manuel utilisateur

Meinberg
Meinberg FUNKUHREN DU35K Manuel utilisateur
Manuels Horloge populaires d'autres marques
Silicon Laboratories
Silicon Laboratories SI5324 Manuel utilisateur

Heathkit
Heathkit GC-1005 Manuel utilisateur

Oregon Scientific
Oregon Scientific PRYSMA RMR221P Manuel utilisateur

Andrew O'Malley
Andrew O'Malley DOTKLOK Manuel utilisateur

ALGE-Timing
ALGE-Timing ASC3 Manuel utilisateur

Bodet
Bodet Profil 960 Manuel utilisateur





















