
5
Table of Contents
Preface
About this User’s Guide .......................................................................................................................6
What you will learn from this user’s guide.........................................................................................................6
Conventions in this user’s guide.........................................................................................................................6
Where to find more information.........................................................................................................................6
Chapter 1
Introducing the WLS-IFC......................................................................................................................7
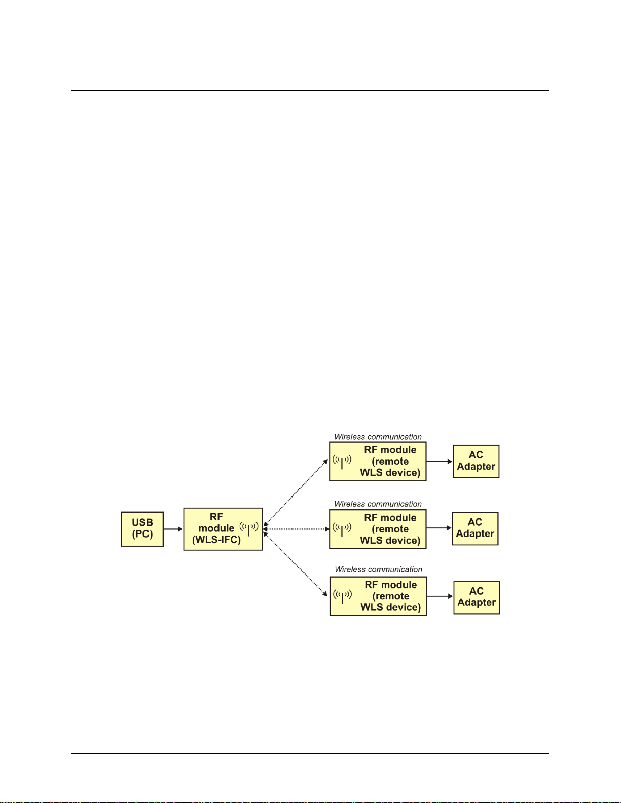
Overview: WLS-IFC features.............................................................................................................................7
WLS-IFC block diagram....................................................................................................................................7
Software features................................................................................................................................................7
Chapter 2
Installing the WLS-IFC..........................................................................................................................8
What comes with your WLS-IFC shipment?......................................................................................................8
Hardware .......................................................................................................................................................................... 8
Additional documentation................................................................................................................................................. 8
Unpacking the WLS-IFC....................................................................................................................................8
Installing the software ........................................................................................................................................9
Installing the WLS-IFC ......................................................................................................................................9
Configuring the network parameters ................................................................................................................10
Restoring factory default settings.....................................................................................................................................11
Chapter 3
Functional Details...............................................................................................................................12
External components ........................................................................................................................................12
Status LEDs.....................................................................................................................................................................12
Power LED ......................................................................................................................................................................12
USB connector.................................................................................................................................................................12
Chapter 4
Specifications......................................................................................................................................13
Wireless communications.................................................................................................................................13
Memory ............................................................................................................................................................13
Microcontroller.................................................................................................................................................13
USB +5V voltage .............................................................................................................................................13
Power................................................................................................................................................................14
USB specifications ...........................................................................................................................................14
Environmental ..................................................................................................................................................14
Mechanical .......................................................................................................................................................14
LED configuration............................................................................................................................................15
Declaration of Conformity..................................................................................................................16