CONTENTS
SPECIFICATIONS
- 2 -
1. LCD CHARACTERISTICS
Type : TFT XGA LCD Module
Size : 352.0(H) x 263.5(V) x 14.0(T)
Pixel Pitch : 0.297mm x 0.297mm
Color Depth : 8Bits/ 16M colors
Active Video Area : 15.0 inch
(304.128 x 228.096)
Surface Treatment : Anti-Glare
Backlight Unit : Top/Bottom edge side 2CCFL
Electrical Interface : LVDS/TTL interface
2. OPTICAL CHARACTERISTICS
2-1. Viewing Angle by Contrast Ratio
≥
10
Left : 60° min.
Right : 60° min.
Top : 45° min.
Bottom : 45° min.
2-2. Luminance : 200(min.), 250(typ.) at Center point
2-3. Contrast Ratio :250(min.), 350(typ.)
3. SIGNAL (Refer to the Timing Chart)
3-1. Sync Signal
1) Type : Separate Sync. (Horizontal & Vertical)
2) Input Voltage Level: Low=0~0.8V, High=2.1~5.5V
3) Sync Polarity : Positive or Negative
3-2. Video Input Signal
1) Type : R, G, B Analog
2) Voltage Level : 0~0.714 V
a) Color 0, 0 : 0 Vp-p
b) Color 7, 0 : 0.467 Vp-p
c) Color 15, 0 : 0.714 Vp-p
3) Input Impedance : 75 Ω
3-3. Operating Frequency
Horizontal : 31 ~ 63kHz(Automatic)
Vertical : 56 ~ 75Hz(Automatic)
4. POWER SUPPLY
4-1. Power
100~240V, 50/60Hz 0.6A
4-2. Power Consumption
5. ENVIRONMENT
5-1. Operating Temperature: 10°C~35°C (50°F~95°F)
(Ambient)
5-2. Relative Humidity : 10%~80%
(Non-condensing)
5-3. MTBF : 50,000 Hours (min.)
Lamp Life : 30,000 Hours (min.)
6. DIMENSIONS (with TILT/SWIVEL)
Width : 360.0mm (14.17'')
Depth : 153.0mm (6.02'')
Height : 359.8mm (14.16'')
7. WEIGHT (with TILT/SWIVEL)
Net. Weight : 4.15kg (9.15 lbs)
Gross Weight : 5.5kg (12.13 lbs)
8. Audio
RMS Audio Output : 1W + 1W(R+L)
Input Sensitivity : 0.7Vrms
Speaker Impedance : 4
Ω
SPECIFICATIONS ................................................... 2
PRECAUTIONS ....................................................... 3
TIMING CHART ....................................................... 4
OPERATING INSTRUCTIONS ................................ 5
WIRING DIAGRAM ................................................. 7
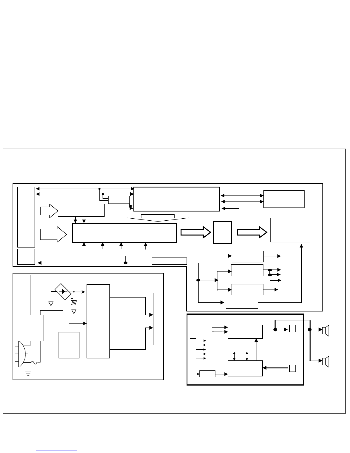
BLOCK DIAGRAM ................................................... 8
DESCRIPTION OF BLOCK DIAGRAM.................... 9
ADJUSTMENT ...................................................... 10
TROUBLESHOOTING GUIDE .............................. 11
PRINTED CIRCUIT BOARD................................... 15
EXPLODED VIEW...................................................17
REPLACEMENT PARTS LIST ...............................19
PIN CONFIGURATION............................................23
SCHEMATIC DIAGRAM ........................................ 28
MODE
POWER ON (NORMAL)
STAND-BY
SUSPEND
DPMS OFF
H/V SYNC
ON/ON
OFF/ON
ON/OFF
OFF/OFF
POWER CONSUMPTION
less than 30 W
less than 3 W
less than 3 W
less than 3 W
LED COLOR
GREEN
AMBER
AMBER
AMBER
VIDEO
ACTIVE
OFF
OFF
OFF