
INTRODUCTION
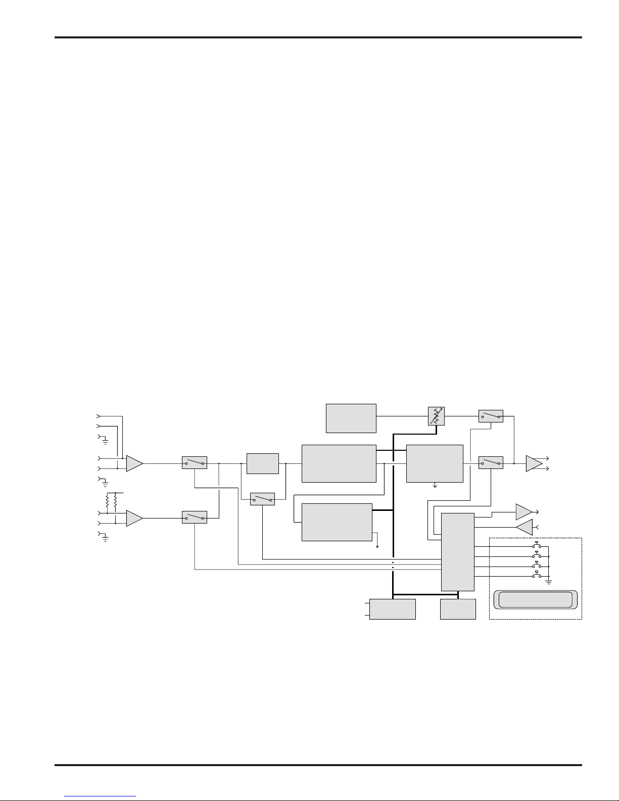
The EQ1 and EQ2 are 27 band, constant-Q, automatic equalizers. The EQ1 has a 2
line LCD screen for user interface, while the EQ2 is a blank faced unit. Both of the
units have the capability to inject pink noise into a sound system, and to measure
and adjust the system equalization to a user specified target curve. In addition, a
dynamic pop suppressor minimizes breath pops. The EQ1/EQ2 has an RS-232 port
for remote set-up or control by a computer or other RS-232 compatible controller.
TABLE OF CONTENTS
INTRODUCTION ................................................................................................... 2
FCC PART 15 NOTICE ......................................................................................... 2
GENERAL TECHNICAL DESCRIPTION .............................................................. 3
INSTALLATION ..................................................................................................... 4
FRONT PANEL DESCRIPTION............................................................................ 5
REAR PANEL DESCRIPTION .............................................................................. 6
OPERATING INSTRUCTIONS .............................................................................. 7
TROUBLESHOOTING .......................................................................................... 7
SERVICE AND REPAIR........................................................................................ 8
RETURNING UNITS FOR REPAIR ...................................................................... 8
SPECIFICATIONS ................................................................................................ 9
SERIAL CABLE WIRING DIAGRAM ................................................................. 10
AMX CABLE WIRING DIAGRAM ....................................................................... 10
AMX Programming Notes ............................................................................... 10
SERIAL PORT COMMANDS AVAILABLE ......................................................... 11
WARRANTY ..........................................................................................Back cover
FCC PART 15 NOTICE
This equipment has been tested and found to comply with the limits for a class B digital device, pursu-
ant to Part 15 of the FCC Rules. These limits are designed to provide reasonable protection against
harmful interference in a residential installation. This equipment generates, uses and can radiate radio
frequency energy and, if not installed and used in accordance with the instructions, may cause harmful
interference to radio communications. If this equipment does cause harmful interference to radio or
television reception, which can be determined by turning the equipment off and on, the user is encour-
aged to try to correct the interference by one or more of the following measures:
• Reorient or relocate the receiving antenna.
• Increase the separation between the equipment and receiver.
• Connect the equipment into an outlet on a circuit different from that to which the receiver is connected.
• Consult the dealer or an experienced radio/TV technician for help.
2