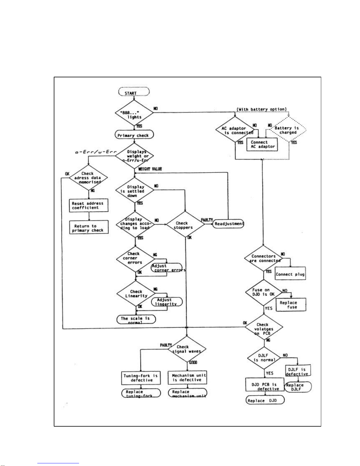
3.2 Troubleshooting table
Symptoms Causes & Remedy
No display lights on 1. EW/EG board is defective.
2. AC adapter is defective.
3. Wrong connection of connection cords inside.
4. Built-in battery (option) is discharged.
u-Err or o-Err
appears after self
test of segments
(888...)
1. Wrong weighing pan is applied.
2. Tuning-fork sensor or mechanism unit is defective.
3. EW/EG board is defective.
4. Setting of address data has mistake.
5. Coefficient memories (address data) have changed
by noises or static electricity.
Adjust linearity.
Display does not
get settled down
Display does not
repeat correctly
Zero point drifts
1. Some parts such as stopper touches others.
2. Weighing pan touches other parts.
3. Foreign substance is in the scale.
4. Tuning-fork sensor or mechanism unit is defective.
5. Affected by a wind or disturbing oscillation.
Check environment or working base.
Check also setting of stabilization time.
See page 9 of operation manual.
o-Err appears
with a net load
less than specified
capacity (FS + 9d)
1. Big weight applied to the scale pan (net weight
+ tare value) exceeds the scale capacity.
2. Coefficient memories (address data) have changed
by noises or static electricity.
Adjust linearity.
3. Setting of address data has mistake.
4. Calibration weight is not correct.
Span is out of
specified range 1. Tuning-fork sensor or mechanism unit is defective.
2. EW/EG board is defective.
3. Setting of address data has mistake.
4. Coefficient memories (address data) have changed
by noises or static electricity.
Linearity is out of
specified range 1. Tuning-fork sensor or mechanism unit is defective.
2. Setting of address data has mistake.
3. Coefficient memories (address data) have changed
by noises or static electricity.
Adjust linearity.
4. Calibration weight is not correct.
Corner error is too
much 1. Mechanism unit is defective, such as Roberval
plate (spring) has been bent or twisted.
2. Pan base touches other parts.
Display suddently
disappeared in
operation
1. Built-in battery (option) has been consumed.
2. EW/EG board is defective.
3. AC adaptor is defective.
b-Err appears 1. EW/EG board is defective.
2. Coefficient memories (address data) have changed
by noises or static electricity.
Adjust linearity.
d-Err appears 1. Adress data related to determine the capacity
has been destroyed -----Contact the shipper.
2. EW/EG board is defective.
1-Err 1. The calibration weight is less than ½ F.S.
2-Err 1. The data error exceeds 0.4%.
Or perhaps the scale may be defective.
Contact the shipper.