
KAC-210D/210MR
10
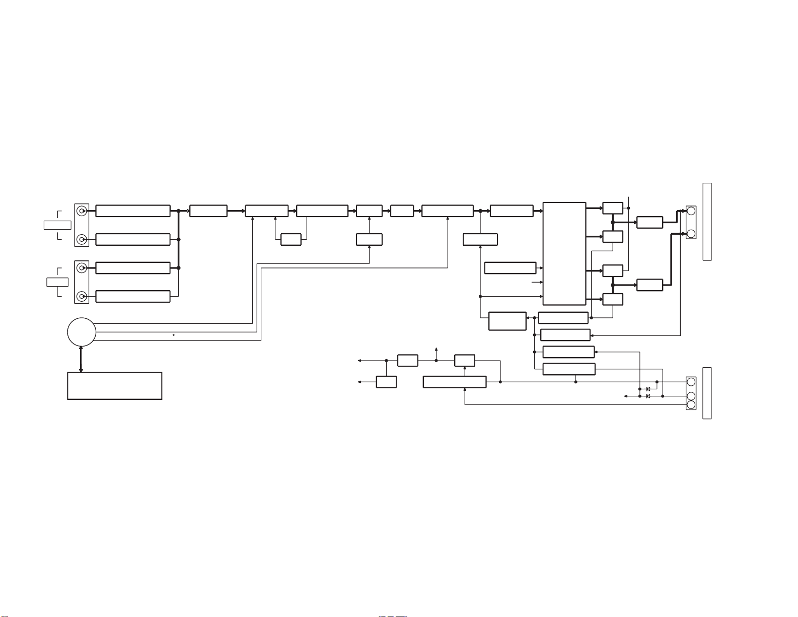
Indicates safety critical components.
Ref. No. A
d
dN
e
wParts No. Description Desti-
nation Ref. No. A
d
dN
e
wParts No. Description Desti-
nation
K1 : KAC-210D K2 : KAC-210MR (North America)
PARTS LIST
C202 CF92FV1H223J MF-C 0.022UF J
C203 C90-5554-05 ELECTRO 10UF 16WV
C204 CD04BJ1C101M ELECTRO 100UF 16WV K2
C204 C90-5578-05 ELECTRO 100UF 16WV K1
C207,208 CK45FB1H102K CERAMIC 1000PF K
C210 CC73GCH1H220J CHIP C 22PF J
C211 CC73GCH1H470J CHIP C 47PF J
C212 CC73GCH1H220J CHIP C 22PF J
C213,214 CC73GCH1H470J CHIP C 47PF J
C216 CD04BJ1H010M ELECTRO 1.0UF 50WV K2
C216 C90-5601-05 ELECTRO 1UF 50WV K1
C217,218 CD04BJ1C471M ELECTRO 470UF 16WV K2
C217,218 C90-5581-05 ELECTRO 470UF 16WV K1
C219 CD04BJ1H100M ELECTRO 10UF 50WV K2
C219 C90-5585-05 ELECTRO 10UF 25WV K1
J1 E63-0900-05 PIN JACK
J2 E56-0812-05 CYLINDRICAL RECEPTACLE K1
J101 E08-1005-05 RECTANGULAR RECEPTACLE
J102 E58-0972-05 RECTANGULAR RECEPTACLE
L101 L33-1937-05 CHOKE COIL
L102,103 L33-1936-05 CHOKE COIL
L105,106 L92-0382-05 FERRITE CORE
A2BN09-6135-05 TAPTITE SCREW (3X8B)
B2BN30-3005-43 PAN HEAD MACHINE SCREW
R12 RK73GB2A472J CHIP R 4.7K J 1/10W
R13,14 RD14BB2C102J RD 1.0K J 1/6W
R15-18 RD14BB2C103J RD 10K J 1/6W
R19-22 RD14BB2C821J RD 820 J 1/6W
R23-25 RK73GB2A103J CHIP R 10K J 1/10W
R27 RK73GB2A132J CHIP R 1.3K J 1/10W
R28-31 RK73GB2A104J CHIP R 100K J 1/10W K1
R28,29 RK73GB2A623J CHIP R 62K J 1/10W K2
R32 RK73GB2A164J CHIP R 160K J 1/10W K1
R33 RK73GB2A513J CHIP R 51K J 1/10W K1
R34 RK73GB2A164J CHIP R 160K J 1/10W K1
R35 RK73GB2A513J CHIP R 51K J 1/10W K1
R36,37 RK73GB2A473J CHIP R 47K J 1/10W K1
R38,39 RK73GB2A101J CHIP R 100 J 1/10W K1
R40,41 RD14BB2C102J RD 1.0K J 1/6W K1
R44 RK73GB2A102J CHIP R 1.0K J 1/10W K1
R45 RK73GB2A222J CHIP R 2.2K J 1/10W
R46,47 RK73GB2A103J CHIP R 10K J 1/10W
R49 RK73GB2A223J CHIP R 22K J 1/10W
R50 RK73GB2A152J CHIP R 1.5K J 1/10W
R52 RK73GB2A224J CHIP R 220K J 1/10W K1
R52 RK73GB2A753J CHIP R 75K J 1/10W K2
R53 RK73GB2A104J CHIP R 100K J 1/10W
R56 RD14BB2C472J RD 4.7K J 1/6W K1
R58 RK73GB2A103J CHIP R 10K J 1/10W
R59 RD14BB2C471J RD 470 J 1/6W K1
R60 RD14BB2C472J RD 4.7K J 1/6W K1
R61 RD14BB2C103J RD 10K J 1/6W K1
R63 RD14BB2C103J RD 10K J 1/6W
R64 RK73GB2A623J CHIP R 62K J 1/10W
R66 RK73GB2A101J CHIP R 100 J 1/10W
R68 RD14BB2C471J RD 470 J 1/6W K1
R102 RD14BB2C391J RD 390 J 1/6W
R103 RD14BB2C102J RD 1.0K J 1/6W
R105 RK73GB2A103J CHIP R 10K J 1/10W
R106 RK73GB2A472J CHIP R 4.7K J 1/10W
R107 RK73GB2A332J CHIP R 3.3K J 1/10W
R108 RK73GB2A751J CHIP R 750 J 1/10W
R109 RK73GB2A332J CHIP R 3.3K J 1/10W
R110 RD14BB2C332J RD 3.3K J 1/6W
R111 RK73GB2A101J CHIP R 100 J 1/10W
R112,113
✽
RK73GB2A2R7J CHIP R 2.7 J 1/10W
R114-117 RD14BB2C2R7J RD 2.7 J 1/6W
R118 RK73GB2A152J CHIP R 1.5K J 1/10W
R119 RK73GB2A473J CHIP R 47K J 1/10W
R120 RK73GB2A223J CHIP R 22K J 1/10W
R121 RK73GB2A133J CHIP R 13K J 1/10W
R122 RK73GB2A682J CHIP R 6.8K J 1/10W
R125 RK73GB2A103J CHIP R 10K J 1/10W
R127,128 RK73GB2A103J CHIP R 10K J 1/10W
R129 RK73GB2A101J CHIP R 100 J 1/10W
R130 RK73GB2A332J CHIP R 3.3K J 1/10W
R131 RK73GB2A103J CHIP R 10K J 1/10W
R132 RK73GB2A101J CHIP R 100 J 1/10W
R133,134 RD14BB2C244J RD 240K J 1/6W
R135 RK73GB2A684J CHIP R 680K J 1/10W
R136 RK73GB2A102J CHIP R 1.0K J 1/10W
R137 RK73GB2A103J CHIP R 10K J 1/10W
R138 RK73GB2A332J CHIP R 3.3K J 1/10W
R139,140 RK73GB2A223J CHIP R 22K J 1/10W
R141 RK73GB2A332J CHIP R 3.3K J 1/10W
R148,149 RD14DB2H4R7J SMALL-RD 4.7 J 1/2W
R150 RD14DB2H330J SMALL-RD 33 J 1/2W
R152 RK73GB2A103J CHIP R 10K J 1/10W
R153,154 RD14BB2C472J RD 4.7K J 1/6W
R155,156 R92-2105-05 METAL R 0.05 K 2W
R157 RK73GB2A222J CHIP R 2.2K J 1/10W
R160 RK73GB2A122J CHIP R 1.2K J 1/10W
R161 RK73GB2A102J CHIP R 1.0K J 1/10W
R162 RK73GB2A103J CHIP R 10K J 1/10W
R163 RD14BB2C101J RD 100 J 1/6W
R164 RD14NB2E220J RD 22 J 1/4W
R165 RD14BB2C100J RD 10 J 1/6W
R166 RK73GB2A473J CHIP R 47K J 1/10W
R167 RK73GB2A242J CHIP R 2.4K J 1/10W
R168 RK73GB2A751J CHIP R 750 J 1/10W
R169 RK73GB2A104J CHIP R 100K J 1/10W
R171 RK73GB2A104J CHIP R 100K J 1/10W
R173-176 RK73GB2A151J CHIP R 150 J 1/10W
R177-179 RK73GB2A103J CHIP R 10K J 1/10W
R180 RK73GB2A332J CHIP R 3.3K J 1/10W
R181 RK73GB2A101J CHIP R 100 J 1/10W
R182 RK73GB2A100J CHIP R 10 J 1/10W
R183 RK73GB2A102J CHIP R 1.0K J 1/10W
R184 RK73GB2A472J CHIP R 4.7K J 1/10W
AUDIO UNIT (X09-5800-xx)