
Kelly SPM Mini Full Bridge 4Q Permanent Magnet Motor Controller User’s Manual V1.1
Chapter 1Introduction
1.1 Overview
This manual introduces the Kelly SPM motor controllers‟ features, their installation and their
maintenance. Read the manual carefully and thoroughly before using the controller. If you have
any questions, please contact the support center of Kelly Controls.
Kelly‟s programmable motor controllers provide efficient, smooth and quiet controls for
electric vehicles like golf carts, go-carts, electric motorcycles, scooters, forklifts and hybrid
vehicles, as well as electric boats and industrial motor speed control. It uses high power
MOSFET‟s and, PWM to achieve efficiencies of up to 97% in most cases. A powerful
microprocessor brings in comprehensive and precise control to the controllers. It also allows
users to adjust parameters, conduct tests, and obtain diagnostic information quickly and easily.
Kelly‟s SPM motor controller is full bridge or 4 quadrant controller. It provides fast and
reliable electronic direction control. There is no arc, spark, or life limit on motor direction
changes.
Chapter 2 Features and Specifications
2.1 General functions
(1) Extended fault detection and protection. The LED flashing pattern indicates the fault
sources.
(2) Monitoring battery voltage. Stop driving if battery voltage is too high or too low.
(3) Built-in current loop and over current protection.
(4) Configurable motor temperature protection range.
(5) Current cutback at low temperature and high temperature to protect battery and controller.
The current begins to ramp down at 90℃case temperature, shutting down at 100℃.
(6) Two RS232 ports. Both can be used for configuration.
(7) An RS232 port allows for configuration, programming and software upgrades using the free
Windows GUI with your PC.
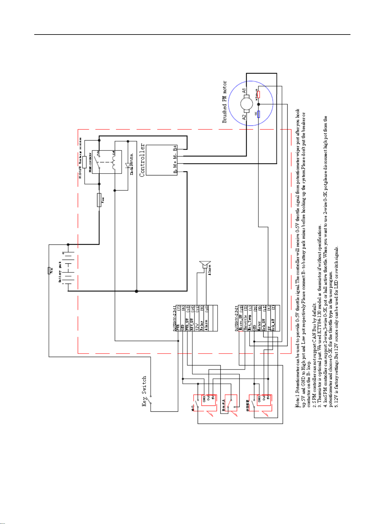
(8) Provision of a +5 volt and a +12 volt output to supply various kinds of sensors, including Hall
effect type.
(9) 3 switch inputs which are activated by connection to Ground. Default to throttle switch, brake
switch and reversing switch.
(10) 3 analog 0-5V inputs that default to throttle input, brake input and motor temperature input.
(11) Pulsed reverse alarm output.
(12) Main contactor driver. Cutting off the power if any fault is detected.
(13) Current meter can display both drive and regen current. Save shunt.
(14) Configurable boost switch. Enables the maximum output power achievable if the switch is
turned on.
(15) Configurable economy switch. Limits the maximum current to half if the switch is turned on.
(16) Maximum reverse power is configurable to half power.