
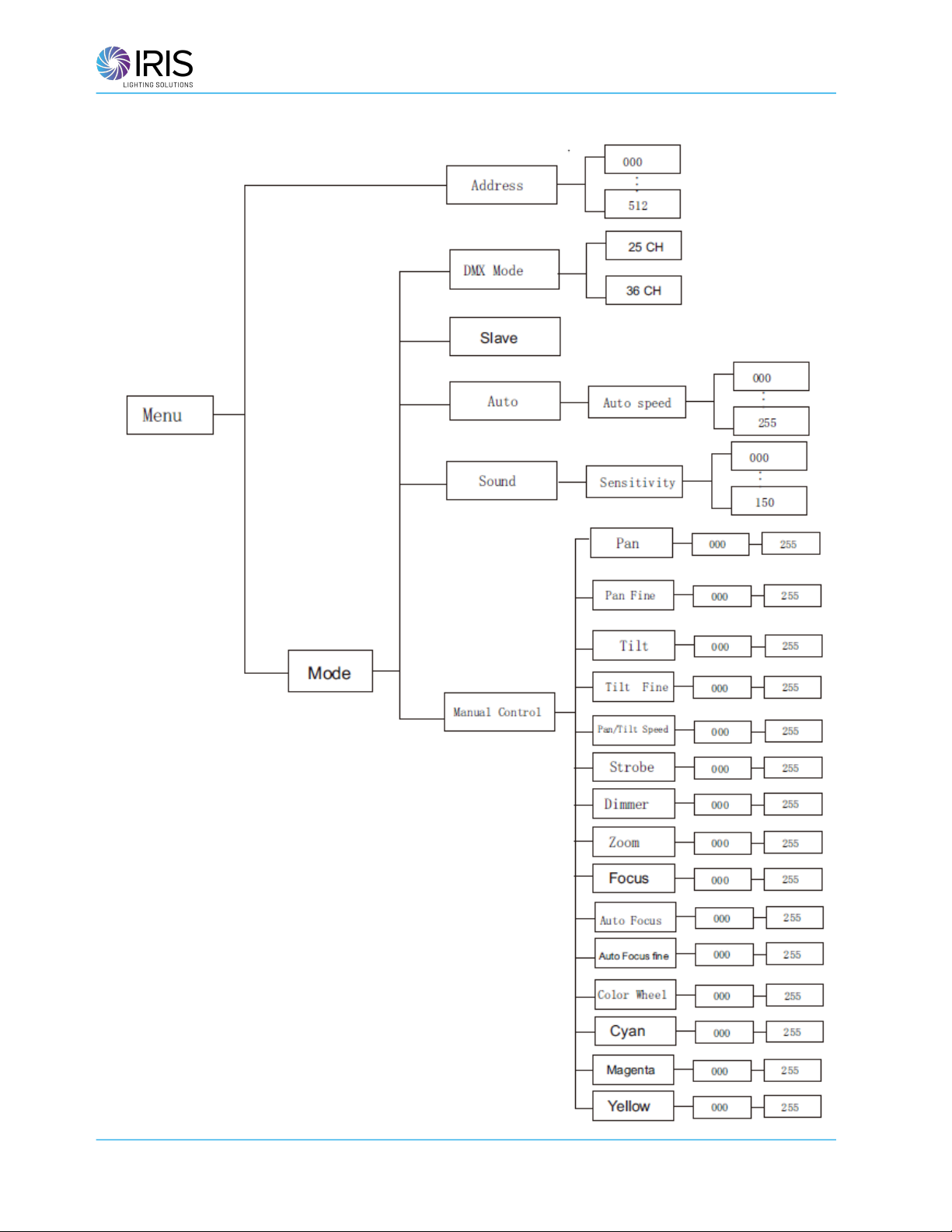
HYBRID 460 – USER’s MANUAL
Page 5 of 21
Choosing the appropriate place to install the 460W LED fixture is essential. The following points should be
observed:
• Do not expose it to a heat source.
• Do not install it near flammable materials.
• Be sure that dust or miscellaneous debris cannot clump around the body of the luminaire as this
may interfere with its optimal cooling and proper operation.
• The 460W LED fixture must be installed out of reach of the public and all persons not authorized
to operate the luminaire.
We recommend a minimum distance of 5 m between the outside surface of the light and the illuminated
object.
Due to the nature of its cooling principle, you should never prevent air from circulating around the body
of the luminaire. You must provide a minimum clearance around your 460W LED fixture to allow for
cooling.
The 460W LED fixture can be installed in a ground pit or any other confined enclosure only under certain
conditions. With this kind of installation, a system of forced ventilation should be used up to allow air to
circulate freely around the luminaire(s). The air must be constantly renewed because the luminaire cannot
be operated in closed system. Failure to comply with these requirements may destroy or prematurely wear
the 400W LED fixture, and our company cannot be held responsible.
No load should be placed on the 460W LED fixture. The fixture must not be installed in such a way as to
allow a person, vehicle, or any object to run over or park on it.
Never lay or drop any hard, heavy, or blunt, objects on the 460W LED fixture. This includes items made of
glass or porcelain (e.g., bottles, dishware, or glass beads). The luminaire is made of materials such as plastic
and extruded aluminum, making it resistant but not unbreakable. Objects made of hard materials such as
steel or glass that fall on the unit may cause breakage of the plastic parts or the body. Our company cannot
be held responsible for the luminaire’s broken plastic parts or body, which are not covered under warranty.
The temperature of the room where the 460W LED fixture is installed must never exceed 45°C (Ta = 45°C).
The 460W LED fixture requires a 110-240V AC supply voltage. Check that your luminaires have been
installed for an application that is compatible with this information.
Check that the brackets on which you hang or attach your 600W LED profile can sustain the weight of the
luminaire (30kg), taking into consideration all necessary safety factors.
Do not use your 460W LED fixture before being familiar with these recommendations and do not allow
unqualified personnel to handle the product.
To transport your 460W LED fixture, we strongly recommend that you use the complete original packaging,
including the dense protective foam inserts.
If your 460W LED fixture is not being used for a long period, you should disconnect the luminaire from the
power source.
Never dispose of the 460W LED fixture in a rubbish bin.