
Operation mode and functions
3.1 OFF regime. It is used during continual boiler stop. It can be chosen by the button
AUTO/OFF on the front panel. When the Controller is in OFF regime, the heating elements
are switched off. The room thermostat does not affect to the general operation, but it measures
and shows the real room temperature. Also, during that regime the circulation pump starts for
10 minutes a day in order to avoid its blocking, due to a fur accumulating. Generally the OFF
regime is appropriate during long stop boiler operation, even during the winter. There is no
risk of water freezing in the systems, due to all activated protections.
Going into OFF regime can be done by means of pressing and keeping the button (for about 3
sec.), then the button is to be released, as on the display at field “a” appears a notification about
the relevant operation mode. In case of switched on electrical elements during this mode, it starts
their smooth stopping. On the display appears symbol (3) after the last electrical element is
being switched off.
3.2 AUTO regime. It provides a regular heating operation and it can be selected by the front
panel button AUTO/OFF. The heating element operation is provided by the selected program,
by means of the weekly programmer or by a signal of the room thermostat.
3.3 Circulation PUMP. The pump is started when at least one heating section is switched on or
the boiler water exceeds 40 0C. The circulation pump goes on operation until the accumulated
energy in the boiler will be transmitted to the radiators (until boiler temperature reaches 40 0C).
The pump will be started by force, when the boiler temperature drops below 15 0C in order to
pass the whole water volume in the system through the boiler temperature sensor. The pump
operation is being indicated with symbol (1) at position 3 of the display.
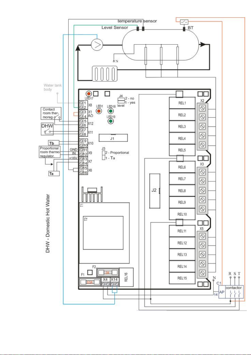
3.4 ELECTRICAL HEATING ELEMENTS. The maximal number of heating element sections
is 15. Their in serial switching is provided by connection to the next power supply phase in
order to ensure an symmetrical electrical circuit loading. Switching of more than one section will
be performed consecutively and each next one will be connected with 3 sec. delay in relation to
the previous one. In this way it can be provided a smooth loading or unloading of the circuit,
avoiding any current rushes. In case of switched on at least one electrical heating section on the
display appears symbol (2).
3.5 REGULATION. The regulation of the heating capacity is fulfilled by room thermo
regulator, outdoor temperature and adjusted equi-thermal curve, or manually by fixing Tset. As
much as the real temperature becomes closer to the boiler one, more heating sections will be
switched off. In case both temperatures are equalized there will be kept the necessary number of
heating elements that is to provide the desired temperature level.
3.6 Weekly programmer. It defines the operation and stop time periods, according adjusted
program.
4. PROTECTIONS
4.1 Thermal protection of the boiler body. It is provided by electro-mechanical emergency
thermostat, which boundary temperature level is not adjustable and it is preliminary fixed by the
manufacturer.
REACTION. All heating elements will be switched off by force, in case its fixed boiler
temperature will be exceeded. The circulation pump will continue working
On the display appears symbol (4) OVERHEATING. The thermal protection cannot be restored
by itself. It has to be restored manually only after eliminating the reason about its activation.