6
Instructions for use (continued):
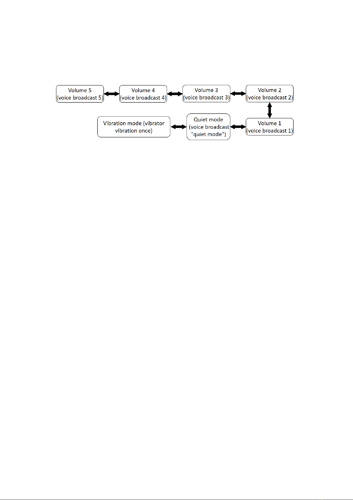
Switch reminders and increase or subtract volume: press the button to feel the vibration feedback
of smart glasses. Each time the button is pressed, the iMeditron Smart Eye circulates as follows:
Alarm default value(As technology progresses, the following parameters or data may be
inconsistent with the actual product you get, please understand):
The alarm of iMeditron intelligent glasses is based on the multi-sensor data fusion algorithm.
After the user uses the scene intelligently, the alarm is prompted according to whether the
measured number meets the regular conditions. The general principles are as follows:
·Visual distance: 30 cm, can be personalized modification in App according to the actual height and
arm length of the user;
·Lighting environment: 100Lux, can be modified in App;
·Head skew: 12 °, which can be modified in App;
·The angle of bow is 38 °, which can be modified in App.
·Continuous eye use: 45 minutes, can be modified in App;
·Sit-in time: 45 minutes, can be modified in App;
·Alarm prompt delay time: according to the sensitivity setting, divided into high, medium and low
three grades, can be modified in App.
Battery charging instructions:
When the battery is insufficient, the voice will broadcast "please charge". When the power
runs out, the orange indicator will twinkle for 3 seconds or completely unable to turn on. At this
time, the charger or computer USB line should be connected to charge the machine (because the
current is very small, most portable battery can not charge it).When the charger is inserted, the red
indicator lights up to indicate that it is charging, and when filled, the red charger indicator lights go
out(Charging or not matching with the charger in use may not extinguish the red indicator even if
the battery is full. This is a trickle charging characteristic, and the normal phenomenon does not
affect the use of the battery).
Warm hint:
1. In order to improve the charging efficiency, please charge in the shutdown state.
2. Please make sure the charger and power plug are powered on.
3. The full charging time takes about 2 hours.