BTT35 series Bobtail Installation System Alcoa Fastening Systems
8
GOOD SERVICE PRACTICES
CAUTION: Keep dirt and other harmful material out of
hydraulic system, which includes tool, hoses, couplers
and POWERIG Hydraulic Unit. Parts must be kept away
from unclean work surfaces. Dirt in hydraulic system
causes valve failure in hydraulic unit.
Individual parts must be handled carefully and examined
for damage or wear. Replace parts where required.
Always replace O-rings and Back-up Rings when tool is
disassembled for any reason.
•The efficiency and life of your tool depends on prop-
er maintenance. Using the manual will help give a
clear understanding of the tool and basic mainte-
nance procedures. Please read this section com-
pletely before proceeding with maintenance and
repair. Use proper hand tools in a clean and well-
lighted area. Only standard hand tools are required
in most cases. Where a special tool is required, the
description and part number are given.
•While clamping tool or parts in a vise, and when parts
require force, use suitable soft materials to cushion
impact. For example, using a half-inch brass drift,
wood block and vise with soft jaws greatly reduces
possibility of damaging tool. Remove components in
a straight line without bending, cocking or undue
force. Reassemble tool with the same care.
•Consult TROUBLESHOOTING section of this manual if a
malfunction occurs and then see appropriate
ASSEMBLY and/or component illustration sections.
Sealants, Lubricants, Hydraulic Fluid & Service Kits
•Use automatic transmission fluid DEXRON®*III or
equivalent. Fire resistand hydraulic fluid must be
used to comply with OSHA regulation 1926.302
paragraph (d). An optional fire resistand fluid that may
be used is Quintolubric®*822-220. Fluid viscosity 300
SUS @ 100°F and 50 SUS at 210°F is recommended
for ambient temperatures 0° to 130° F.
•Rub Slic-Tite®* with PTFE thread compound, or equiv-
alent, on pipe plug threads and quick connect fitting.
CAUTION: Do not use TEFLON®* tape on pipe
threads. Pipe threads may cause tape to shred
resulting in tool malfunction. (Slic-Tite is available
in stick form as Huck P/N 503237.)
•Smear LUBRIPLATE®13OAA*, or equivalent lubri-
cant, on O-Rings and mating surfaces to aid assembly
and to prevent damage to O-Rings. (LUBRIPLATE
13O-AA is available in a tube as Huck P/N 502723.)
•Each Service Kit contains perishable parts for your
specific tool. As foreseeable use may indicate, keep
extra kits (O-rings, Back-up Rings, other standard
items) and tool parts in stock. When stock is deplet-
ed, you can get kit items from any regular retailer of
these items. See kit parts list for: O-ring size
(AS568- number); material; durometer. For kit parts
lists and related information, see General Notes.
*DEXRON is a registered trademark of General Motors Corporation.
Quintolubric is a registered trademark of Quaker Chemical Corp.
Slic-Tite is a registered trademark of LA-CO Industries, Inc.
TEFLON is a registered trademark of DuPont Corp.
LUBRIPLATE is a registered trademark of Fiske Brothers Refining
Co.
PREVENTIVE MAINTENANCE
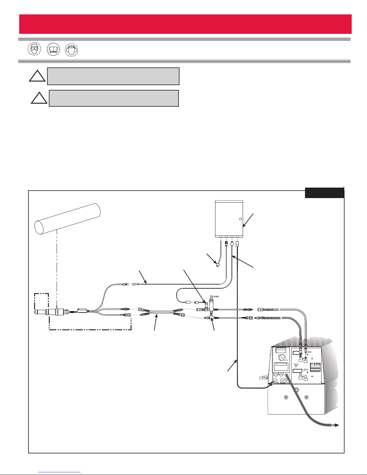
System Inspection
Operating efficiency of the tool is directly related to the
performance of the complete system, including the tool
with nose assembly, hydraulic hoses, trigger switch and
control cord, and POWERIG Hydraulic Unit. Therefore,
an effective preventive maintenance program includes
scheduled inspections of the system to detect and cor-
rect minor troubles. At the beginning of each shift/day:
• Inspect tool and nose assembly for external damage.
• Verify that hydraulic hose fittings, couplings, and
electrical connections are secure.
• Inspect hydraulic hoses for damage and deteriora-
tion. Do not use hoses to carry tool. Replace hoses
if damaged.
• Observe tool, hoses, and hydraulic unit during opera-
tion to detect abnormal heating, leaks, or vibration.
• Max contamination level: NAS 1638 class 9, or ISO
CODE 18/15, or SAE level 6.
POWERIG Hydraulic Unit Maintenance
Refer to the applicable POWERIG instruction manual.
Tool Maintenance
Whenever disassembled and also at regular intervals
(depending on severity and length of use), replace all
seals, wipers, and back-up rings in tool. Service Kits,
hoses, and extra parts should be kept in stock. Inspect
cylinder bore, pistons, and piston rods for scored sur-
faces and excessive wear or damage. Replace as nec-
essary. Always replace seals, wipers, and back-up
rings, and always grease gears whenever the tool is
disassembled for any reason.
Nose Assembly Maintenance
Clean nose assembly often. Dip in mineral spirits or sim-
ilar solvent to clean puller and wash away metal chips
and debris. At regular intervals, as experience shows,
disassemble nose and use a sharp "pick" to remove
imbedded particles from grooves of puller.