www.greyrobotics.in
10
www.greyrobotics.in
5.1 Powering up Greybot –
Greybot is powered by 18650 series single cell lion rechargeable battery. Battery has 3.7volt and
2.5Ah capacity. For safety during transportation, robot’s battery connector is disconnected.
Connect battery to the connector. Before connecting the battery pack or inserting 2 pin relimate
connector in the given socket, make sure that the Power Switch of the robot is off. You need to
charge the battery before your first use. Use the charging module provided along with the robot
accessories. Refer to the battery charging procedure section of the manual.
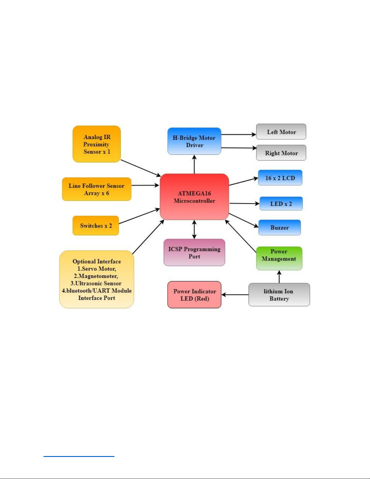
5.2 Power management system on the Greybot –
Greybot is powered by using a single cell li-ion rechargeable battery. When it is fully discharged
voltage drops to about 3V. Battery pack should not be discharged below 2.8V. Power management
block on the Greybot performs following functions:
1. Regulated supply for onboard payload.
2. Battery charging when robot is powered off and when external battery charger is connected.
5.3 Regulated supply for onboard payload –
Switching regulated technique is used to provide power supply to the GreyBot. It performs boost
regulation to get a constant output voltage irrespective of any changes in the input supply voltage.
It boosts up the battery voltage to 8.2V and then using a linear regulator this voltage is stepped
down to 5V.
5V System: Powers microcontroller, logic circuit and sensors.
8.2V System: Powers Motor driver.