
- 7 -
Mi 2565
Caratteristiche Funzionali
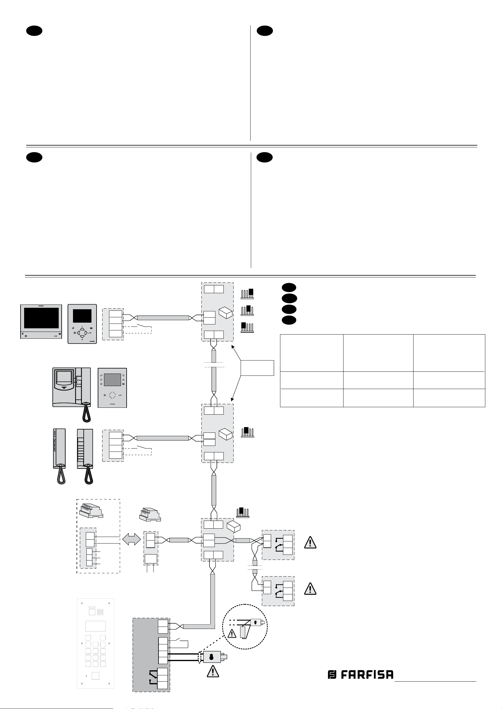
La pulsantiera antivandalo TD2000HE è compatibile con i sistemi
digitali DUO Farsa a "Range" esteso e ne aumenta le potenzialità
prevedendo la possibilità di dividere l’impianto in 99 blocchi. Per
ottenere tali prestazioni è necessario impiegare i separatori 2231Q
che dividono l'impianto in blocchi così che ogni dispositivo sia
individuato da un indirizzo di blocco (sezione dell’impianto a cui il
dispositivo appartiene: da 01 a 99) e da un indirizzo di dispositivo
(indirizzo programmato nel dispositivo: da 001 a 253).
La pulsantiera si alimenta direttamente dalla linea DUO, è realiz-
zata in acciaio INOX ed è equipaggiata con un display e con una
tastiera retroilluminata a 14 pulsanti. Sulla placca sono presenti
simboliluminosi per identicare lo stato del sistema. Nel dispositivo
è integrata una rubrica con un massimo di 500 utenti a ciascuno
dei quali può essere associata una password per l’azionamento
di serratura e/o di altri servizi supplementari (per apertura portoni,
cancelli o altre applicazioni). La pulsantiera TD2000HE gestisce
la funzione “Alias” che consente di assegnare a ciascun utente
un codice alfanumerico di chiamata (da 1 a 5 caratteri), diverso
dall’indirizzo sico (blocco + appartamento) del proprio dispositivo;
questa funzione è particolarmente utile nei grandi condomini dove,
per garantire un piano di numerazione più essibile ed intuitivo,
ogni utente può essere chiamato con un numero la cui prima cifra
corrisponde alla palazzina, le seconde due al piano e le ultime due
all’interno: come esempio l’utente 30521 è l’utente della palazzina
3, 5° piano, interno 21. La funzione "Alias" è particolarmente utile
anche quando l'impianto è diviso in blocchi.
Functional Characteristics
Vandal proof push-button panel TD2000HE is compatible with
FarsaDUOextendedrangedigitalsystemsandincreasestheir
capabilities allowing to divide the installation into 99 blocks. To
reach such a size it is necessary to use 2231Q line buffers that
dividethesystemintoblockssothateachdeviceisidentiedbya
block address (section of the system to which the device belongs:
from 01 to 99) and by a device address (address stored into the
device: from 001 to 253).
The push-button panel TD2000HE is powered directly by the DUO
line, it is made of STAINLESS STEEL and is equipped with an
LCD, with a 14 keys backlit keypad. On the panel lit icons are
available to identify the status of the system. In the device it is
also integrated a directory with max 500 users to each of which
apasswordcanbeassignedtounlockthedoorsand/ortodrive
auxiliary services (to open doors, gates or for others applications).
Push-button panel TD2000HE manages also the “Alias” function,
which allows to assign, to each user, an alphanumerical calling
code (from 1 to 5 characters), different from the physical address
(block + apartment) of his own device; this function is particularly
usefulinbigresidentialcomplexeswhere,toallowamoreexible
and intuitive intercom numbering plan, each user can be called by
acodewhoserstdigitcorrespondstothebuildingnumber,the
secondtwodigitcorrespondtothebuildingoorandthelasttwo
digitcorrespondtothenumberoftheat:inexampleuser30521,is
thustheuserofthebuilding3,5thoor,at21.The"Alias"function
is also particularly useful when the system is divided into blocks.
Caractéristiques Fonctionnelles
La plaque de rue anti-vandalisme TD2000HE est compatible avec
les systèmes numériques Farsa DUO à large range et augmente
ses potentialités en prévoyant la possibilité de diviser l’installation
en 99 unité. Pour obtenir ces prestations il est nécessaire utiliser
le séparateur de montants 2231Q qui divisent le système en blocs
an que chaque appareil soit identié par une adresse de unité
(section de l’installation à laquelle appartient le dispositif: de 01 à
99) et par une adresse de dispositif (adresse programmée dans
le dispositif: de 001 à 253).
La plaque de rue est alimenté directement par la ligne DUO, il est
réalisé en acier INOX et est équipé d’un afcheur LCD et d’un
clavier rétro-éclairé à 14 boutons. Sur la plaque sont présents
symboles lumineux pour identier l’état du système. Dans le
dispositif est intégré un répertoire avec jusqu'à 500 adresses
à chacune desquelles peut être associé un mot de passe pour
l’actionnement de la gâche et/ou pour gérer services auxiliaires
(pour l’ouverture de portails, grilles ou autres applications). La
plaque de rue TD2000HE gère la fonction “Alias” qu'il permet d'avoir
un code d'appel alphanumérique (de 1 à 5 caractères) différent
de l'adresse physique (unité + adresse) de votre appareil; cette
fonction est particulièrement utile dans les grands immeubles où,
pour garantir un plan de numération plus exible et intuitif, chaque
utilisateur peut être appelé avec un numéro dont le premier chiffre
correspond à l’immeuble, les deux autres à l’étage et les deux
derniers à l’appartement: par exemple l’utilisateur 30521 est l’uti-
lisateur du bâtiment 3, 5ème étage, appartement 21. La fonction
"Alias" est particulièrement utile également quand l'installation est
divisée en unités.
Características Funcionales
La placa de calle antivandálica TD2000HE es compatible con los
sistemas digitales DUO Farsa de gama extendida y aumenta
sus potencialidades, porque prevé la posibilidad de dividir el sis-
tema en 99 bloques. Para obtener dichas prestaciones es nece-
sario usar los separadores de montantes 2231Q que dividen la
plantaenbloquesparaquecadadispositivoestéidenticadopor
una dirección de bloque (sección del sistema a la cual pertenece
el dispositivo: de 01 a 99) y una dirección de dispositivo (direc-
ción programada en el dispositivo: de 001 a 253).
La placa de calle se alimenta directamente de la línea DUO, es
deaceroINOXIDABLEyestáequipadaconundisplayLCDyun
teclado retroiluminado de 14 teclas. En la placa hay símbolos
luminososparaidenticarelestadodelsistema.Eneldisposi-
tivo se encuentra integrada una agenda con un máximo de 500
usuarios. A cada uno de ellos puede asociarse una contraseña
paraaccionarlacerradura y/ooperarservicios auxiliares(para
apertura de portones, cancelas u otras aplicaciones). La placa
de calle TD2000HE gestiona la función “Alias”, que permite de
asignar a cada usuario un código de llamada alfanumérico (de 1
a 5 caracteres) diferente de la dirección física (bloque + piso) de
su dispositivo. Esta función es particularmente útil en los gran-
des condominios donde, para garantizar un plan de numeración
másexibleeintuitivo,cadausuariopuedeserllamadoconun
número,cuyaprimeracifracorrespondealedicio,lassiguientes
dos al piso y las últimas dos al interno: como ejemplo el usuario
30521,eselusuariodeledicio3,5°piso,interno21.Lafunción
“Alias” es particularmente útil incluso cuando el sistema está di-
vidido en bloques.
Chiamata in corso
Communication in progress
Appel en cours
Llamada en curso
Utente non disponibile
User not available
Utilisateur non disponible
Usuario no disponible
Conversazione abilitata
Conversation enabled
Conversation activée
Conversación habilitada
Apertura della porta
The door is opening
Ouverture de la porte
Apertura de la puerta
Simboli luminosi
Lit icons
Symboles lumineux
Símbolos luminosos