
EDM01-18v13 DAG_4.5_G2_G4_Card_User_Guide
©2004 - 2008 Endace Technology Ltd. Confidential - Version 13 - November 2008 i
Contents
Introduction 1
Overview .....................................................................................................................................................................1
Card Features..............................................................................................................................................................1
Purpose of this User Guide ....................................................................................................................................... 2
System Requirements................................................................................................................................................. 2
General ...................................................................................................................................................................2
Operating System ................................................................................................................................................. 2
Other Systems........................................................................................................................................................ 2
Card Description ........................................................................................................................................................ 3
Overview................................................................................................................................................................ 3
Battery removal – don’t do it! .............................................................................................................................4
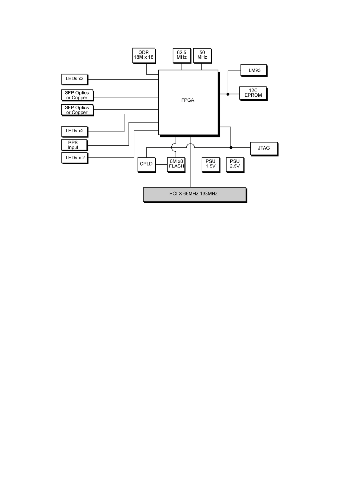
Card Architecture.......................................................................................................................................................5
DAG 4.5G4............................................................................................................................................................. 5
DAG 4.5G2............................................................................................................................................................. 6
Line Types ................................................................................................................................................................... 7
Supported Line Types .......................................................................................................................................... 7
Extended Functions....................................................................................................................................................8
Data Stream Management ...................................................................................................................................8
Inline Forwarding ................................................................................................................................................. 9
Timed Release TERF (TR-TERF) ......................................................................................................................... 9
Installation 11
Introduction .............................................................................................................................................................. 11
DAG Software package ........................................................................................................................................... 11
Inserting the DAG Card .......................................................................................................................................... 11
Port Connectors ........................................................................................................................................................ 12
DAG 4.5G4 Port Connector ............................................................................................................................... 12
DAG 4.5G2 Port Connector ............................................................................................................................... 12
Pluggable Optical Transceivers .............................................................................................................................. 13
Overview.............................................................................................................................................................. 13
Optical modules .................................................................................................................................................. 13
Power Input ......................................................................................................................................................... 14
Splitter Losses...................................................................................................................................................... 14
Pluggable Copper Transceivers.............................................................................................................................. 14
Configuring the DAG card 15
Introduction .............................................................................................................................................................. 15
Before configuring the DAG card..................................................................................................................... 15
Firmware images ................................................................................................................................................ 15
Setting up the FPGA ................................................................................................................................................ 16
Programming the FPGA .................................................................................................................................... 16
dagrom ................................................................................................................................................................. 17
Loading new firmware images onto a DAG Card ......................................................................................... 18
Preparing the DAG card for use............................................................................................................................. 18
DAG 4.5G2 output .............................................................................................................................................. 18
DAG 4.5G4 output .............................................................................................................................................. 18
Configuring the DAG card...................................................................................................................................... 19
Display Current Configuration......................................................................................................................... 19
dagconfig tokens explained............................................................................................................................... 21
dagconfig options ............................................................................................................................................... 28
Viewing the DAG card status ................................................................................................................................. 29
Interface Status.................................................................................................................................................... 29
Using your DAG card to capture data 31
Introduction .............................................................................................................................................................. 31