EMX Industries, Inc. Tech support: 216-834-0761 7/7
EMX Industries, Inc. products have a warranty against defects in materials and workmanship for a period
of two years from date of sale to our customer.
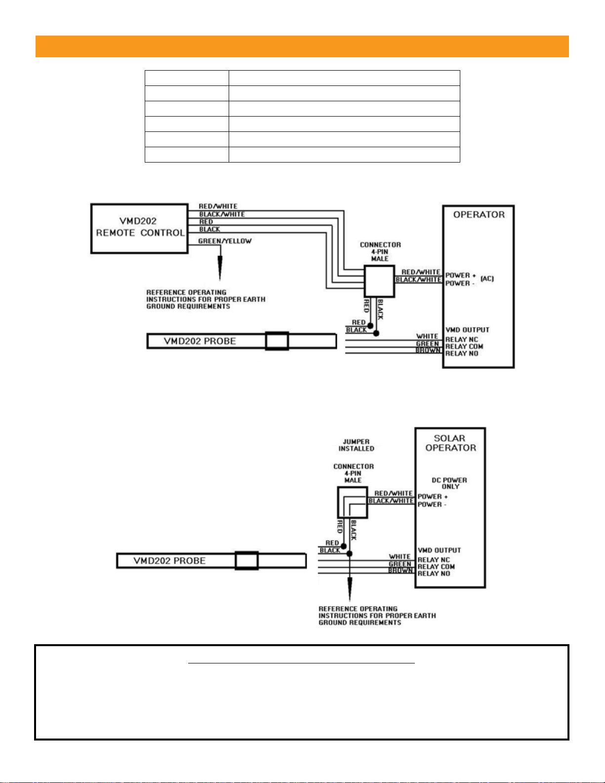
1. Verify that the earth ground connection to the
VMD202 is secure. If the connection is not secure,
reconnect both the VMD202 and the
earth ground and retest the system.
2. Disconnect the relay wires (green, white, brown)
and see if the false triggering continues. If the false
triggering stops, check the probe as outlined below
in step 3. If the false triggering continues,
disconnect the power and temporarily connect a
9 or 12V battery to the VMD202 and reconnect the
probe. Wait 5 minutes for the system to stabilize. If
the false triggering stops, consider using a separate
power supply for the VMD202 such as a 120 VAC to
12 VDC power converter (min. 100 ma). Reconnect
the probe and retest the system.
3. Inspect the area around the probe to see if any
ferrous metal objects may be subject to any
movement. These may include fences, flagpoles,
signs, etc. Other possible causes are electrical
power lines, electric motors, invisible dog fences,
low voltage lighting and high-power lighting.
1. Disconnect the output contacts from the operator.
2. Connect a digital multimeter, set to read ohms, to
the COM and NO contacts. The meter should read
open (infinity).
3. Move a metal tool over the length of the probe.
Verify that the meter reads less than 10 ohms. If the
meter reads more than 10 ohms, the VMD202 is
defective.
1. Verify that the VMD202 remote control’s
green LED is on. If not, check the supply voltage
using a digital multimeter. Verify the voltage is
9-41VDC or 6-29 VAC.
2. If voltage is present and there is still no detection,
the VMD202 is defective.