5
CONTENTS
CONTENTS
Notice for This Monitor......................................... 3
Cleaning .................................................................... 4
To Use the Monitor Comfortably ............................ 4
CONTENTS............................................................. 5
Chapter 1 Introduction....................................... 6
1-1. Features ......................................................... 6
1-2. EIZO LCD Utility Disk.................................... 7
●Disk contents and software overview ............. 7
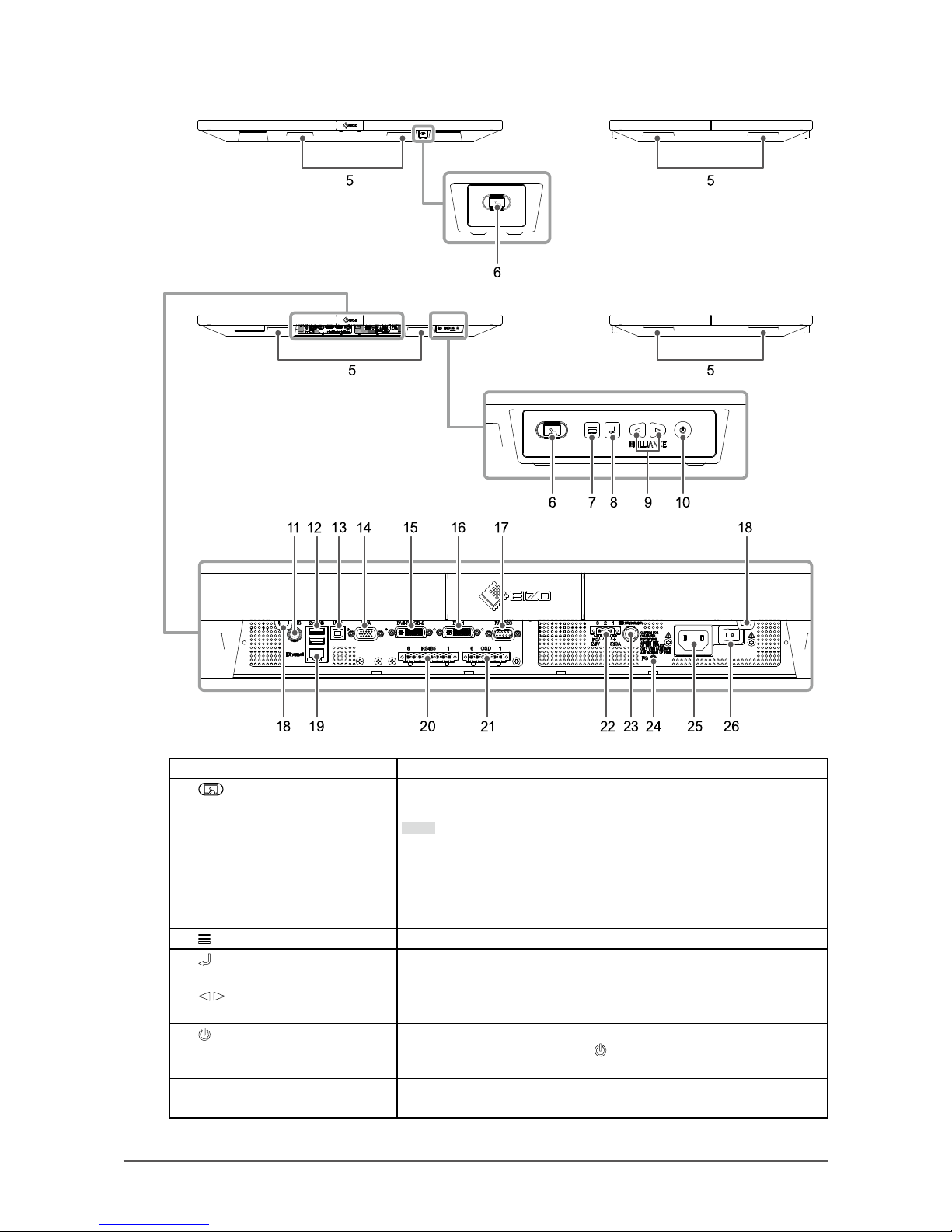
1-3. Controls and Functions ............................... 7
●Front view / Rear view..................................... 7
●Side view......................................................... 8
Chapter 2 Adjusting Screens .......................... 10
2-1. Adjust the Brightness .................................10
2-2. Switching Input Signals ..............................10
2-3. ConguringAdvancedAdjustments/
Settings.........................................................11
●Basic adjustment menu operations................11
●Adjustment item lists ......................................12
Chapter 3 Troubleshooting.............................. 16
3-1. No Picture .....................................................16
3-2. Imaging Problems (for Both Digital and
Analog)..........................................................17
3-3. Imaging Problems (for Analog Only).........18
3-4. Touch Panel Problems ................................18
3-5. Other Problems........................................... 20
Chapter 4 Maintenance.................................... 21
4-1. How to Replace the DC Power Fuse ..........21
4-2. How to Replace the Cooling Fan............... 22
4-3. Periodical Check of Buzzer Alarm ............ 24
Chapter 5 Reference ........................................ 25
5-1. Checking Firmware Version ...................... 25
5-2. Specications ............................................. 25
●Main default settings ..................................... 26
5-3.
Compatible Resolutions / Signal Formats
... 27
●For PC inputs (DVI-1, DVI-2/RGB-2, VGA)... 27
●For video input (CVBS) ................................. 27
Appendix.............................................................. 28
Trademark ............................................................... 28
Testing Standard .................................................... 29
Typeapprovalofshipclassication .................... 29
CE............................................................................. 29
LIMITED WARRANTY............................................. 30
Recycling Information ............................................31