• Safety Check after Servicing
Examine the area surrounding the repaired location for damage or deterioration. Observe that screws, parts and wires
have been returned to original positions. Afterwards, perform the following tests and confirm the specified values in order
to verify compliance with safety standards.
1. Insulation resistance test
Confirm the specified insulation resistance or greater between power cord plug prongs and externally exposed parts of
the set (RF terminals, antenna terminals, video and audio input and output terminals, microphone jacks, earphone
jacks, etc.). See table below.
2. Dielectric strength test
Confirm specified dielectric strength or greater between power cord plug prongs and exposed accessible parts of the
set (RF terminals, antenna terminals, video and audio input and output terminals, microphone jacks, earphone jacks,
etc.) See table below.
3. Clearance distance
When replacing primary circuit components, confirm
specified clearance distance (d), (d') between soldered
terminals, and between terminals and surrounding
metalic parts. See table below.
Table 1: Rating for selected areas
* Class II model only.
Note: This table is unofficial and for reference only. Be sure to confirm the precise values for your particular country and
locality.
4. Leakage current test
Confirm specified or lower leakage current between B (earth ground, power cord plug prongs) and externally exposed
accessible parts (RF terminals, antenna terminals, video and audio input and output terminals, microphone jacks,
earphone jacks, etc.)
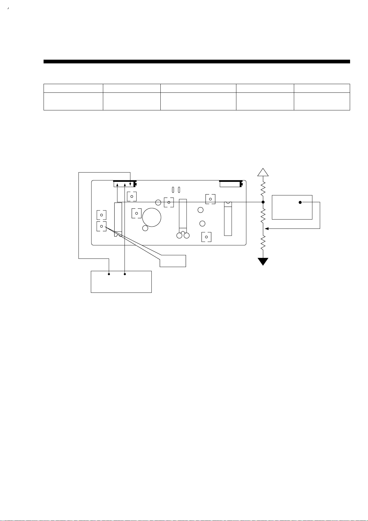
Measuring Method: (Power ON)
Insert load Z between B (earth ground, power cord plug
prongs) and exposed accesible parts. Use and AC
voltmeter to measure across both terminals of load Z.
See figure 2 and following table.
Table 2: Leakage current ratings for selected areas
Note: This table is unofficial and for reference only. Be sure to confirm the precise values for your particular country and
locality.
Fig. 2
AC Line Voltage Region Insulation Dielectric Clearance
Resistance Strength Distance (d), (d')
100V Japan ≥1 MΩ/500 V DC 1kV AC 1 minute ≥3 mm
110 to 130V USA & – – – 900V AC 1 minute ≥3.2mm
Canada
* 110 to 130 V Europe ≥4 MΩ/500 V DC 3 kV AC 1 minute ≥6 mm (d)
200 to 240 V Australia ≥8 mm (d')
(a: Power cord)
AC Line Voltage Region Earth Ground
Load Z Leakage Current (i) (B) to:
100V Japan ¡ ≤1m A rms Exposed accessible
parts
110 to 130 V USA & ¡ ≤0.5 m A rms Exposed accessible
parts
¡ ≤0.7 m A peak Antenna earth
110 to 130 V Europe ¡ ≤2 m A dc terminals
200 to 240 V Australia ¡ ≤0.7 m A peak Other terminals
¡ ≤2 m A dc
Fig. 1