
CR-02BD
Using an external network proximity card reader BAS-IP CR-02BD, you can
read contactless cards, key fobs, as well as mobile identifiers from mobile
devices and open the connected lock.
External contactless card and key fob reader with built-in controller and UKEY
technology support: Mifare® Plus and Mifare® Classic, Bluetooth, NFC card,
key fob, and mobile ID reader.
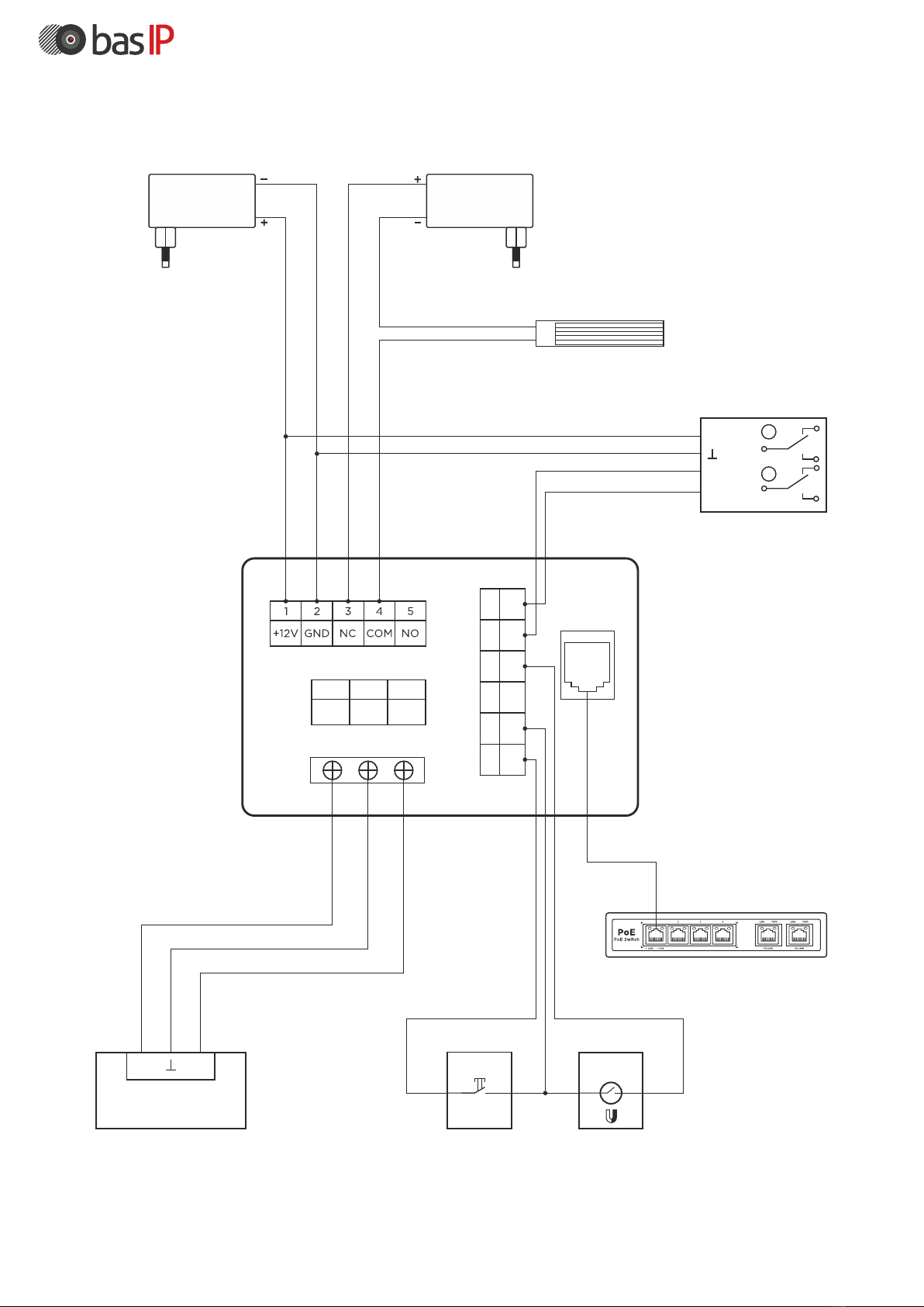
Full User Manual
Appearance
Device description wiki.bas-ip.com
Opens door indicator.
Card reader.
Loudspeaker.
Power indicator.
1
2
3
4
-
-
-
-
READER WITH CONTROLLER
Main features
• Standard of cards and key fobs used:
UKEY (EM-Marin / MIFARE® / NFC / Bluetooth).
• Integration with ACS: WIEGAND-26, 32, 34, 37, 40,
42, 56, 58, 64 bit output.
• Protection class: IP65.
• IK-Code: IK07.
• Working temperature: -40 — +65 °С.
• Power consumption: 6,5 W, in standby — 2,5 W.
• Power supply: +12 V DC, PoE 802.3af.
• Number of admin cards: 1.
• Number of identifiers: 10 000.
• Body: Metal alloy with a high level of anti-vandalism
and corrosion resistance (on the front panel there
is a glass decorative overlay).
• Colors: Black, Gold, Silver.
• Dimensions for installation: 94 × 151 × 45 mm.
• Size of the panel: 99 × 159 × 48 mm.
• Installation: Flush, surface with BR-AV2.
1
3
2
4