
EXPANSION PANEL INPUT TERMINAL DEFINITIONS
(Refer to thermostat manufacturer’s literature for matching terminals.)
R= 24V-hot
C= 24V-common
W= 1st-stage heat (heat/cool) or 1st-stage auxiliary heat (heat/pump)
Y= 1st-stage cool (heat/cool) or 1st-stage compressor (heat/pump)
2S = 2nd-stage heat or 2nd-stage cool (heat/cool) or 2nd stage
compressor (heat pump)
O= Reversing valve – cooling
G= Fan
THERMOSTAT TERMINAL DEFINITIONS
(Refer to thermostat manufacturer’s literature for matching terminals.)
R= 24V-hot
C= 24V-common
W / W1 = 1st-stage heat (heat/cool) or 1st-stage auxiliary heat (heat pump)
W2 = 2nd-stage heat (heat/cool)
Y / Y1 = 1st-stage cool (heat/cool) or 1st-stage compressor (heat pump)
Y2 = 2nd-stage cool (heat/cool) or compressor (heat pump)
B= Reversing valve – heating
O= Reversing valve – cooling
G= Fan
24 VAC
120 VAC
TRANSFORMER #3
DEDICATED
FUSE
EXPANSION ZONE 1
SPARE FUSE
NC
NO
COM
C
R
B
A
EP_OUT EP_IN POWER
DAMPER
C
R
B
A
R
C
ADDRESS
POWER
NC
NO
COM
R
R
1
4
3
2
2S
G
O
Y
W
C
2S
G
O
Y
W
C
EXPANSION ZONE 2
DAMPER 1
DAMPER 2
THERMOSTAT INPUT TERMINALS
MODEL 6401 – ADDRESS #1
FUSE
EXPANSION ZONE 1
SPARE FUSE
NC
NO
COM
C
R
B
A
EP_OUT EP_IN POWER
DAMPER
C
R
B
A
R
C
ADDRESS
POWER
NC
NO
COM
R
R
1
4
3
2
2S
G
O
Y
W
C
2S
G
O
Y
W
C
EXPANSION ZONE 2
DAMPER 1
DAMPER 2
THERMOSTAT INPUT TERMINALS
MODEL 6401 – ADDRESS #2
(6401)
PANEL
EXPANSION
OUT TO NEXT
x1
DAMPER
x2
DAMPER
x1
DAMPER
x2
DAMPER
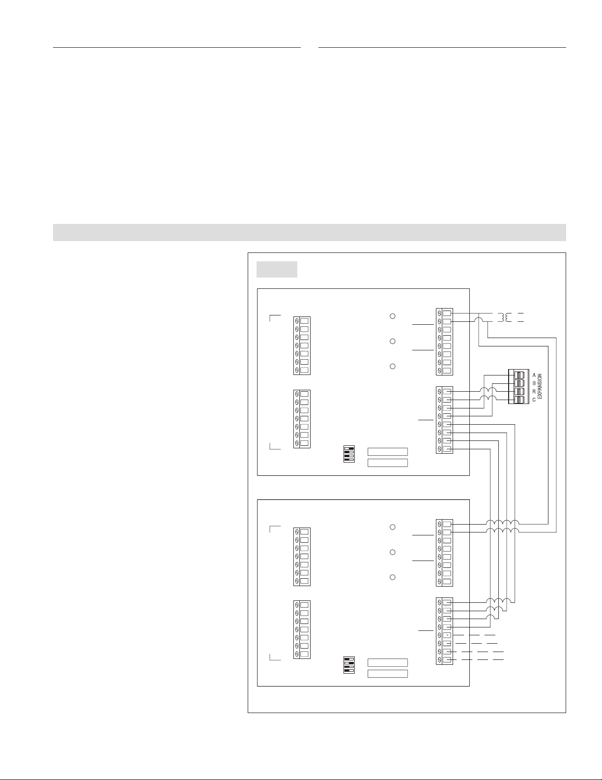
FIGURE 5
90-2097
WIRE EXPANSION PANELS
Up to four expansion panels, each with 2 zones,
can be added to the Model 6404 zone panel if
additional zones are required.
To add Model 6401 expansion panels, follow
these guidelines:
1. Disconnect the Power and Damper Power on the
6404 zone panel until installation is complete.
2. Connect the R, C, A and B terminals labeled
“EXPANSION” on the 6404 zone panel to the
R, C, A and B terminals labeled “EP_IN” on the
first 6401 expansion panel. To wire additional
6401 expansion panels, connect the R, C, A
and B terminals labeled “EP_OUT” on the first
expansion panel to the R, C, A and B terminals
labeled “EP_IN” on the next expansion panel.
See FIGURE 5. Polarity is important.
If wired incorrectly control panel power and/
or communications will be affected. Use wire
color as a means to ensure the terminals are
connected correctly.
3. Connect a dedicated transformer to the Damper
Power R and C terminals on the first 6401
expansion panel. For additional 6401 expansion
panels, damper power can be daisy chained as
shown in FIGURE 5.
4. Wire dampers to 6401 expansion panel(s) as
previously described in the “Wire Dampers to
Control Panel Section”.
5. Wire thermostats to 6401 expansion panel(s).
Use the same type of thermostats that were
selected for zones 1-4 on the 6404 zone panel.
6. Address each 6401 expansion panel. Each
expansion panel must have its own unique
address, 1 through 4, or communications cannot
be established between the 6404 zone panel
and the 6401 expansion panel.
7