
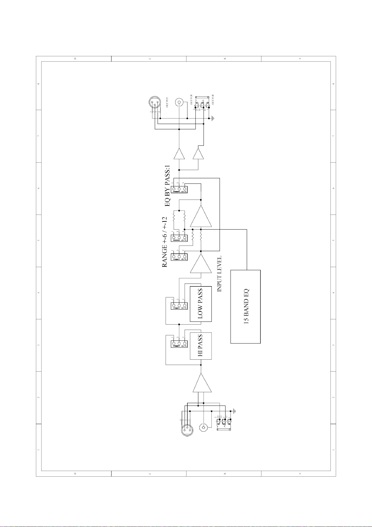
The EQU215-MKII V2 Graphic Stereo15-Band Equalizer is an extremely musical and
flexible Graphic Equalizer, based on many years of experience and designed to provide a
permanent precise equalization to musician, performer, and studio engineer. It can be used
wherever is requested to modify the frequency “contour” of a sound and can offer a solution
to many common sound problems and allows the user to use the creativity to obtain nice
results in terms of sound characterization.
The EQU215-MKII V2 Graphic Equalizer Features:
Constant Q circuitry with a 3% center frequency accuracy
Control range +/-6dB/+/-12dB selectable
Active balanced and unbalanced input and output connectors
Variable input level control
Signal clop pilot
Ground “LIFT” switch to disconnect signal ground from chassis ground
Power off automatic bypass function
Line voltage selectable robust and compact design
Mountable in a 19’’ rack unit (1U)
Manufactured under QS9000, VDA6.1 certified management system