3-EN
DO NOT DAMAGE PIPE OR WIRINGWHEN DRILLING HOLES. When drilling holes in the
chassis for installation, take precautions so as not to contact, damage or obstruct pipes, fuel
lines, tanks or electrical wiring. Failure to take such precautions may result in fire.
DO NOT USE BOLTS OR NUTS INTHE BRAKE OR STEERING SYSTEMSTO MAKE
GROUND CONNECTIONS. Bolts or nuts used for the brake or steering systems (or any other
safety-related system), or tanks should NEVER be used for installations or ground connections.
Using such parts could disable control of the vehicle and cause fire etc.
DO NOT BLOCKVENTS OR RADIATOR PANELS. Doing so may cause heat to build up inside
and may result in fire.
KEEP SMALL OBJECTS SUCH AS BATTERIES OUT OFTHE REACH OF CHILDREN. Swal-
lowing them may result in serious injury. If swallowed, consult a physician immediately.
DO NOT INSTALL IN LOCATIONSWHICH MIGHT HINDER VEHICLE OPERATION, SUCH AS
THE STEERINGWHEEL OR SHIFT LEVER. Doing so may obstruct forward vision or hamper
movement etc. and results in serious accident.
Caution
HAVETHE WIRING AND INSTALLATION DONE BY EXPERTS. The wiring and installation of
this unit requires special technical skill and experience. To ensure safety, always contact the
dealer where you purchased this product to have the work done.
USE SPECIFIED ACCESSORY PARTS AND INSTALLTHEM SECURELY. Be sure to use only
the specified accessory parts. Use of other than designated parts may damage this unit internally
or may not securely install the unit in place. This may cause parts to become loose resulting in
hazards or product failure.
ARRANGETHE WIRING SO IT IS NOT CRIMPED OR PINCHED BY A SHARP METAL EDGE.
Route the cables and wiring away from moving parts (like the seat rails) or sharp or pointed
edges. This will prevent crimping and damage to the wiring. If wiring passes through a hole in
metal, use a rubber grommet to prevent the wire’s insulation from being cut by the metal edge of
the hole.
DO NOT INSTALL IN LOCATIONSWITH HIGH MOISTURE OR DUST. Avoid installing the unit
in locations with high incidence of moisture or dust. Moisture or dust that penetrates into this unit
may result in product failure.
Precautions
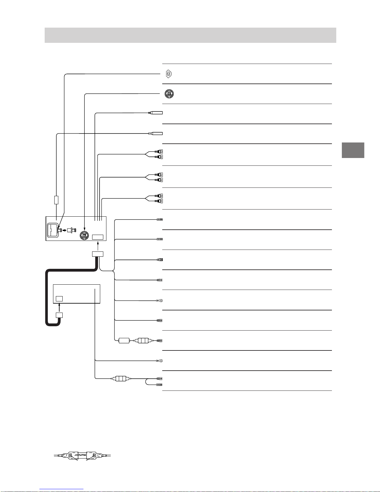
• Be sure to disconnect the cable from the (–) battery post before installing your CDA-7990R.
This will reduce any chance of damage to the unit in case of a short-circuit.
• Be sure to connect the color coded leads according to the diagram. Incorrect connections may
cause the unit to malfunction or damage to the vehicle’s electrical system.
• When making connections to the vehicle’s electrical system, be aware of the factory installed
components (e.g. on-board computer). Do not tap into these leads to provide power for this
unit. When connecting the CDA-7990R to the fuse box, make sure the fuse for the intended
circuit of the CDA-7990R has the appropriate amperage. Failure to do so may result in dam-
age to the unit and/or the vehicle. When in doubt, consult your ALPINE dealer.
• The CDA-7990R uses female RCA-type jacks for connection to other units (e.g. amplifier)
having RCA connectors. You may need an adaptor to connect other units. If so, please contact
your authorized ALPINE dealer for assistance.