CONNECTIONS (Fig. 2 – Fig. 8)
Before making connections, be sure to turn the power off to all
audio components. Connect the yellow battery lead from the
amp directly to the positive (+) terminal of the vehicle's battery.
Do not connect this lead to the fuse block.
To prevent external noise from entering the audio system.
• Locate the unit and route the leads at least 10 cm away
from the car harness.
• Keep the battery power leads as far away from other leads
as possible.
• Connect the ground lead securely to a bare metal spot
(remove the coating if necessary) of the car chassis.
• If you add an optional noise suppressor, connect it as far
away from the unit as possible. Your Alpine dealer carries
various Alpine noise suppressors, contact them for further
information.
• Your Alpine dealer knows best about noise prevention
measures so consult your dealer for further information.
1RCA Input Jacks
Connect these jacks to the line out leads on your head unit
using RCA extension cables (sold separately). Be sure to
observe correct channel connections; Left to Left and Right to
Right.
2Speaker Output Terminals
The MRV-100M has two sets of speaker outputs. Be sure to
observe correct speaker output connections and phasing.
Connect the positive output to the positive speaker terminal
and the negative to negative.
Do not use the speaker (–) terminals as a common lead
between the left and right channels. Do not connect this lead
to the vehicle's chassis.
NOTES:
• Do not connect speaker leads together or to chassis
ground.
• The input is stereo but the output is monaural.
3Battery Lead (Yellow) (Sold Separately)
Be sure to add a 25 amp fuse as close as possible to the
battery's positive (+) terminal. This fuse will protect your
vehicle's electrical system in case of a short circuit. If you
need to extend this lead, the wire gauge should be 8 AWG or
larger.
4Remote Turn-On Lead (Blue/White) (Sold Separately)
Connect this lead to the remote turn-on or power antenna
(positive trigger, (+) 12V only) lead of your head unit.
5Ground Lead (Black) (Sold Separately)
Connect this lead securely to a clean, bare metal spot on the
vehicle's chassis. Verify this point to be a true ground by
checking for continuity between that point and the negative (–)
terminal of the vehicle's battery. Ground all your audio
components to the same point on the chassis to prevent
ground loops.
6Insulation Tube
7Speaker Input Leads
These leads are input leads for use with head units not
equipped with preamp outputs. When not using the RCA Line
Input connectors, you should connect these wires to the
speaker output leads of your head unit. The MRV-100M
accepts input from high power or standard power head units.
8Left Speaker (White (+))
9Left Speaker (White/Black (–))
-Right Speaker (Gray (+))
aRight Speaker (Gray/Black (–))
NOTE:
In case of using the speaker input cord, noises may occur at
power off depending on the head unit connected. If you feel
uneasy about the noises, add a SPST switch to the
connection. (Fig. 5)
Cautions on wire lead connections
In case of using the leads (speaker/power supply cord)
purchased at the market, use the hexagon screws and the
hexagon wrench included as the accessory to make
connection easier. Improper handling may cause troubles, so
make the connections correctly by referring to the description
shown below.
A special care will be necessary for the connections using the
hexagon screws, so we recommend you to ask the connection
for your dealer.
1. Check the wire size.
Notes:
• Recommendable wire size used for the unit is AWG8 –
AWG18.
• If the wire size used is unknown, ask to the shop you
get the unit, service shop, Alpine Service Center, etc.
2. Remove the insulation cover (insulation material such as
vinyl, etc.) of the wire leads by about 7 – 10mm (9/32" – 3/
8") from the lead end to exposure the conduction leads.
(Fig. 3)
Notes:
• If length of the conduction leads with the cover
removed is too short, incorrect connection may occur
and this may cause operation failure or sound
interruption.
• On the other hand, if the length is too long, an
electrical short-circuit may occur.
3. Remove the screw attached on the unit. Insert the lead
end into the lead terminal. Tighten the hexagon screw with
the hexagon wrench, and the lead will be fixed. (Fig. 4)
Before making this connection, dress a short-circuit
prevention rubber tube to the leads.
Notes:
• Use only the hexagon screws supplied.
• For the safety, always connect the battery leads last.
• To prevent disconnection of the leads or drop of the
unit, do not grasp the leads when carrying the unit.
CONNEXIONS (Fig. 2 – Fig. 8)
Avant d'effectuer les connexions, vérifier que tous les composants
audio sont hors tension. Connectez le conducteur jaune de la batterie
provenant de l'amplificateur directement à la borne positive (+) de la
batterie du véhicule. Ne pas le connecter au boîtier de fusibles.
Pour éviter que des bruits extérieurs interfèrent avec le système
audio.
• Installez l'appareil et acheminez les câbles à au moins 10 cm de
distance du faisceau de câbles de la voiture.
• Éloignez les câbles d'alimentation de la batterie le plus possible
des autres câbles.
• Raccordez bien le fil de terre à un point métallique apparent (enlevez
la couche de peinture si nécessaire) du châssis de la voiture.
• Si vous rajoutez un filtre antiparasites en option, raccordez-le le plus
loin possible de l'appareil. Contactez votre revendeurAlpine pour plus
de détails sur les divers filtres antiparasitesAlpine disponibles.
• Consultez votre revendeur Alpine pour plus de détails sur les
mesures de prévention contre les parasites.
1
Prises d'entrée RCA
Connecter ces prises aux conducteurs de sortie de ligne de l'unité
principale en utilisant les câbles d'extension RCA (vendus
séparément). Vérifier que les connexions de canal sont correctes:
gauche/vers la gauche et droite/vers la droite.
2
Bornes de sortie du haut-parleur
Le MRV-100M a deux ensembles de sorties haut-parleurs. Vérifier
que les connexions et la mise en phase des sorties haut-parleurs
sont correctes. Connecter la sortie positive sur la borne positive du
haut-parleur et la sortie négative sur la borne négative.
Ne pas utiliser les bornes haut-parleur (–) à la fois pour les canaux
droit et gauche. Ne pas connecter ce câble sur la terre du châssis du
véhicule.
REMARQUES:
• Jamais connecter les conducteurs de haut-parleur ensemble ou
sur la terre du châssis.
• L'entrée est stéréo, mais la sortie est monaurale.
3
Conducteur de la batterie (jaune) (vendu séparément)
Assurez-vous d'ajouter un fusible de 25A le plus près que possible de
la borne positive (+) de la batterie. Ce fusible protégera le système
électrique de votre véhicule au cas de court-circuit. Si ce conducteur
doit être rallongé, la jauge de fil doit être de 8AWG ou plus.
4
Conducteur de mise sous tension télécommandée (bleu/
blanc) (vendu séparément)
Connecter ce conducteur au conducteur de mise sous tension
télécommandée ou au conducteur d'antenne électrique (déclencheur
positif, (+) 12V seulement) de votre unité principale.
5
Conducteur de mise à la terre (noir) (vendu séparément)
Connecter ce conducteur sur un endroit propre et métallique du
châssis du véhicule. Vérifier la mise à la terre en contrôlant le
passage de courant continu entre ce point et la borne négative (–)
de la batterie du véhicule. Mettre à la terre tous les composants
audio au même point sur le châssis pour éviter des boucles de terre.
6
Tube d'isolation
7
Conducteurs d'entrée de haut-parleur
Ces conducteurs sont des conducteurs d'entrée pour utilisation avec
unités principales non équipées de sorties de préamplificateur. Si
vous n'utilisez pas des connecteurs d'entrée de ligne RCA, vous
devez connecter ces câbles aux conducteurs de sortie de haut-parleur
de l'unité principale. Le MRV-100M accepte entrée à partir d'unités
principales de haute puissance ou de puissance normale.
8
Haut-parleur gauche (Blanc (+))
9
Haut-parleur gauche (Blanc/Noir (–))
-
Haut-parleur droit (Gris (+))
a
Haut-parleur droit (Gris/Noir (–))
REMARQUE:
Si vous utilisez le fil d’entrée de haut-parleur, lorsque l’appareil est mis
hors tension, quelque bruit peut être produit, selon l'unité principale
connectée. Si le bruit vous préoccupe, ajouter l'interrupteur SPST à la
connexion. (Fig. 5)
Précautions avec les connexions des fils conducteurs
Si vous utilisez les conducteurs (câble de haut-parleur/alimentation)
achetés au marché, utilisez les vis à six pans et la clé à vis à six pans
fournies comme accessoires pour rendre plus facile la connexion. Une
manipulation incorrecte risque de provoquer des pannes, par conséquent,
faire correctement les connexions en se référant à la description suivante.
Une attention particulière doit être portée aux connexions utilisant des
vis à six pans, c'est pourquoi il est recommandé de demander la
connexion à votre revendeur.
1. Vérifier le calibre des fils.
Remarques:
• Le calibre des fils recommandés pour l'appareil est AWG8 –
AWG18.
• Si le calibre des fils utilisés est inconnu, se renseigner auprès
du revendeur, du service après-vente, d'un centre de service
Alpine, etc.
2. Retirer la bague d'isolation (matériau isolant, par exemple, du
vinyle, etc.) des fils conducteurs de 7 – 10mm (9/32" – 3/8")
environ du bout du conducteur pour exposer l'âme des
conducteurs. (Fig. 3)
Remarques:
• Si la longueur des conducteurs avec la bague retirée est trop
courte, une connexion incorrecte risque de se produire et cela
peut provoquer une panne de fonctionnement ou l'interruption
du son.
• D'autre part, si la longueur du conducteur est trop longue, un
court-circuit électrique risque de se produire.
3. Retirer la vis fixée à l'appareil. Insérer le bout du conducteur dans
la borne de conducteur. Serrer la vis à six pans à l'aide d'une clé
mâle, et le conducteur est fixé. (Fig. 4)
Avant de faire cette connexion, habiller les conducteurs avec un
tube en caoutchouc comme protection contre les court-circuits.
Remarques:
• Utiliser uniquement les vis à six pans fournies.
• Par mesure de sécurité, toujours connecter les fils de la
batterie en dernier.
• Pour éviter le débranchement des conducteurs ou de faire
tomber l'appareil, ne pas saisir les conducteurs lors du
transport de l'appareil.
CONEXIONES (Fig. 2 – Fig. 8)
Antes de efectuar las conexiones, asegúrese de que apaga todos los
componentes audio. Conecte el cable amarillo de la batería
proveniente del amplificador directamente al terminal positivo (+) de
la batería del vehículo. No conecte dicho cable al bloque de fusibles.
Para evitar que entre ruido externo en el sistema de audio
• Coloque la unidad y pase los cables a 10 cm por lo menos del
conjunto de cables del automóvil.
• Mantenga los conductores de alimentación de la batería lo más
alejados posible de otros cables.
• Conecte el conductor de puesta a tierra con seguridad a un
punto metálico desnudo (si es necesario, elimine el revestimien-
to) del chasis del automóvil.
• Si añade un supresor de ruido opcional, conéctelo lo más lejos
posible de la unidad. Su proveedor Alpine dispone de varios
supresores de ruido Alpine. Solicítele más información.
• Su proveedor Alpine conoce la mejor forma de evitar el ruido.
Solicítele más información.
1
Clavijas RCA de entrada
Conecte las mismas a los cables de salida de línea de su unidad
principal utilizando cables de extensión RCA (vendidos por
separado). Asegúrese de que respeta las conexiones de canal
correctas; izquierda para izquierda y derecha para derecha.
2
Terminales de salida del altavoz
El MRV-100M posee dos juegos de salidas de altavoz. Asegúrese de
observar las conexiones y la fase correctas de la salida a altavoz.
Conecte la salida positiva al terminal positivo del altavoz y la
negativa al negativo.
No utilice los terminales de altavoz (–) conjuntamente entre los
canales derecho e izquierdo, ni los conecte al chasis del vehículo.
NOTAS:
• Nunca conecte los cables de altavoz juntos o en el punto de
tierra del chasis.
•
La entrada es estéreo pero la salida es monoaural.
3
Cable de la batería (amarillo) (vendido separadamente)
Asegúrese de añadir un fusible de 25A tan cerca como sea posible
del terminal positivo (+) de la batería. Este fusible protegerá el
sistema eléctrico de su vehículo en caso de que se produzca un
cortocircuito. Si necesita extender este cable, la medida del nuevo
cable deberá ser 8 AWG o mayor.
4
Cable para encendido remoto (azul/blanco) (vendido
separadamente)
Conecte este cable al cable de encendido remoto o de antena eléctrica
(disparador positivo (+) de 12V solamente) de su unidad principal.
5
Cable de tierra (negro) (vendido separadamente)
Conecte este cable con seguridad en un punto metálico expuesto,
limpio, en el chasis del vehículo. Verifique que este punto es un
verdadero punto de puesta a tierra comprobando si existe
continuidad entre este punto y el terminal negativo (–) de la batería
del vehículo. Conecte a tierra todos sus componentes audio en el
mismo punto del chasis para prevenir bucles en la conexión a tierra.
6
Tubo de aislamiento
7
Cables de entrada de altavoz
Son cables de entrada para uso con unidades principales sin salidas
de preamplificador. Si no utiliza conectores de entrada de línea RCA,
deberá conectar estos cables a los cables de salida de altavoz de la
unidad principal. El MRV-100M acepta entrada a partir de unidades
principales de alta potencia o de potencia normal.
8
Altavoz izquierdo (Blanco (+))
9
Altavoz izquierdo (Blanco/Negro (–))
-
Altavoz derecho (Gris (+))
a
Altavoz derecho (Gris/Negro (–))
NOTA:
Si utiliza el cable de entrada del altavoz, cuando el aparato sea
apagado, se puede producir ruido, según la unidad principal
conectada. Si dicho ruido le preocupa, añada un interruptor SPST a
la conexión. (Fig. 5)
Precauciones durante la conexión de alambres
Si utiliza unos cables (de altavoz/alimentación) comprados en el
mercado, utilice los tornillos hexagonales y la llave para tuercas
hexagonales, provistos como accesorios, para hacer más fácil la
conexión. Las conexiones incorrectas pueden causar problemas; por
lo tanto, asegúrese de efectuar correctamente las conexiones
siguiendo el procedimiento que se describe a continuación.
Las conexiones con tornillos hexagonales requieren un cuidado
especial; le recomendamos solicitar estas conexiones a su
distribuidor.
1. Compruebe el tamaño de los alambres.
Notas:
• El tamaño del alambre recomendado para esta unidad es
AWG8 – AWG18.
• Si no conoce el tamaño del alambre empleado, consulte en
la tienda donde adquirió la unidad, en el taller de servicio, en
un centro de servicio Alpine, etc.
2. Quite aproximadamente 7 – 10mm de aislación (material
aislante; cinta de vinilo, etc.) del extremo del alambre para dejar
expuestos los conductores. (Fig. 3)
Notas:
• Si los conductores del alambre quedan demasiado cortos al
quitar la aislación, las conexiones podrán quedar mal
hechas, lo que a su vez podrá causar fallas de operación o
interrupciones en el sonido.
• Por otro lado, si los conductores son demasiado largos,
podrán producirse cortocircuitos eléctricos.
3. Quite el tornillo fijado en la unidad. Inserte el extremo del
alambre en el terminal del conductor. Apriete el tornillo hexagonal
con la llave hexagonal para fijar el alambre en posición. (Fig. 4)
Antes de hacer esta conexión, proteja los alambres con
tubos de goma para evitar cortocircuitos.
Notas:
• Use sólo los tornillos hexagonales proporcionados.
• Para su seguridad, conecte siempre los cables de la batería
al final.
• Para evitar la desconexión de los alambres o la caída de la
unidad, asegúrese de no coger los alambres mientras lleva
la unidad.
(MRV-100M)
25
INPUT
CH-2
(R) CH-1
(L)
CH-2
(R)
CH-1 MONO MONO
(L)
SPEAKER
LEVEL
INPUT
SPEAKER OUTPUT
–
–
+
+–+
FUSE POWER SUPPLY
BATTERY
25A
REMOTE
GND
b c d e f
SUBWOOFER
DRIVE
MONAURAL
POWER
AMPLIFIER
MRV-100M
PHASE
180°0°
LP FILTER
(Hz)
100
50
75 140
200
55 170
BASS EQ GAIN
ONOFF
0dB +12dB
+6dB
MIN MAX
NOM 0.5V
Fig. 4
7 – 10 mm (9/32" – 3/8")
Lead end side of the
product/Côté
extrémité du produit/
Extremo del producto
Lead Terminal/Borne de
conducteur/Terminal
Lead/Conducteur/
Alambre
Hexagon screw/Vis à six
pans/Tornillo hexagonal
Fig. 3
SWITCH SETTINGS
bHigh-pass Output Phase Switch
Sets the phase of this output to 0°(in phase) or 180°
(inverted) independently from the other output. Often, the
subwoofer and midrange (or midrange and tweeter) may be
acoustically out of phase with each other, meaning all the
sound will cancel completely or partially. Also, 2nd order filters
are naturally out-of-phase electrically. Always try the phase
switch to establish the best setting before fine-tuning the
crossover frequencies.
cCrossover Frequency Adjustment Knob
Permits adjustment of the crossover frequency, by rotating the
knob to select any frequency between 50 to 200 Hz as the
crossover point.
dBass EQ Selector Switch
Set to "ON" position when using for driving subwoofer.
eBass EQ Adjustment Knob
Use when the Bass EQ Selector Switch is set to "ON".
Adjust the low frequency to your favorite level between 0dB to
+12dB.
fInput Gain Adjustment Control
Set the MRV-100M input gain knobs to the minimum (4V)
position. Using a loud cassette or preferably a CD as a source,
turn up the head unit volume until it distorts. Then, reduce the
volume 1 step. You can then increase amplifier gain until the
sound from the speakers becomes distorted.
AJUSTES DEL INTERRUPTOR
bInterruptor de fase de salida de paso alto
Ajuste la fase de esta salida a 0°(en fase) o 180°(invertida)
independientemente de la otra salida. A menudo, el altavoz
de frecuencias ultrabajas y de tonos medios (o de tonos
medios y agudos) pueden estar desfasados mutuamente, lo
que significa que el sonido puede ser total o parcialmente
anulado. De la misma manera, los filtros de segundo orden
son naturalmente desfasados eléctricamente. Siempre ensaye
el interruptor de fase para establecer el mejor ajuste antes de
sintonizar con precisión las frecuencias de cruce.
cBotón de ajuste de frecuencia del filtro divisor (de
frecuencias)
Permite el ajuste de la frecuencia de cruce, girando el botón
para seleccionar una frecuencia entre 50 y 200 Hz como
punto de intersección.
dBotón selector de graves de EQ
Póngalo en la posición "ON" cuando sea utilizado para excitar
el altavoz de subgraves.
eBotón de ajuste de graves EQ
Utilícelo cuando el interruptor del selector BASS EQ está en la
posición "ON".
Ajuste la frecuencia de graves a su gusto entre 0 dB y +12 dB.
fControl de ajuste de ganancia de entrada
Ajuste los controles de ganancia de entrada del MRV-100M a
su posición mínima (4V). Utilizando una cassette o mejor un
CD como fuente, ajuste el volumen de la unidad principal
hasta que haya distorsión. Después reduzca de un paso el
volumen. Usted podrá entonces aumentar la ganancia del
amplificador hasta que el sonido de los altavoces salga
distorsionado.
dInterrupteur sélecteur des graves EQ
Mettre sur la position "ON" lors de l'utilisation pour exciter un
haut-parleur de sous-graves.
eBouton d’ajustement des graves EQ
Utiliser quand l’interrupteur sélecteur des graves EQ est réglé
sur "ON".
Régler la fréquence basse à votre choix entre 0dB et +12dB.
fContrôle de réglage de gain d'entrée
Régler les boutons de gain d'entrée du MRV-100M à la position
minimale (4V). En utilisant une cassette ou de préférence un
CD comme source, augmenter le volume de l'unité principale
jusqu'à ce que le son s'altère. Puis, réduire le volume d'un pas.
Vous pouvez augmenter le gain de l'amplificateur jusqu'à ce
que le son des haut-parleurs devienne altéré.
RÉGLAGES DE COMMUTATEUR
bCommutateur de phase de sortie passe-haut
Réglez la phase de cette sortie à 0°(en phase) ou 180°
(inversée) indépendamment de l'autre sortie. Souvent le
haut-parleur de sous-graves et de bande moyenne (ou de
bande moyenne et aigus) peut être acoustiquement déphasé
l'un par rapport à l'autre, signifiant que tout le son sera
complètement ou partiellement annulé. De la même manière,
les filtres de second ordre sont naturellement déphasés
électriquement. Toujours essayer le commutateur de phase
pour établir le meilleur réglage avant de syntoniser avec
précision les fréquences de recouvrement.
cBouton de réglage de la fréquence de transfert
Permet le réglage de la fréquence de transfert en tournant le
bouton pour sélectionner une fréquence entre 50 et 200 Hz
comme point de recouvrement.
Please check your head unit for the conditions listed
below: (Fig. 5)
a. The head unit does not have a remote turn-on or power
antenna lead.
b. The head unit's power antenna lead is activated only when
the radio is on (turns off in the tape or CD Mode).
c. The head unit's power antenna lead is logic level output (+)
5V, negative trigger (grounding type), or cannot sustain (+)
12V when connected to other equipment in addition to the
vehicle's power antenna. If any of the above conditions
exist, the remote turn-on lead of your MRV-100M must be
connected to a switched power source (ignition) in the
vehicle. Be sure to use a 3A fuse as close as possible to
this ignition tap. Using this connection method, the MRV-
100M will turn on and stay on as long as the ignition switch
is on.
Prière de vérifier les points énumérés ci-dessous
concernant l'unité principale: (Fig. 5)
a. L'unité principale n'a pas de conducteur de mise sous
tension télécommandée ou d'antenne électrique.
b. Le conducteur d'antenne électrique de l'unité principale est
seulement activé lorsque la radio est allumée (désactivé
en mode cassette ou CD).
c. Le conducteur d'antenne électrique de l'unité principale est
une sortie de niveau logique (+) 5V, déclencheur négatif (de
type mise à la terre) ou ne peut pas supporter (+) 12V lors
de la connexion à un autre équipement en plus de l'antenne
électrique du véhicule. Si un des points ci-dessus se
présente, le conducteur de mise sous tension télécomman-
dée du MRV-100M doit être connecté à une source
d'alimentation commutée (allumage) du véhicule. S'assurer
d'utiliser un fusible de 3A le plus près que possible de la
prise d'allumage. En utilisant cette méthode de connexion,
le MRV-100M est mis sous tension et restera allumé aussi
longtemps que le commutateur d'allumage restera activé.
Por favor compruebe el estado de su unidad principal
según las condiciones listadas a continuación: (Fig. 5)
a. La unidad principal no tiene un cable de encendido remoto
o de antena eléctrica.
b. El cable de antena eléctrica de la unidad principal
solamente está activado cuando la radio está encendida
(desactivado en el modo de cinta o de CD).
c. El cable de antena eléctrica de la unidad principal es una
salida de nivel lógico (+) de 5V, disparador negativo (tipo
de tierra), o no puede soportar (+) 12V cuando es
conectado a otro equipo además de la antena eléctrica del
vehículo. Si se observa una de las condiciones anteriores,
el cable de encendido remoto de su MRV-100M se deberá
conectar a una fuente de alimentación mediante interruptor
(ignición) en el vehículo. Asegúrese de utilizar un fusible
de 3A tan cerca como sea posible de esta llave de
ignición. Empleando este método de conexión, el MRV-
100M se encenderá y permanecerá encendido mientras el
interruptor de ignición esté activado.
If this is objectionable, a SPST (Single Pole, Single Throw)
switch, in addition to the 3A fuse mentioned above, may be
installed in-line on the MRV-100M turn-on lead. This switch will
then be used to turn on (and off) the MRV-100M. Therefore,
the switch should be mounted so that is accessible by the
driver. Make sure the switch is turned off when the vehicle is
not running. Otherwise, the amplifier will remain on and drain
the battery.
1Blue/White
2Power Antenna
3Remote Turn-On Lead
4To other Alpine components' Remote Turn-On Leads
5SPST Switch (optional)
6Fuse (3A)
7As close as possible to the vehicle's ignition tap
8Ignition Source
Si existen objeciones a esta alternativa, en adición al fusible de
3A mencionado antes, se puede instalar en línea un interruptor
SPST (polo simple, tiro simple) en el cable de encendido del
MRV-100M. Este interruptor se utilizará entonces para
encender (y apagar) el MRV-100M. Por lo tanto, el interruptor
se deberá montar de forma tal que resulte accesible para el
conductor. Asegúrese de que el interruptor esté apagado
cuando el vehículo no esté en marcha. De lo contrario, el
amplificador permanecerá encendido y agotará la batería.
1Azul/Blanco
2Antena eléctrica
3Cable para encendido remoto
4A los cables para encendido remoto de otros componentes
Alpine
5Interruptor SPST (opcional)
6Fusible (3A)
7Tan cerca como sea posible del contacto de encendido del
vehículo
8Fuente de encendido
Si ceci est inacceptable, en plus du fusible de 3A mentionné ci-
dessus, un commutateur SPST (commutateur-disjoncteur
unipolaire) doit être installé en ligne dans le conducteur de
mise sous tension du MRV-100M. Ce commutateur est ensuite
utilisé pour mettre sous (et hors) tension le MRV-100M. Pour
cette raison, prière de s'assurer que ce commutateur est
accessible au conducteur. S'assurer que le commutateur est
désactivé quand le véhicule est arrêté. Autrement, l'amplifica-
teur restera activé et videra la batterie.
1Bleu/Blanc
2Antenne électrique
3Conducteur de mise sous tension télécommandée
4Aux conducteurs de mise sous tension télécommandée
d'autres composants Alpine
5Commutateur SPST (optionnel)
6Fusible (3A)
7Aussi près que possible de la prise d'allumage du véhicule
8Source d'allumage
MRV-100M
1
2
3
4
5
6
7
8
Fig. 5
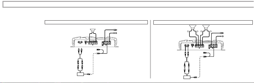
TYPICAL SYSTEM CONNECTIONS/CONNEXIONS TYPIQUES DU SYSTÈME/CONEXIONES TIPICAS DEL SISTEMA
Fig. 2
★Use either RCA line level or speaker level inputs. Do not connect both at the same time./Utiliser les entrées de niveau de ligne RCAou de niveau de haut-parleur. Jamais les connecter à la fois./Utilice las
entradas de nivel de altavoz o de nivel de línea RCA. No conecte las dos al mismo tiempo.
NOTE/REMARQUE/NOTA:
When making the connection with the speaker input lead, refer to the system shown in Fig. 8./Lors de la connexion avec le conducteur d'entrée de haut-parleur, voir le système de la Fig. 8./Cuando haga la conexión
con el conductor de entrada de altavoz, vea el sistema de la Fig. 8.
Speaker Input Leads System/Système des conducteurs d'entrée de haut-parleur/Sistema de conductores de entrada de
altavoz
Two Speaker System/Système à deux haut-parleurs/Sistema de dos altavoces
Fig. 7
One Speaker System/Système à un haut-parleur/Sistema de un altavoz
Fig. 6
25
INPUT
CH-2
(R) CH-1
(L)
CH-2
(R)
CH-1
(L)
SPEAKER
LEVEL
INPUT
SPEAKER OUTPUT
–
+
FUSE POWER SUPPLY
BATTERY
25A
REMOTE
GND
MONO MONO
–+–+
3
5
4
h
g
(R) (L)
★
i
25
INPUT
CH-2
(R) CH-1
(L)
CH-2
(R)
CH-1
(L)
SPEAKER
LEVEL
INPUT
SPEAKER OUTPUT
–
+
FUSE POWER SUPPLY
BATTERY
25A
REMOTE
GND
MONO MONO
–+–+
i
+
–
i
+
–3
5
4
h
g
(R) (L)
★
Fig. 8
[English]
gExtension Cable (Sold Separately)
hHead Unit with Pre-Amp Outputs
iSubwoofer
[Français]
gCâble de rallonge (vendu séparément)
hUnité principale avec sorties de préamplificateur
iHaut-parleur de sous-graves
[Español]
gCable de extensión (vendido separadamente)
hUnidad principal con salidas de preamplificador
iAltavoz de frecuencias ultrabajas
25
INPUT
CH-2
(R) CH-1
(L)
CH-2
(R)
CH-1
(L)
SPEAKER
LEVEL
INPUT
SPEAKER OUTPUT
–
+
FUSE POWER SUPPLY
BATTERY
25A
REMOTE
GND
★
+–
–
+
(L)
CH 1
CH 1
CH 2
CH 2
(L) (R) (R)
–
+–
+
7
h
8a
9
-
MONO MONO
–
+
–
+