
GX1910 User Manual
70-0058A-A
Allied Vision Technologies (Canada) Inc.
2
Specifications
Sensor Type Kodak KAI-02150
Sensor Shutter Type Progressive Interline
Image Resolution 1920 x 1080 pixels
Pixel Size 5.5µm x 5.5µm
Optical Format 2/3 inch
Lens Mount C-mount with adjustable back focus
Color Sensor Filter Pattern
Bayer
Full Resolution Frame Rate 63 fps
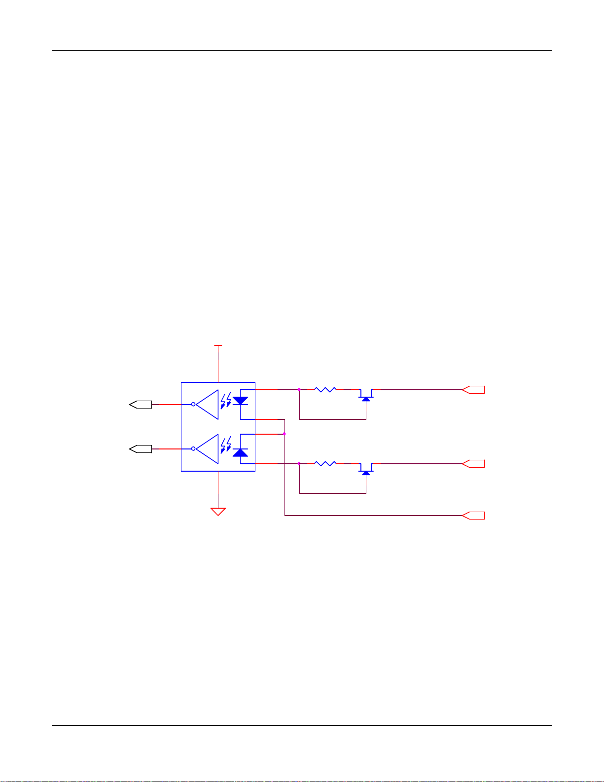
I/O 2 isolated inputs, 4 isolated outputs, RS-232 TX/RX,
video auto-iris, motorized iris, focus, and zoom
Power Requirements Less than 5.6W using a single Gige port
Less than 6.7W using 2 Gige ports
Digitization 14 Bits
Trigger latency* 1.5µs
Trigger Jitter* ±0.5µs
Operating Temperature 0 to 40 Celsius with standard housing
0 to 50 Celsius with thermal housing
Operating Humidity 20 to 80% non-condensing
Size and Weight See mechanical diagrams
Hardware Interface Standard IEEE 802.3 1000BASE-T, 100BASE-TX
Software Interface Standard GigE Vision Standard 1.0
Regulatory Conforms to CE, FCC, RoHS
† Applies to GX1910C only.
†† Power consumption will increase with reduced ROI imaging, vertical binning, and color formats.
* See Notes on Triggering in the Addendum.
***DUE TO THE SMALL PACKAGING AND HIGH SPEED OF THE GX CAMERAS, SPECIAL
CARE IS REQUIRED TO MAINTAIN A REASONABLE OPERATING TEMPERATURE. IF THE
CAMERA IS TO BE OPERATED IN A WARM ENVIRONMENT, IT IS SUGGESTED THAT THE
CAMERA BE MOUNTED ON A HEAT SINK SUCH AS A METAL BRACKET AND THAT
THERE IS SUFFICIENT AIR FLOW.